Suppr超能文献

一种中央报警系统,将多感官先天威胁线索传入杏仁核。

A central alarm system that gates multi-sensory innate threat cues to the amygdala.

机构信息

Peptide Biology Laboratory, The Salk Institute for Biological Studies, La Jolla, CA 92037, USA.

Peptide Biology Laboratory, The Salk Institute for Biological Studies, La Jolla, CA 92037, USA; Department of Neurobiology, School of Biological Sciences, University of California, San Diego, La Jolla, CA 92093, USA.

出版信息

Cell Rep. 2022 Aug 16;40(7):111222. doi: 10.1016/j.celrep.2022.111222.

Abstract

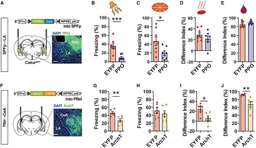
Perception of threats is essential for survival. Previous findings suggest that parallel pathways independently relay innate threat signals from different sensory modalities to multiple brain areas, such as the midbrain and hypothalamus, for immediate avoidance. Yet little is known about whether and how multi-sensory innate threat cues are integrated and conveyed from each sensory modality to the amygdala, a critical brain area for threat perception and learning. Here, we report that neurons expressing calcitonin gene-related peptide (CGRP) in the parvocellular subparafascicular nucleus in the thalamus and external lateral parabrachial nucleus in the brainstem respond to multi-sensory threat cues from various sensory modalities and relay negative valence to the lateral and central amygdala, respectively. Both CGRP populations and their amygdala projections are required for multi-sensory threat perception and aversive memory formation. The identification of unified innate threat pathways may provide insights into developing therapeutic candidates for innate fear-related disorders.

摘要

威胁感知对于生存至关重要。先前的研究结果表明,平行途径独立地将来自不同感觉模态的先天威胁信号传递到多个大脑区域,如中脑和下丘脑,以进行即时回避。然而,人们对于多感觉先天威胁线索是否以及如何被整合,并从每种感觉模态传递到杏仁核(威胁感知和学习的关键大脑区域),知之甚少。在这里,我们报告说,在丘脑的小细胞旁正中核和脑干的外部外侧臂旁核中表达降钙素基因相关肽 (CGRP) 的神经元会对来自各种感觉模态的多感觉威胁线索做出反应,并分别将负效价传递到外侧和中央杏仁核。CGRP 群体及其杏仁核投射对于多感觉威胁感知和厌恶记忆的形成都是必需的。统一的先天威胁途径的确定可能为开发与先天恐惧相关障碍的治疗候选药物提供思路。

https://cdn.ncbi.nlm.nih.gov/pmc/blobs/9125/9420642/8ae25496863e/nihms-1830641-f0002.jpg

文献AI研究员

20分钟写一篇综述,助力文献阅读效率提升50倍。

立即体验

用中文搜PubMed

大模型驱动的PubMed中文搜索引擎

马上搜索

文档翻译

学术文献翻译模型,支持多种主流文档格式。

立即体验