Suppr超能文献

铜死亡相关基因在三阴性乳腺癌中的预后分析。

Prognostic analysis of cuproptosis-related gene in triple-negative breast cancer.

机构信息

Department of Oncology, Affiliated Hospital of Nantong University, Medical School of Nantong University, Nantong, China.

Department of General Surgery, Affiliated Hospital of Nantong University, Medical School of Nantong University, Nantong, China.

出版信息

Front Immunol. 2022 Aug 1;13:922780. doi: 10.3389/fimmu.2022.922780. eCollection 2022.

Abstract

BACKGROUND

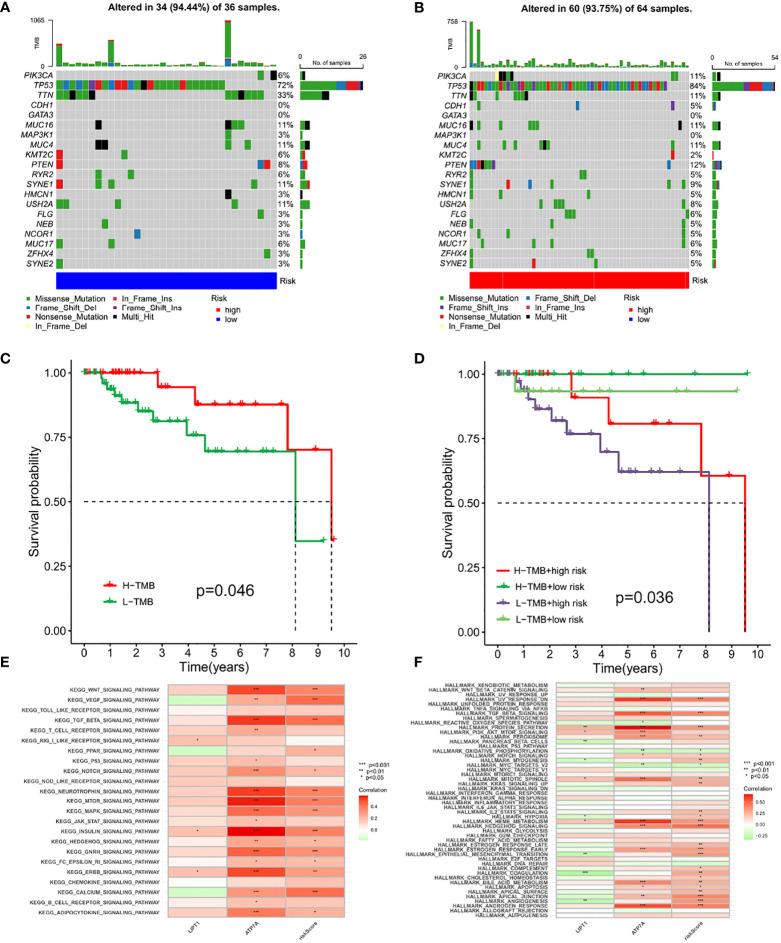
Cuproptosis is a copper-dependent cell death mechanism that is associated with tumor progression, prognosis, and immune response. However, the potential role of cuproptosis-related genes (CRGs) in the tumor microenvironment (TME) of triple-negative breast cancer (TNBC) remains unclear.

PATIENTS AND METHODS

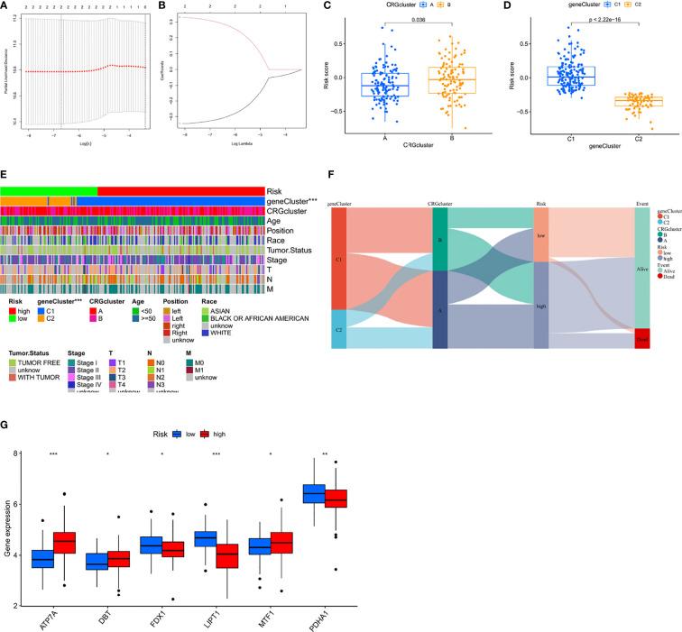
In total, 346 TNBC samples were collected from The Cancer Genome Atlas database and three Gene Expression Omnibus datasets, and were classified using R software packages. The relationships between the different subgroups and clinical pathological characteristics, immune infiltration characteristics, and mutation status of the TME were examined. Finally, a nomogram and calibration curve were constructed to predict patient survival probability to improve the clinical applicability of the CRG_score.

RESULTS

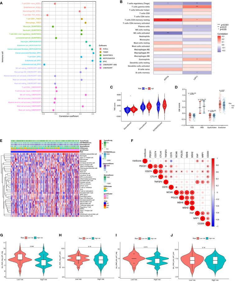
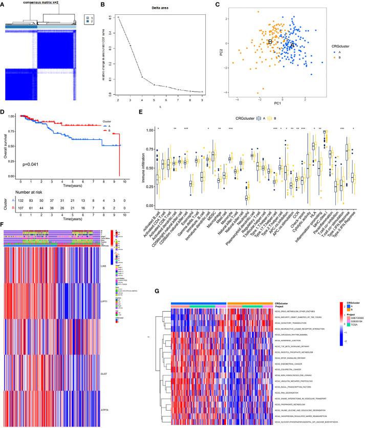
We identified two CRG clusters with immune cell infiltration characteristics highly consistent with those of the immune-inflamed and immune-desert clusters. Furthermore, we demonstrated that the gene signature can be used to evaluate tumor immune cell infiltration, clinical features, and prognostic status. Low CRG_scores were characterized by high tumor mutation burden and immune activation, good survival probability, and more immunoreactivity to CTLA4, while high CRG_scores were characterized by the activation of stromal pathways and immunosuppression.

CONCLUSION

This study revealed the potential effects of CRGs on the TME, clinicopathological features, and prognosis of TNBC. The CRGs were closely associated with the tumor immunity of TNBC and are a potential tool for predicting patient prognosis. Our data provide new directions for the development of novel drugs in the future.

摘要

背景

铜死亡是一种依赖铜的细胞死亡机制,与肿瘤进展、预后和免疫反应有关。然而,铜死亡相关基因(CRGs)在三阴性乳腺癌(TNBC)肿瘤微环境(TME)中的潜在作用尚不清楚。

患者和方法

从 The Cancer Genome Atlas 数据库和三个基因表达谱数据集共收集了 346 例 TNBC 样本,使用 R 软件包进行分类。检查了不同亚组与临床病理特征、免疫浸润特征和 TME 突变状态之间的关系。最后,构建了列线图和校准曲线来预测患者的生存概率,以提高 CRG_score 的临床适用性。

结果

我们确定了两个具有与免疫炎症和免疫荒漠聚类高度一致的免疫细胞浸润特征的 CRG 聚类。此外,我们表明该基因特征可用于评估肿瘤免疫细胞浸润、临床特征和预后状态。低 CRG_分数的特征是高肿瘤突变负担和免疫激活、良好的生存概率以及对 CTLA4 的更多免疫反应,而高 CRG_分数的特征是基质途径的激活和免疫抑制。

结论

本研究揭示了 CRGs 对 TNBC 的 TME、临床病理特征和预后的潜在影响。CRGs 与 TNBC 的肿瘤免疫密切相关,是预测患者预后的潜在工具。我们的数据为未来新型药物的开发提供了新的方向。

https://cdn.ncbi.nlm.nih.gov/pmc/blobs/3395/9376234/9124ab413021/fimmu-13-922780-g001.jpg

文献AI研究员

20分钟写一篇综述,助力文献阅读效率提升50倍。

立即体验

用中文搜PubMed

大模型驱动的PubMed中文搜索引擎

马上搜索

文档翻译

学术文献翻译模型,支持多种主流文档格式。

立即体验