Suppr超能文献

TGF-β 调节慢性感染期间 PD-1+TCF-1+病毒特异性 CD8 T 细胞的干性状态。

TGF-β regulates the stem-like state of PD-1+ TCF-1+ virus-specific CD8 T cells during chronic infection.

机构信息

Emory Vaccine Center and Department of Microbiology and Immunology, Emory University School of Medicine, Atlanta, GA.

Winship Cancer Institute of Emory University, Atlanta, GA.

出版信息

J Exp Med. 2022 Oct 3;219(10). doi: 10.1084/jem.20211574. Epub 2022 Aug 18.

Abstract

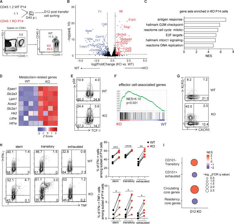
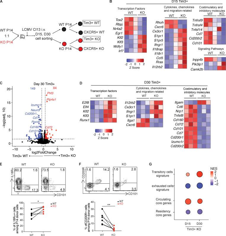
Recent studies have defined a novel population of PD-1+ TCF-1+ stem-like CD8 T cells in chronic infections and cancer. These quiescent cells reside in lymphoid tissues, are critical for maintaining the CD8 T cell response under conditions of persistent antigen, and provide the proliferative burst after PD-1 blockade. Here we examined the role of TGF-β in regulating the differentiation of virus-specific CD8 T cells during chronic LCMV infection of mice. We found that TGF-β signaling was not essential for the generation of the stem-like CD8 T cells but was critical for maintaining the stem-like state and quiescence of these cells. TGF-β regulated the unique transcriptional program of the stem-like subset, including upregulation of inhibitory receptors specifically expressed on these cells. TGF-β also promoted the terminal differentiation of exhausted CD8 T cells by suppressing the effector-associated program. Together, the absence of TGF-β signaling resulted in significantly increased accumulation of effector-like CD8 T cells. These findings have implications for immunotherapies in general and especially for T cell therapy against chronic infections and cancer.

摘要

最近的研究在慢性感染和癌症中定义了一群新型的 PD-1+TCF-1+干细胞样 CD8 T 细胞。这些静止细胞存在于淋巴组织中,对于在持续抗原存在的情况下维持 CD8 T 细胞反应至关重要,并在 PD-1 阻断后提供增殖爆发。在这里,我们研究了 TGF-β 在调节慢性 LCMV 感染小鼠中病毒特异性 CD8 T 细胞分化中的作用。我们发现 TGF-β 信号对于生成干细胞样 CD8 T 细胞不是必需的,但对于维持这些细胞的干细胞样状态和静止状态至关重要。TGF-β 调节了干细胞样亚群的独特转录程序,包括特异性上调这些细胞上表达的抑制受体。TGF-β 还通过抑制效应相关程序促进衰竭的 CD8 T 细胞的终末分化。总的来说,缺乏 TGF-β 信号导致效应样 CD8 T 细胞的积累显著增加。这些发现对于一般的免疫疗法具有重要意义,特别是对于针对慢性感染和癌症的 T 细胞治疗。

https://cdn.ncbi.nlm.nih.gov/pmc/blobs/da3a/9393409/bb5c635ee212/JEM_20211574_Fig1.jpg

文献AI研究员

20分钟写一篇综述,助力文献阅读效率提升50倍。

立即体验

用中文搜PubMed

大模型驱动的PubMed中文搜索引擎

马上搜索

文档翻译

学术文献翻译模型,支持多种主流文档格式。

立即体验