Suppr超能文献

在高突变微生物群体的宏基因组时间序列中发现正选择和纯化选择。

Discovery of positive and purifying selection in metagenomic time series of hypermutator microbial populations.

机构信息

Department of Biomedical Engineering, Duke University, Durham, North Carolina, United States of America.

BEACON Center for the Study of Evolution in Action, Michigan State University, East Lansing, Michigan, United States of America.

出版信息

PLoS Genet. 2022 Aug 18;18(8):e1010324. doi: 10.1371/journal.pgen.1010324. eCollection 2022 Aug.

Abstract

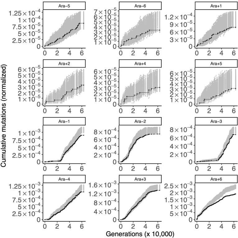
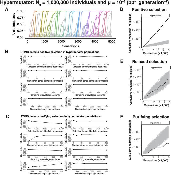
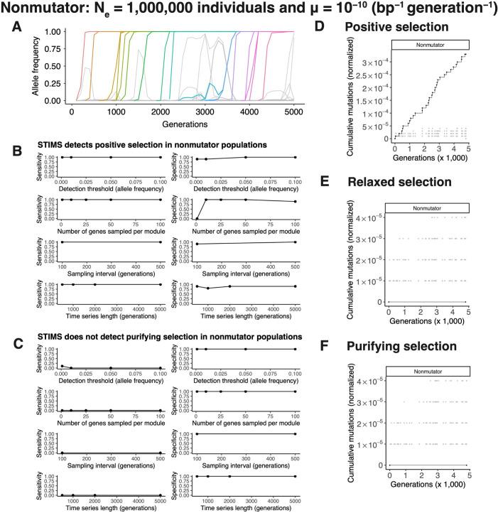
A general method to infer both positive and purifying selection during the real-time evolution of hypermutator pathogens would be broadly useful. To this end, we introduce a Simple Test to Infer Mode of Selection (STIMS) from metagenomic time series of evolving microbial populations. We test STIMS on metagenomic data generated by simulations of bacterial evolution, and on metagenomic data spanning 62,750 generations of Lenski's long-term evolution experiment with Escherichia coli (LTEE). This benchmarking shows that STIMS detects positive selection in both nonmutator and hypermutator populations, and purifying selection in hypermutator populations. Using STIMS, we find strong evidence of ongoing positive selection on key regulators of the E. coli gene regulatory network, even in some hypermutator populations. STIMS also detects positive selection on regulatory genes in hypermutator populations of Pseudomonas aeruginosa that adapted to subinhibitory concentrations of colistin-an antibiotic of last resort-for just twenty-six days of laboratory evolution. Our results show that the fine-tuning of gene regulatory networks is a general mechanism for rapid and ongoing adaptation. The simplicity of STIMS, together with its intuitive visual interpretation, make it a useful test for positive and purifying selection in metagenomic data sets that track microbial evolution in real-time.

摘要

一种推断高度突变病原体实时进化过程中正向选择和净化选择的通用方法将具有广泛的用途。为此,我们引入了一种从进化微生物群体的宏基因组时间序列推断选择模式的简单测试(STIMS)。我们在细菌进化模拟生成的宏基因组数据以及 Lenski 的大肠杆菌长期进化实验(LTEE)的 62750 代宏基因组数据上测试了 STIMS。基准测试表明,STIMS 可以检测非突变体和高度突变体群体中的正向选择,以及高度突变体群体中的净化选择。使用 STIMS,我们发现即使在一些高度突变体群体中,大肠杆菌基因调控网络的关键调控因子也存在持续的正向选择的有力证据。STIMS 还检测到铜绿假单胞菌高度突变体群体中对粘菌素(一种最后手段的抗生素)亚抑菌浓度适应的调控基因的正向选择,而这种适应仅在实验室进化的二十六天内发生。我们的研究结果表明,基因调控网络的精细调整是快速和持续适应的一般机制。STIMS 的简单性及其直观的视觉解释,使其成为实时跟踪微生物进化的宏基因组数据集中正向选择和净化选择的有用测试。

https://cdn.ncbi.nlm.nih.gov/pmc/blobs/b8c0/9426924/28ece0ac6664/pgen.1010324.g001.jpg

文献AI研究员

20分钟写一篇综述,助力文献阅读效率提升50倍。

立即体验

用中文搜PubMed

大模型驱动的PubMed中文搜索引擎

马上搜索

文档翻译

学术文献翻译模型,支持多种主流文档格式。

立即体验