Suppr超能文献

单细胞分析显示,在对 PD-L1 阻断有反应的转移性尿路上皮癌患者的外周血中,克隆扩增的肿瘤相关 CD57 CD8 T 细胞富集。

Single-cell analysis reveals clonally expanded tumor-associated CD57 CD8 T cells are enriched in the periphery of patients with metastatic urothelial cancer responding to PD-L1 blockade.

机构信息

Immunoscape Pte Ltd, Singapore.

Department of Oncology Biomarker Development, Genentech Inc, South San Francisco, California, USA.

出版信息

J Immunother Cancer. 2022 Aug;10(8). doi: 10.1136/jitc-2022-004759.

Abstract

BACKGROUND

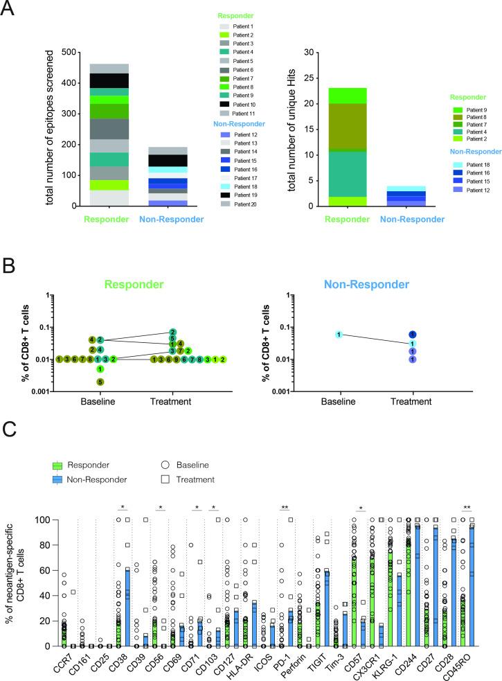
A growing body of evidence suggests that T-cell responses against neoantigens are critical regulators of response to immune checkpoint blockade. We previously showed that circulating neoantigen-specific CD8 T cells in patients with lung cancer responding to anti-Programmed death-ligand 1 (PD-L1) (atezolizumab) exhibit a unique phenotype with high expression of CD57, CD244, and KLRG1. Here, we extended our analysis on neoantigen-specific CD8 T cells to patients with metastatic urothelial cancer (mUC) and further profiled total CD8 T cells to identify blood-based predictive biomarkers of response to atezolizumab.

METHODS

We identified tumor neoantigens from 20 patients with mUC and profiled their peripheral CD8 T cells using highly multiplexed combinatorial tetramer staining. Another set of patients with mUC treated with atezolizumab (n=30) or chemotherapy (n=40) were selected to profile peripheral CD8 T cells by mass cytometry. Using single-cell transcriptional analysis (single-cell RNA sequencing (scRNA-seq)), together with CITE-seq (cellular indexing of transcriptomes and epitopes by sequencing) and paired T-cell receptor (TCR) sequencing, we further characterized peripheral CD8 T cells in a subset of patients (n=16).

RESULTS

High frequency of CD57 was observed in neoantigen-specific CD8 T cells in patients with mUC responding to atezolizumab. Extending these findings to bulk CD8 T cells, we found higher frequency of CD57 expressing CD8 T cells before treatment in patients responding to atezolizumab (n=20, p<0.01) but not to chemotherapy. These findings were corroborated in a validation cohort (n=30, p<0.01) and notably were independent of known biomarkers of response. scRNA-seq analysis identified a clonally expanded cluster enriched within CD57 CD8 T cells in responding patients characterized by higher expression of genes associated with activation, cytotoxicity, and tissue-resident memory markers. Furthermore, compared with CD57 CD8 T cells, TCRs of CD57 CD8 T cells showed increased overlap with the TCR repertoire of tumor-infiltrating T cells.

CONCLUSIONS

Collectively, we show high frequencies of CD57 among neoantigen-specific and bulk CD8 T cells in patients responding to atezolizumab. The TCR repertoire overlap between peripheral CD57 CD8 T cells and tumor-infiltrating lymphocytes suggest that accumulation of peripheral CD57 CD8 T cells is reflective of an ongoing antitumor T-cell response. Our findings provide evidence and rationale for using circulating CD8 T cells expressing CD57 as a readily accessible blood-based biomarker for selecting patients with mUC for atezolizumab therapy.

摘要

背景

越来越多的证据表明,针对新抗原的 T 细胞反应是免疫检查点阻断反应的关键调节剂。我们之前曾表明,对抗程序性死亡配体 1(PD-L1)(阿特珠单抗)有反应的肺癌患者的循环新抗原特异性 CD8 T 细胞表现出独特的表型,具有高表达 CD57、CD244 和 KLRG1。在这里,我们将新抗原特异性 CD8 T 细胞的分析扩展到转移性尿路上皮癌(mUC)患者,并进一步对总 CD8 T 细胞进行分析,以确定对阿特珠单抗反应的血液预测生物标志物。

方法

我们从 20 名 mUC 患者中鉴定了肿瘤新抗原,并使用高度多重组合四聚体染色对其外周血 CD8 T 细胞进行了分析。另一组接受阿特珠单抗(n=30)或化疗(n=40)治疗的 mUC 患者被选择通过质谱细胞术对其外周血 CD8 T 细胞进行分析。通过单细胞转录分析(单细胞 RNA 测序(scRNA-seq)),结合 CITE-seq(通过测序对转录物和表位进行细胞索引)和配对 T 细胞受体(TCR)测序,我们在一组患者(n=16)中进一步对外周血 CD8 T 细胞进行了特征描述。

结果

在对阿特珠单抗有反应的 mUC 患者的新抗原特异性 CD8 T 细胞中观察到 CD57 的高频率。将这些发现扩展到总 CD8 T 细胞,我们发现对阿特珠单抗有反应的患者(n=20,p<0.01)在治疗前 CD57 表达的 CD8 T 细胞频率更高,但对化疗无反应。这一发现在验证队列(n=30,p<0.01)中得到了证实,并且值得注意的是,这与已知的反应生物标志物无关。scRNA-seq 分析确定了一个在应答患者中在 CD57 CD8 T 细胞内富集的克隆扩增簇,其特征是与激活、细胞毒性和组织驻留记忆标志物相关的基因表达水平较高。此外,与 CD57 CD8 T 细胞相比,CD57 CD8 T 细胞的 TCR 与肿瘤浸润性 T 细胞的 TCR 库具有更高的重叠度。

结论

综上所述,我们在对阿特珠单抗有反应的患者的新抗原特异性和总 CD8 T 细胞中观察到 CD57 的高频率。外周血 CD57 CD8 T 细胞和肿瘤浸润淋巴细胞之间的 TCR 库重叠表明,外周血 CD57 CD8 T 细胞的积累反映了正在进行的抗肿瘤 T 细胞反应。我们的研究结果为使用表达 CD57 的循环 CD8 T 细胞作为一种易于获得的血液生物标志物,选择接受 mUC 阿特珠单抗治疗的患者提供了证据和依据。

https://cdn.ncbi.nlm.nih.gov/pmc/blobs/82f4/9394212/b0222ccbdd4e/jitc-2022-004759f01.jpg

文献AI研究员

20分钟写一篇综述,助力文献阅读效率提升50倍。

立即体验

用中文搜PubMed

大模型驱动的PubMed中文搜索引擎

马上搜索

文档翻译

学术文献翻译模型,支持多种主流文档格式。

立即体验