Suppr超能文献

抑制 PIN1-NRF2/GPX4 轴赋予宫颈癌对顺铂的敏感性。

Inhibition of the PIN1-NRF2/GPX4 axis imparts sensitivity to cisplatin in cervical cancer cells.

机构信息

Ovarian Cancer Program, Department of Gynaecologic Oncology, Zhongshan Hospital, Fudan University, Shanghai 200031, China.

Department of Thoracic Surgery, Shanghai Pulmonary Hospital, Tongji University School of Medicine, Shanghai 200433, China.

出版信息

Acta Biochim Biophys Sin (Shanghai). 2022 Aug 25;54(9):1325-1335. doi: 10.3724/abbs.2022109.

Abstract

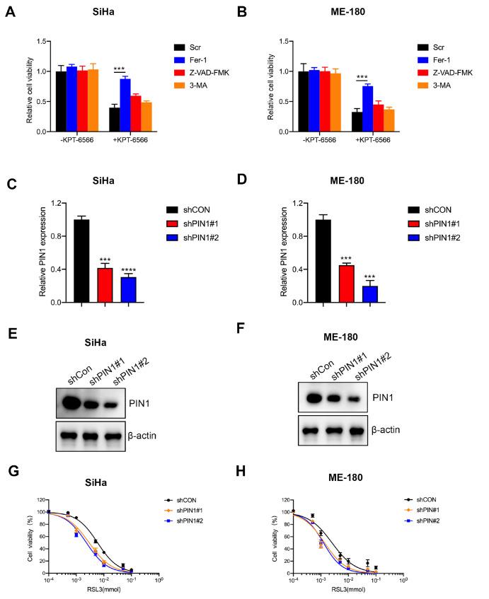
The incidence of cervical cancer (CC) ranks the fourth in female malignant tumors globally. Chemoresistance is one of the main causes of treatment failure in advanced recurrent CC. Prolyl isomerase 1 (PIN1) is overexpressed in a variety of tumors, and is closely associated with the malignant potential of tumor cells, such as transformation, proliferation, invasion and metastasis. In the present study, we demonstrate that cell death induced by suppression of PIN1 could be inhibited by ferrostatin-1 (Fer-1) and ferroptosis biomarkers including lactate dehydrogenase (LDH) release, lipid peroxidation and malondialdehyde (MDA) are upregulated by downregulating PIN1. We then discover that abrogation of PIN1 greatly decreases the level of glutathione peroxidase 4 (GPX4) and the level of PIN1 is positively correlated with the level of GPX4. Furthermore, the knockdown of PIN1 promotes ferroptosis induced by RSL3. The mechanism involves PIN1 silencing which downregulates GPX4 by decreasing the level of nuclear factor E2-related factor 2 (NRF2). Furthermore, overexpression of NRF2 inhibits RSL3-mediated ferroptosis of CC cells when PIN1 is silenced. In addition, our results indicate that cisplatin (DDP) induces ferroptosis, which is restrained by overexpression of PIN1. The PIN1 inhibitor, KPT-6566, promotes the cytotoxic effect of DDP. The present study reveals that PIN1 affects ferroptosis and sensitivity to DDP in CC cells via the NRF2/GPX4 axis, thereby identifying PIN1 as a potential therapeutic target for CC.

摘要

宫颈癌(CC)的发病率在全球女性恶性肿瘤中排名第四。化疗耐药性是晚期复发性 CC 治疗失败的主要原因之一。脯氨酰异构酶 1(PIN1)在多种肿瘤中过度表达,与肿瘤细胞的恶性潜能密切相关,如转化、增殖、侵袭和转移。在本研究中,我们证明抑制 PIN1 诱导的细胞死亡可以被 Fer-1 抑制,并且铁死亡生物标志物,包括乳酸脱氢酶(LDH)释放、脂质过氧化和丙二醛(MDA)水平上调。然后我们发现,抑制 PIN1 大大降低了谷胱甘肽过氧化物酶 4(GPX4)的水平,并且 PIN1 的水平与 GPX4 的水平呈正相关。此外,PIN1 的敲低会促进 RSL3 诱导的铁死亡。其机制涉及 PIN1 沉默通过降低核因子 E2 相关因子 2(NRF2)的水平来下调 GPX4。此外,当 PIN1 被沉默时,过表达 NRF2 抑制 RSL3 介导的 CC 细胞铁死亡。此外,我们的结果表明,顺铂(DDP)诱导铁死亡,而过表达 PIN1 则抑制其诱导的铁死亡。本研究表明,PIN1 通过 NRF2/GPX4 轴影响 CC 细胞中的铁死亡和对 DDP 的敏感性,从而确定 PIN1 是 CC 的潜在治疗靶点。

https://cdn.ncbi.nlm.nih.gov/pmc/blobs/6d35/9827814/63bd1ed9d3fc/ABBS-2022-052-t1.jpg

文献AI研究员

20分钟写一篇综述,助力文献阅读效率提升50倍。

立即体验

用中文搜PubMed

大模型驱动的PubMed中文搜索引擎

马上搜索

文档翻译

学术文献翻译模型,支持多种主流文档格式。

立即体验