Suppr超能文献

敲低 HSP110 可通过抑制 YAP/TAZ-TEAD4 通路减轻小鼠低氧性肺动脉高压。

Knockdown of HSP110 attenuates hypoxia-induced pulmonary hypertension in mice through suppression of YAP/TAZ-TEAD4 pathway.

机构信息

Department of Cardiology, The First Affiliated Hospital of Air Force Medical University, No. 15, Changle West Road, Xi'an, Shaanxi, China.

Department of Traditional Chinese Medicine, The First Affiliated Hospital of Air Force Medical University, Xi'an, Shaanxi, China.

出版信息

Respir Res. 2022 Aug 19;23(1):209. doi: 10.1186/s12931-022-02124-4.

Abstract

BACKGROUND

Pulmonary hypertension (PH) is a progressive and fatal cardiopulmonary disease characterized by pulmonary vascular remodeling and increased pulmonary vascular resistance and artery pressure. Vascular remodeling is associated with the excessive cell proliferation and migration of pulmonary artery smooth muscle cells (PASMCs). In this paper, the effects of heat shock protein-110 (HSP110) on PH were investigated.

METHODS

The C57BL/6 mice and human PASMCs (HPASMCs) were respectively exposed to hypoxia to establish and simulate PH model in vivo and cell experiment in vitro. To HSP110 knockdown, the hypoxia mice and HPASMCs were infected with adeno-associated virus or adenovirus carring the shRNAs (short hairpin RNAs) for HSP110 (shHSP110). For HSP110 and yes-associated protein (YAP) overexpression, HPASMCs were infected with adenovirus vector carring the cDNA of HSP110 or YAP. The effects of HSP110 on PH development in mice and cell proliferation, migration and autophagy of PASMCs under hypoxia were assessed. Moreover, the regulatory mechanisms among HSP110, YAP and TEA domain transcription factor 4 (TEAD4) were investigated.

RESULTS

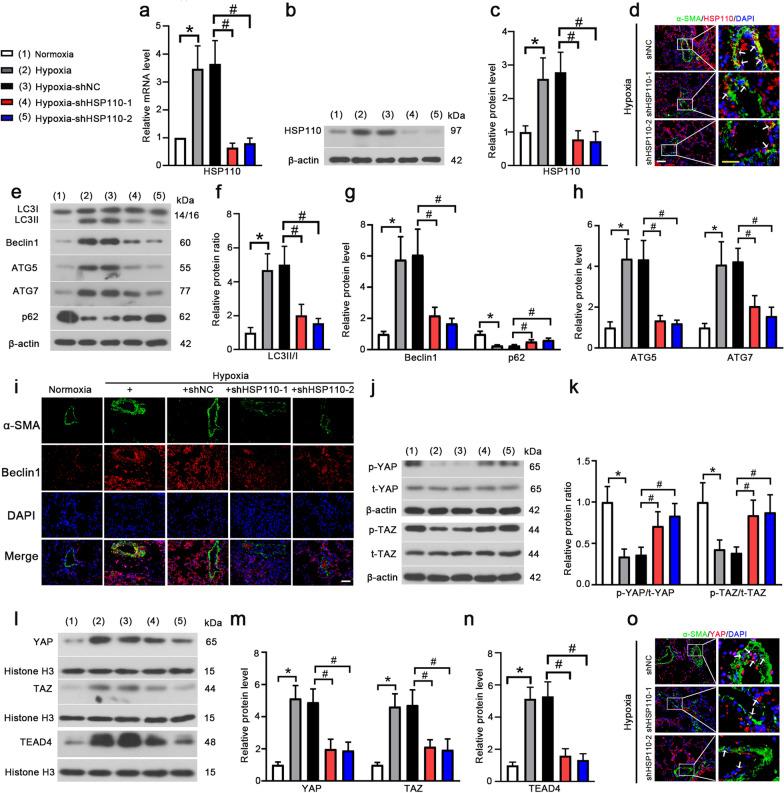
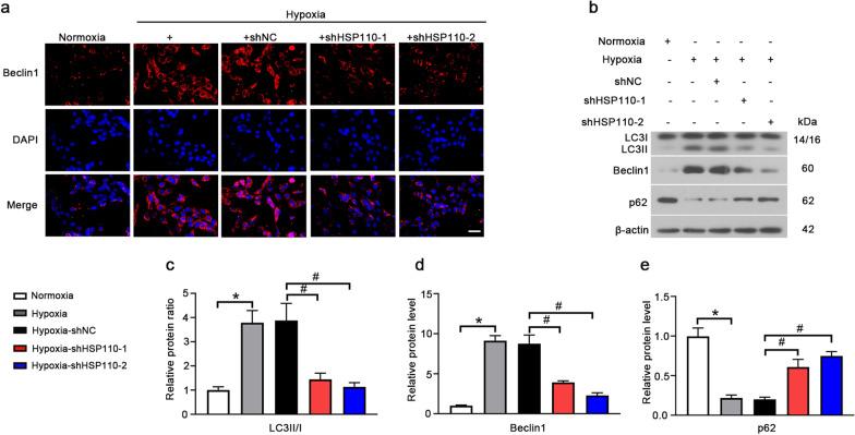
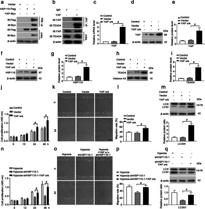
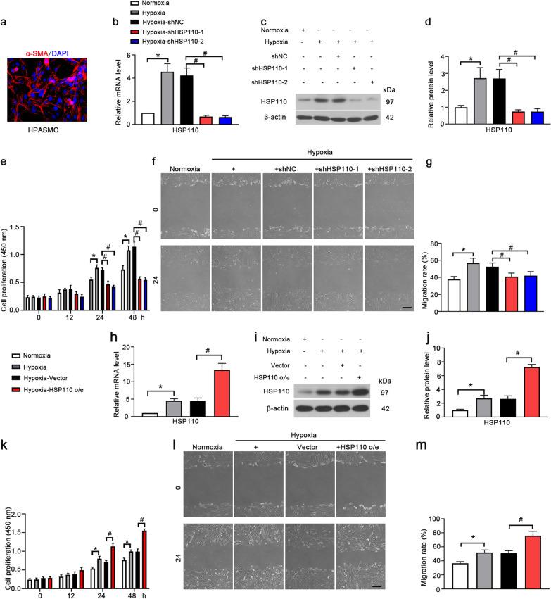
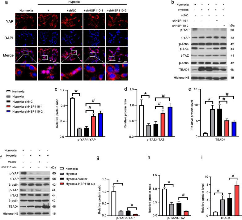
We demonstrated that expression of HSP110 was significantly increased in the pulmonary arteries of mice and HPASMCs under hypoxia. Moreover, knockdown of HSP110 alleviated hypoxia-induced right ventricle systolic pressure, vascular wall thickening, right ventricular hypertrophy, autophagy and proliferation of PASMCs in mice. In addition, knockdown of HSP110 inhibited the increases of proliferation, migration and autophagy of HPASMCs that induced by hypoxia in vitro. Mechanistically, HSP110 knockdown inhibited YAP and transcriptional co-activator with PDZ-binding motif (TAZ) activity and TEAD4 nuclear expression under hypoxia. However, overexpression of HSP110 exhibited the opposite results in HPASMCs. Additionally, overexpression of YAP partially restored the effects of shHSP110 on HPASMCs. The interaction of HSP110 and YAP was verified. Moreover, TEAD4 could promote the transcriptional activity of HSP110 by binding to the HSP110 promoter under hypoxia.

CONCLUSIONS

Our findings suggest that HSP110 might contribute to the development of PH by regulating the proliferation, migration and autophagy of PASMCs through YAP/TAZ-TEAD4 pathway, which may help to understand deeper the pathogenic mechanism in PH development.

摘要

背景

肺动脉高压(PH)是一种以肺血管重构和肺血管阻力及动脉压增加为特征的进行性和致命性心肺疾病。血管重构与肺动脉平滑肌细胞(PASMCs)的过度细胞增殖和迁移有关。本文研究了热休克蛋白 110(HSP110)对 PH 的影响。

方法

将 C57BL/6 小鼠和人 PASMCs(HPASMCs)分别暴露于低氧环境中,建立体内 PH 模型和体外细胞实验。为了敲低 HSP110,用携带 HSP110 短发夹 RNA(shRNA)的腺相关病毒或腺病毒感染低氧小鼠和 HPASMCs(shHSP110)。为了过表达 HSP110 和 yes 相关蛋白(YAP),用携带 HSP110 或 YAP cDNA 的腺病毒载体感染 HPASMCs。评估 HSP110 对小鼠 PH 发展以及低氧条件下 PASMC 增殖、迁移和自噬的影响。此外,还研究了 HSP110、YAP 和 TEA 结构域转录因子 4(TEAD4)之间的调节机制。

结果

我们证明,HSP110 在低氧条件下的小鼠肺动脉和 HPASMCs 中的表达明显增加。此外,敲低 HSP110 可减轻低氧诱导的小鼠右心室收缩压、血管壁增厚、右心室肥厚、自噬和 PASMC 增殖。此外,敲低 HSP110 可抑制低氧体外诱导的 HPASMCs 增殖、迁移和自噬的增加。机制上,HSP110 敲低抑制了低氧条件下 YAP 和 PDZ 结合基序转录共激活因子(TAZ)活性和 TEAD4 核表达。然而,HSP110 的过表达在 HPASMCs 中表现出相反的结果。此外,YAP 的过表达部分恢复了 shHSP110 对 HPASMCs 的影响。验证了 HSP110 和 YAP 之间的相互作用。此外,TEAD4 可通过与 HSP110 启动子结合,在低氧条件下促进 HSP110 的转录活性。

结论

我们的研究结果表明,HSP110 可能通过 YAP/TAZ-TEAD4 通路调节 PASMCs 的增殖、迁移和自噬,从而促进 PH 的发展,这可能有助于更深入地了解 PH 发展的发病机制。

https://cdn.ncbi.nlm.nih.gov/pmc/blobs/35d8/9389662/77f6c9f81faa/12931_2022_2124_Fig1_HTML.jpg

文献AI研究员

20分钟写一篇综述,助力文献阅读效率提升50倍。

立即体验

用中文搜PubMed

大模型驱动的PubMed中文搜索引擎

马上搜索

文档翻译

学术文献翻译模型,支持多种主流文档格式。

立即体验