Suppr超能文献

USP10 去泛素化 Tau,介导其聚集。

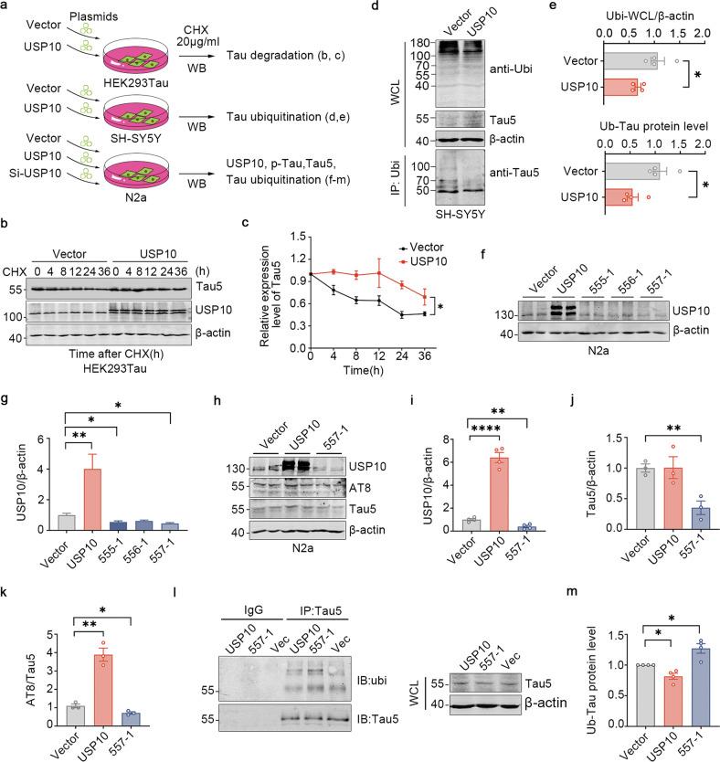
USP10 deubiquitinates Tau, mediating its aggregation.

机构信息

Department of Pathophysiology, School of Basic Medicine, Key Laboratory of Education Ministry/Hubei Province of China for Neurological Disorders, Tongji Medical College, Huazhong University of Science and Technology, Wuhan, China.

Co-innovation Center of Neuroregeneration, Nantong University, Nantong, JS, China.

出版信息

Cell Death Dis. 2022 Aug 20;13(8):726. doi: 10.1038/s41419-022-05170-4.

Abstract

Normal Tau promotes the assembly and stabilization of microtubules, thus, maintaining axon transport. In Alzheimer's disease (AD), Tau aggregation causes it to lose these above-mentioned functions. However, the molecular mechanism leading to Tau aggregation in AD remains ambiguous. Here, we report that USP10, one of the important deubiquitinases (DUBs), is involved in Tau aggregation. We found that USP10 is upregulated in postmortem human AD and APP/PS1 mice brains, but not in P301S mice brains. Moreover, in primary neuronal cultures, Aβ induces a dose-dependent USP10 upregulation, an increase in the levels of both total and phosphorylated Tau, as well as a markedly elevated Tau binding with USP10, that is accompanied by a significantly decreased Tau ubiquitination. In addition, overexpression of USP10 directly causes an increase in the levels of total and phosphorylated Tau, induces Tau aggregation, and delays in Tau degradation. Results from mass spectrometry, reciprocal immunoprecipitation, and immunofluorescence assays strongly prove Tau's interaction with USP10. This is further supported by the Tau307-326K and Tau341-378K peptides' competitive inhibition of Tau binding with USP10, attenuating Tau hyperphosphorylation and Tau deubiquitination. Together, our data strongly indicate that USP10 plays a critical role in mediating Tau aggregation via downregulating its ubiquitination and thus slowing down Tau turnover. Inhibition of USP10-Tau interaction might be therapeutically useful in the management of AD and related tauopathies.

摘要

正常的 Tau 蛋白能促进微管的组装和稳定,从而维持轴突运输。在阿尔茨海默病(AD)中,Tau 蛋白的聚集使其失去了上述功能。然而,导致 AD 中 Tau 蛋白聚集的分子机制仍不清楚。在这里,我们报告说,USP10,一种重要的去泛素化酶(DUBs)之一,参与了 Tau 蛋白的聚集。我们发现,USP10 在 AD 患者和 APP/PS1 小鼠的大脑中上调,但在 P301S 小鼠的大脑中没有上调。此外,在原代神经元培养物中,Aβ 诱导 USP10 呈剂量依赖性上调,总 Tau 和磷酸化 Tau 的水平增加,以及 Tau 与 USP10 的结合显著升高,同时 Tau 的泛素化显著减少。此外,USP10 的过表达直接导致总 Tau 和磷酸化 Tau 的水平增加,诱导 Tau 聚集,并延迟 Tau 降解。质谱、相互免疫沉淀和免疫荧光检测的结果有力地证明了 Tau 与 USP10 的相互作用。Tau307-326K 和 Tau341-378K 肽的竞争抑制 Tau 与 USP10 的结合进一步支持了这一观点,从而减弱 Tau 的过度磷酸化和 Tau 的去泛素化。总之,我们的数据强烈表明,USP10 通过下调 Tau 的泛素化来介导 Tau 聚集,从而减缓 Tau 的周转,在调节 Tau 聚集中发挥关键作用。抑制 USP10-Tau 相互作用可能对 AD 和相关 Tau 病的治疗有用。

https://cdn.ncbi.nlm.nih.gov/pmc/blobs/3e17/9392799/71ef86ba9225/41419_2022_5170_Fig1_HTML.jpg

文献AI研究员

20分钟写一篇综述,助力文献阅读效率提升50倍。

立即体验

用中文搜PubMed

大模型驱动的PubMed中文搜索引擎

马上搜索

文档翻译

学术文献翻译模型,支持多种主流文档格式。

立即体验