Suppr超能文献

在多组学层面上,克罗恩病的特定位置特征。

Location-specific signatures of Crohn's disease at a multi-omics scale.

机构信息

Department of Pharmacology, University of California San Diego, San Diego, CA, 92093, USA.

Department of Pediatrics, University of California San Diego, San Diego, CA, 92093, USA.

出版信息

Microbiome. 2022 Aug 24;10(1):133. doi: 10.1186/s40168-022-01331-x.

Abstract

BACKGROUND

Crohn's disease (CD), an inflammatory bowel disease (IBD) subtype, results from pathologic interactions between host cells and its resident gut microbes. CD manifests in both isolated disease locations (ileum or colon) or a combination of locations (ileocolonic). To date, a comprehensive understanding of how isolated CD subtypes influence molecular profiles remains outstanding. To address this, we sought to define CD location signatures by leveraging a large cross-sectional feature set captured from the stool of over 200 IBD patients and healthy controls using metaproteomics, shotgun metagenomics, 16S rRNA sequencing, metabolomic profiling, and host genetics paired with clinical endoscopic assessments.

RESULTS

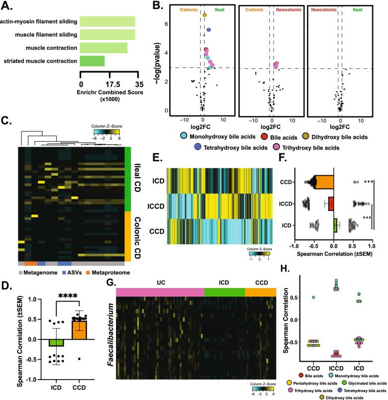
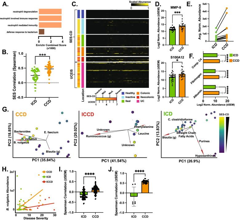
Neither metagenomic nor host genetics alone distinguished CD location subtypes. In contrast, ileal and colonic CD were distinguished using mass spectrometry-based methods (metabolomics or metaproteomics) or a combined multi-omic feature set. This multi-omic feature set revealed colonic CD was strongly associated with neutrophil-related proteins. Additionally, colonic CD displayed a disease-severity-related association with Bacteroides vulgatus. Colonic CD and ulcerative colitis profiles harbored strikingly similar feature enrichments compared to ileal CD, including neutrophil-related protein enrichments. Compared to colonic CD, ileal CD profiles displayed increased primary and secondary bile acid levels and concomitant shifts in taxa with noted sensitivities such as Faecalibacterium prausnitzii or affinities for bile acid-rich environments, including Gammaproteobacteria and Blautia sp. Having shown robust molecular and microbial distinctions tied to CD locations, we leveraged these profiles to generate location-specific disease severity biomarkers that surpass the performance of Calprotectin.

CONCLUSIONS

When compared using multi-omics features, colonic- and ileal-isolated CD subtypes display striking differences that suggest separate location-specific pathologies. Colonic CD's strong similarity to ulcerative colitis, including neutrophil and Bacteroides vulgatus involvement, is also evidence of a shared pathology for colonic-isolated IBD subtypes, while ileal CD maintains a unique, bile acid-driven profile. More broadly, this study demonstrates the power of multi-omics approaches for IBD biomarker discovery and elucidating the underlying biology. Video Abstract.

摘要

背景

克罗恩病(CD)是一种炎症性肠病(IBD)亚型,是宿主细胞与其常驻肠道微生物之间病理性相互作用的结果。CD 表现为孤立的疾病部位(回肠或结肠)或多个部位(回结肠)的组合。迄今为止,对于孤立的 CD 亚型如何影响分子谱仍缺乏全面的了解。为了解决这个问题,我们利用来自 200 多名 IBD 患者和健康对照者的粪便中大量的横截面特征集,通过代谢组学、鸟枪法宏基因组学、16S rRNA 测序、代谢组学分析以及宿主遗传学和临床内镜评估,来定义 CD 的位置特征。

结果

单独的宏基因组学或宿主遗传学都不能区分 CD 的位置亚型。相比之下,回肠和结肠 CD 可以通过基于质谱的方法(代谢组学或蛋白质组学)或综合多组学特征集来区分。这个多组学特征集显示,结肠 CD 与中性粒细胞相关蛋白强烈相关。此外,结肠 CD 与脆弱拟杆菌(Bacteroides vulgatus)呈疾病严重程度相关。与回肠 CD 相比,结肠 CD 和溃疡性结肠炎的特征具有显著相似的特征富集,包括中性粒细胞相关蛋白的富集。与结肠 CD 相比,回肠 CD 图谱显示初级和次级胆汁酸水平升高,同时伴随着 Faecalibacterium prausnitzii 或对胆汁酸丰富环境的亲和力等敏感分类群的变化,包括γ变形菌纲和 Blautia sp。鉴于已经显示出与 CD 位置相关的强大的分子和微生物差异,我们利用这些图谱生成了特定位置的疾病严重程度生物标志物,其性能超过钙卫蛋白。

结论

当使用多组学特征进行比较时,结肠和回肠孤立的 CD 亚型显示出显著的差异,表明存在不同的位置特异性病理。结肠 CD 与溃疡性结肠炎的强烈相似性,包括中性粒细胞和脆弱拟杆菌的参与,也证明了结肠孤立性 IBD 亚型具有共同的病理学,而回肠 CD 则保持着独特的、受胆汁酸驱动的特征。更广泛地说,这项研究展示了多组学方法在 IBD 生物标志物发现和阐明潜在生物学方面的强大功能。

https://cdn.ncbi.nlm.nih.gov/pmc/blobs/0e37/9400277/c75bcc4af610/40168_2022_1331_Fig1_HTML.jpg

文献AI研究员

20分钟写一篇综述,助力文献阅读效率提升50倍。

立即体验

用中文搜PubMed

大模型驱动的PubMed中文搜索引擎

马上搜索

文档翻译

学术文献翻译模型,支持多种主流文档格式。

立即体验