Suppr超能文献

语境相关的 CpG 甲基化指导转录因子 ZBTB38 的细胞特异性结合。

Context-dependent CpG methylation directs cell-specific binding of transcription factor ZBTB38.

机构信息

Université Paris Cité, Institut Cochin, INSERM, CNRS, Paris, France.

Université Paris Cité, Epigenetics and Cell Fate, Paris, France.

出版信息

Epigenetics. 2022 Dec;17(13):2122-2143. doi: 10.1080/15592294.2022.2111135. Epub 2022 Aug 24.

Abstract

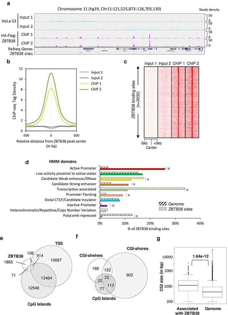
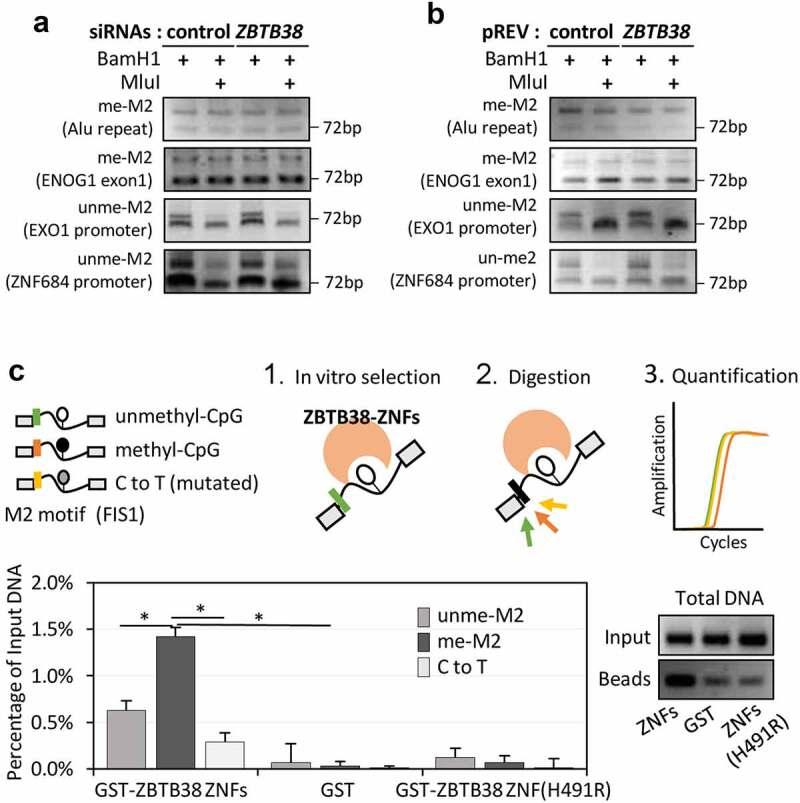
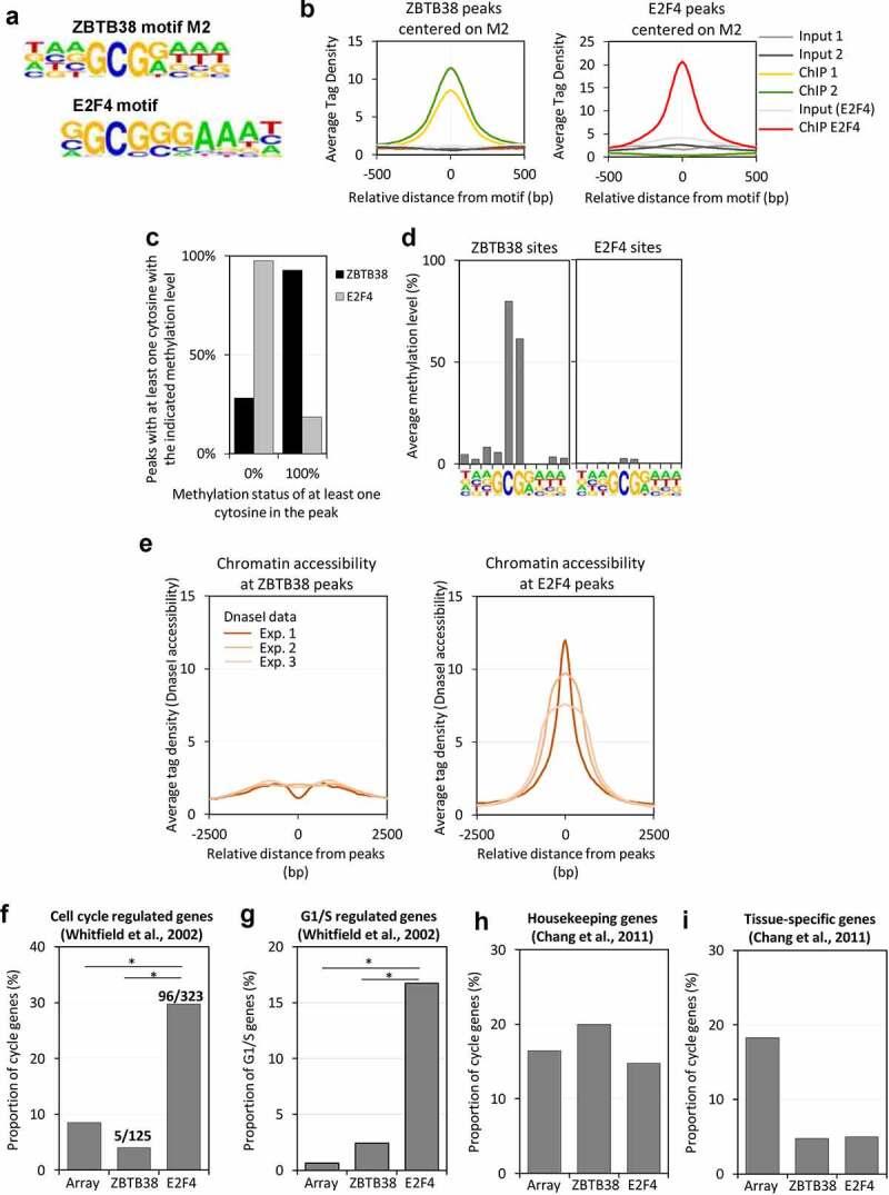
DNA methylation on CpGs regulates transcription in mammals, both by decreasing the binding of methylation-repelled factors and by increasing the binding of methylation-attracted factors. Among the latter, zinc finger proteins have the potential to bind methylated CpGs in a sequence-specific context. The protein ZBTB38 is unique in that it has two independent sets of zinc fingers, which recognize two different methylated consensus sequences . Here, we identify the binding sites of ZBTB38 in a human cell line, and show that they contain the two methylated consensus sequences identified . In addition, we show that the distribution of ZBTB38 sites is highly unusual: while 10% of the ZBTB38 sites are also bound by CTCF, the other 90% of sites reside in closed chromatin and are not bound by any of the other factors mapped in our model cell line. Finally, a third of ZBTB38 sites are found upstream of long and active CpG islands. Our work therefore validates ZBTB38 as a methyl-DNA binder and identifies its unique distribution in the genome.

摘要

CpG 上的 DNA 甲基化在哺乳动物中转录调控,其既可以通过减少被甲基化排斥的因子的结合,也可以通过增加被甲基化吸引的因子的结合。在后者中,锌指蛋白具有结合在序列特异性背景下甲基化 CpG 的潜力。蛋白 ZBTB38 的独特之处在于它有两组独立的锌指,它们识别两个不同的甲基化共有序列。在这里,我们鉴定了 ZBTB38 在人细胞系中的结合位点,并表明它们包含鉴定出的两个甲基化共有序列。此外,我们表明 ZBTB38 位点的分布非常不寻常:虽然 10%的 ZBTB38 位点也被 CTCF 结合,但其他 90%的位点位于封闭染色质中,并且不受我们模型细胞系中映射的任何其他因子的结合。最后,三分之一的 ZBTB38 位点位于长而活跃的 CpG 岛的上游。因此,我们的工作验证了 ZBTB38 作为甲基化 DNA 结合蛋白的作用,并确定了其在基因组中的独特分布。

https://cdn.ncbi.nlm.nih.gov/pmc/blobs/cac8/9665152/f5400284bcec/KEPI_A_2111135_F0001_OC.jpg

文献AI研究员

20分钟写一篇综述,助力文献阅读效率提升50倍。

立即体验

用中文搜PubMed

大模型驱动的PubMed中文搜索引擎

马上搜索

文档翻译

学术文献翻译模型,支持多种主流文档格式。

立即体验