Suppr超能文献

[微小RNA-30b-3p通过靶向细胞色素c氧化酶亚基6B1抑制肺腺癌的增殖和侵袭]

[miR-30b-3p Inhibits the Proliferation and Invasion of Lung Adenocarcinoma 
by Targeting COX6B1].

作者信息

Chen Lin, Chen Xinlu, Liu Lu, Zhao Yanqiao, Zuo Wei, Yin Chonggao, Li Hongli

机构信息

Department of Pathology,
Weifang Medical University, Weifang 261053, China.

Affiliated Hospital,
Weifang Medical University, Weifang 261053, China.

出版信息

Zhongguo Fei Ai Za Zhi. 2022 Aug 20;25(8):567-574. doi: 10.3779/j.issn.1009-3419.2022.101.42.

Abstract

BACKGROUND

Lung adenocarcinoma (LUAD) is the most common clinical histological subtype of lung cancer and microRNAs (miRNAs) are a type of small non-coding RNAs which play a central role in cells. miR-30b-3p plays a key effect in many types of carcinoma, but there is still very little research on how it works in lung adenocarcinoma. The role and mechanism of miR-30b-3p in the proliferation and invasion of LUAD were explored in this study, to provide new targets for inhibiting the proliferation and invasion of LUAD.

METHODS

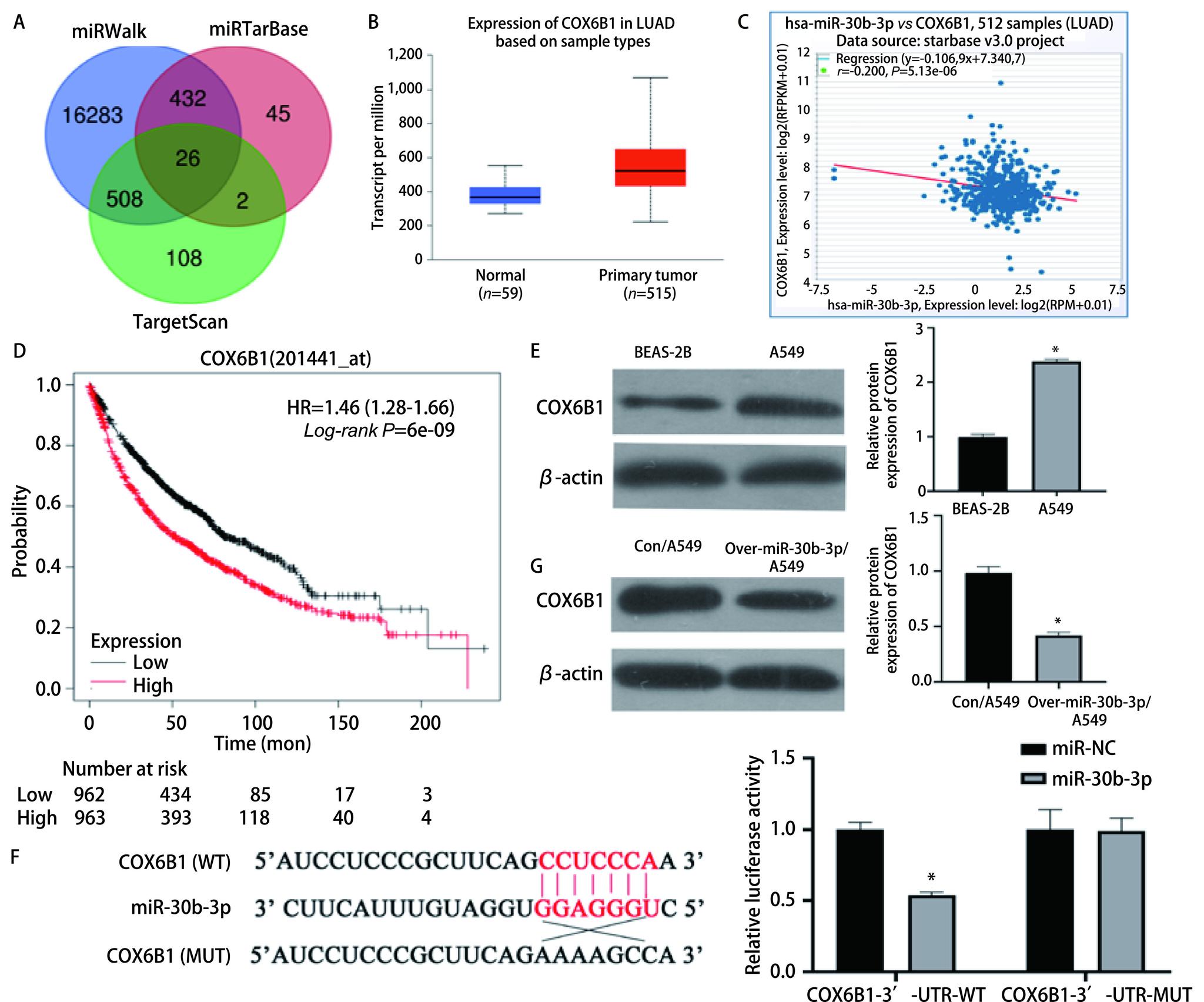
NCBI database was used to screen out miRNA with obvious differential expression, and the differential expression and survival curve were searched by StarBase database. Real-time fluorescence quantitative polymerase chain reaction (qRT-PCR) was used to detect the relative expression of miR-30b-3p in each lung adenocarcinoma cell line. 5-ethynyl-2'-deoxyuridine (EdU) cell proliferation assay and Transwell invasion assay were used to detect the proliferation and invasion of A549 cells in each group. The target genes of miR-30b-3p were determined by the target gene prediction websites. Western blot assay was used to detect the expression of COX6B1 in each group of A549 cells. Double luciferase assay was used to verify the targeted binding relationship between miR-30b-3p and COX6B1.

RESULTS

The expression of miR-30b-3p in lung adenocarcinoma tissues and lung adenocarcinoma cells was downregulated (P<0.05). Low expression levels of miR-30b-3p were associated with poor prognosis in patients with lung adenocarcinoma (P=0.005,8). Overexpression of miR-30b-3p could inhibit the proliferation and the invasion of lung adenocarcinoma cells (P<0.05). Double luciferase assay proved that miR-30b-3p could target and bind to COX6B1 (P<0.05). Western blot analysis showed that the overexpression of miR-30b-3p could downregulate the expression of COX6B1 in A549 cells (P<0.05). EdU cell proliferation assay and Transwell invasion assay showed that the overexpression of miR-30b-3p could reverse the promoting effect of upregulation of COX6B1 on proliferation and invasion in lung adenocarcinoma cells (P<0.05).

CONCLUSIONS

miR-30b-3p acts as a tumor suppressor gene in lung adenocarcinoma, and it can inhibit the proliferation and invasion of lung adenocarcinoma by targeting the expression of COX6B1.

摘要

背景

肺腺癌(LUAD)是肺癌最常见的临床组织学亚型,而微小RNA(miRNA)是一类在细胞中起核心作用的小型非编码RNA。miR-30b-3p在多种癌症类型中发挥关键作用,但关于其在肺腺癌中的作用机制仍研究甚少。本研究旨在探讨miR-30b-3p在肺腺癌增殖和侵袭中的作用及机制,为抑制肺腺癌的增殖和侵袭提供新靶点。

方法

利用NCBI数据库筛选出差异表达明显的miRNA,并通过StarBase数据库检索差异表达及生存曲线。采用实时荧光定量聚合酶链反应(qRT-PCR)检测各肺腺癌细胞系中miR-30b-3p的相对表达。采用5-乙炔基-2'-脱氧尿苷(EdU)细胞增殖试验和Transwell侵袭试验检测各组A549细胞的增殖和侵袭能力。通过靶基因预测网站确定miR-30b-3p的靶基因。采用蛋白质免疫印迹法检测各组A549细胞中COX6B1的表达。采用双荧光素酶试验验证miR-30b-3p与COX6B1的靶向结合关系。

结果

肺腺癌组织和肺腺癌细胞中miR-30b-3p的表达下调(P<0.05)。miR-30b-3p低表达与肺腺癌患者预后不良相关(P=0.005,8)。miR-30b-3p过表达可抑制肺腺癌细胞的增殖和侵袭(P<0.05)。双荧光素酶试验证明miR-30b-3p可靶向结合COX6B1(P<0.05)。蛋白质免疫印迹分析显示,miR-30b-3p过表达可下调A549细胞中COX6B1的表达(P<0.05)。EdU细胞增殖试验和Transwell侵袭试验表明,miR-30b-3p过表达可逆转COX6B1上调对肺腺癌细胞增殖和侵袭的促进作用(P<0.05)。

结论

miR-30b-3p在肺腺癌中作为抑癌基因发挥作用,并且它可以通过靶向COX6B1的表达来抑制肺腺癌的增殖和侵袭。

https://cdn.ncbi.nlm.nih.gov/pmc/blobs/dfd6/9411956/dba13f434b9d/zgfazz-25-8-567-1.jpg

文献AI研究员

20分钟写一篇综述,助力文献阅读效率提升50倍。

立即体验

用中文搜PubMed

大模型驱动的PubMed中文搜索引擎

马上搜索

文档翻译

学术文献翻译模型,支持多种主流文档格式。

立即体验