Suppr超能文献

一种基于新型肿瘤突变负担的风险模型可预测卵巢癌的预后,并与免疫浸润相关。

A novel tumor mutational burden-based risk model predicts prognosis and correlates with immune infiltration in ovarian cancer.

机构信息

Department of Obstetrics and Gynecology, Renmin Hospital of Wuhan University, Wuhan, China.

出版信息

Front Immunol. 2022 Aug 8;13:943389. doi: 10.3389/fimmu.2022.943389. eCollection 2022.

Abstract

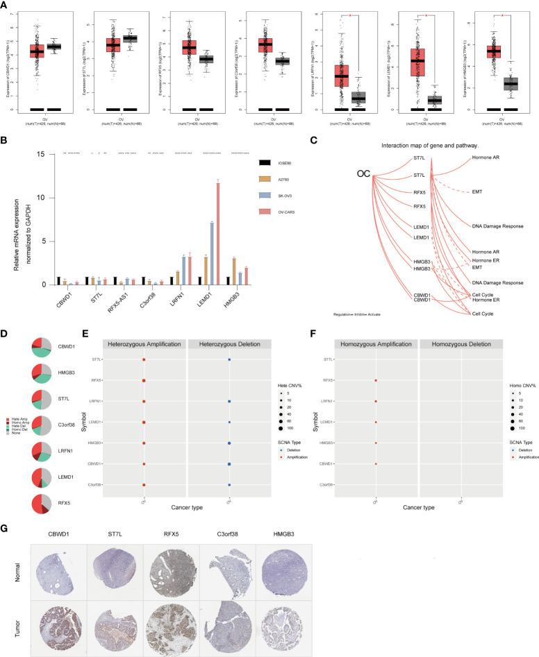
Tumor mutational burden (TMB) has been reported to determine the response to immunotherapy, thus affecting the patient's prognosis in many cancers. However, it is unclear whether TMB or TMB-related signature could be used as prognostic indicators for ovarian cancer (OC), as its potential association with immune infiltration remains poorly understood. Therefore, this study aimed to develop a novel TMB-related risk model (TMBrisk) to predict the prognosis of OC patients on the basis of exploring TMB-related genes, and to explore the potential association between TMB/TMBrisk and immune infiltration. The mutational landscape, TMB scores, and correlations between TMB and clinical characteristics and immune infiltration were investigated in The Cancer Genome Atlas (TCGA)-OV cohort. Differentially expressed gene (DEG) analyses and weighted gene co-expression network analysis (WGCNA) were performed to derive TMB-related genes. TMBrisk was constructed by Cox regression and further validated in Gene Expression Omnibus (GEO) datasets. The mRNA and protein expression levels and biological functions of TMBrisk hub genes were verified through Gene Expression Profiling Interactive Analysis (GEPIA), GSCA Lite, the Human Protein Atlas (HPA) database, and RT-qPCR. TMBrisk-related biological phenotypes were analyzed in function enrichment and tumor immune infiltration signature. Potential therapeutic regimens were inferred utilizing the Genomics of Drug Sensitivity in Cancer (GDSC) database and connectivity map (CMap). According to our results, higher TMB was associated with better survival and higher CD8+ T cell, regulatory T cell, and NK cell infiltration. TMBrisk was developed based on CBWD1, ST7L, RFX5-AS1, C3orf38, LRFN1, LEMD1, and HMGB1. High TMBrisk was identified as a poor factor for prognosis in TCGA and GEO datasets; the high-TMBrisk group comprised more higher-grade (G2 and G3) and advanced clinical stage (stage III/IV) tumors. Meanwhile, higher TMBrisk was associated with an immunosuppressive phenotype, with less infiltration of a majority of immunocytes and less expression of several genes of the human leukocyte antigen (HLA) family. Moreover, a nomogram containing TMBrisk showed a strong predictive ability demonstrated by time-dependent ROC analysis. Overall, this novel TMB-related risk model (TMBrisk) could predict prognosis, evaluate immune infiltration, and discover new therapeutic regimens in OC, which is very promising in clinical promotion.

摘要

肿瘤突变负荷(TMB)已被报道可用于预测免疫治疗的反应,从而影响许多癌症患者的预后。然而,TMB 或 TMB 相关特征是否可作为卵巢癌(OC)的预后指标尚不清楚,因为其与免疫浸润的潜在关联仍知之甚少。因此,本研究旨在基于探索 TMB 相关基因,建立一种新的 TMB 相关风险模型(TMBrisk),以预测 OC 患者的预后,并探讨 TMB/TMBrisk 与免疫浸润的潜在关联。本研究在 The Cancer Genome Atlas(TCGA)-OV 队列中分析了突变图谱、TMB 评分以及 TMB 与临床特征和免疫浸润之间的相关性。通过差异表达基因(DEG)分析和加权基因共表达网络分析(WGCNA),得出 TMB 相关基因。利用 Cox 回归构建 TMBrisk 模型,并在基因表达谱数据集(GEO)中进行验证。通过基因表达谱交互式分析(GEPIA)、GSCA Lite、人类蛋白质图谱(HPA)数据库和 RT-qPCR 验证 TMBrisk 枢纽基因的 mRNA 和蛋白表达水平及生物学功能。通过功能富集和肿瘤免疫浸润特征分析 TMBrisk 相关的生物学表型。利用癌症药物敏感性基因组学(GDSC)数据库和连接映射(CMap)推断潜在的治疗方案。结果表明,较高的 TMB 与更好的生存和更高的 CD8+T 细胞、调节性 T 细胞和 NK 细胞浸润相关。TMBrisk 是基于 CBWD1、ST7L、RFX5-AS1、C3orf38、LRFN1、LEMD1 和 HMGB1 建立的。在 TCGA 和 GEO 数据集,高 TMBrisk 被确定为预后不良的因素;高 TMBrisk 组包含更多的高级别(G2 和 G3)和晚期临床分期(III/IV 期)肿瘤。同时,高 TMBrisk 与免疫抑制表型相关,多数免疫细胞浸润减少,人类白细胞抗原(HLA)家族的几个基因表达减少。此外,含有 TMBrisk 的列线图通过时间依赖性 ROC 分析显示出强大的预测能力。总的来说,这种新的 TMB 相关风险模型(TMBrisk)可以预测预后、评估免疫浸润并发现 OC 的新治疗方案,在临床推广方面具有很大的潜力。

https://cdn.ncbi.nlm.nih.gov/pmc/blobs/8d38/9393426/f37fe90a4b21/fimmu-13-943389-g001.jpg

文献AI研究员

20分钟写一篇综述,助力文献阅读效率提升50倍。

立即体验

用中文搜PubMed

大模型驱动的PubMed中文搜索引擎

马上搜索

文档翻译

学术文献翻译模型,支持多种主流文档格式。

立即体验