Suppr超能文献

SARS-CoV-2 的 ORF6 通过抑制细胞 mRNA 输出来破坏先天免疫信号。

SARS-CoV-2 ORF6 disrupts innate immune signalling by inhibiting cellular mRNA export.

机构信息

Retroviral Replication Laboratory, The Francis Crick Institute, London, United Kingdom.

Bioinformatics and Biostatistics STP, The Francis Crick Institute, London, United Kingdom.

出版信息

PLoS Pathog. 2022 Aug 25;18(8):e1010349. doi: 10.1371/journal.ppat.1010349. eCollection 2022 Aug.

Abstract

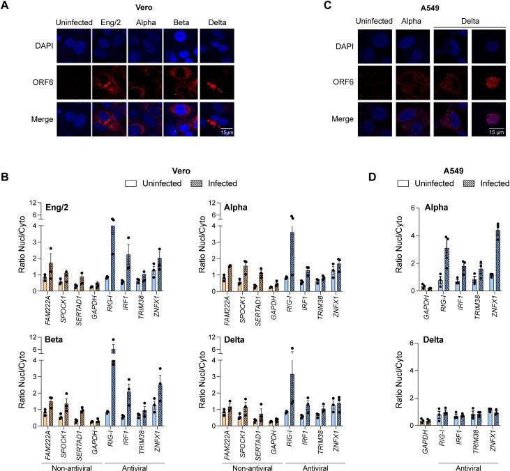
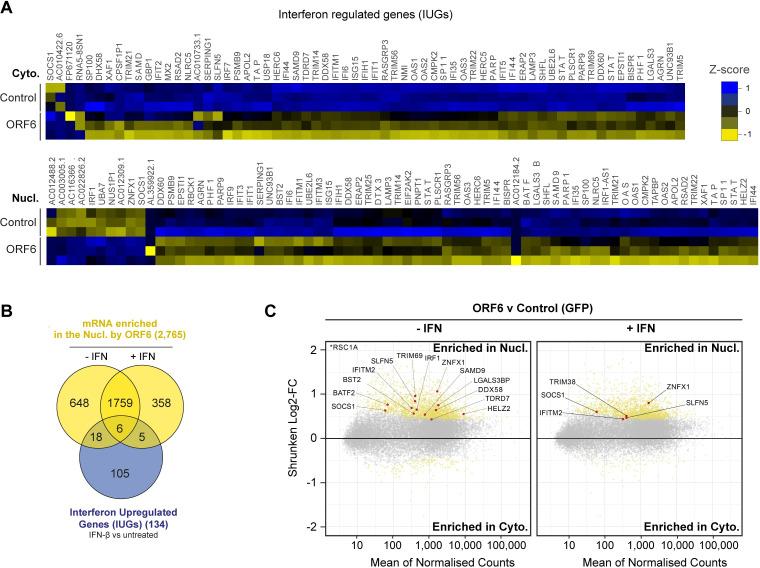
SARS-CoV-2 is a betacoronavirus and the etiological agent of COVID-19, a devastating infectious disease. Due to its far-reaching effect on human health, there is an urgent and growing need to understand the viral molecular biology of SARS-CoV-2 and its interaction with the host cell. SARS-CoV-2 encodes 9 predicted accessory proteins, which are presumed to be dispensable for in vitro replication, most likely having a role in modulating the host cell environment to aid viral replication. Here we show that the ORF6 accessory protein interacts with cellular Rae1 to inhibit cellular protein production by blocking mRNA export. We utilised cell fractionation coupled with mRNAseq to explore which cellular mRNA species are affected by ORF6 expression and show that ORF6 can inhibit the export of many mRNA including those encoding antiviral factors such as IRF1 and RIG-I. We also show that export of these mRNA is blocked in the context of SARS-CoV-2 infection. Together, our studies identify a novel mechanism by which SARS-CoV-2 can manipulate the host cell environment to supress antiviral responses, providing further understanding to the replication strategies of a virus that has caused an unprecedented global health crisis.

摘要

SARS-CoV-2 是一种β冠状病毒,也是 COVID-19 的病原体,这是一种具有破坏性的传染病。由于其对人类健康的深远影响,人们迫切需要了解 SARS-CoV-2 的病毒分子生物学及其与宿主细胞的相互作用。SARS-CoV-2 编码了 9 种预测的辅助蛋白,这些蛋白被认为对于体外复制是可有可无的,它们很可能在调节宿主细胞环境以辅助病毒复制方面发挥作用。在这里,我们表明 ORF6 辅助蛋白与细胞 Rae1 相互作用,通过阻断 mRNA 输出来抑制细胞蛋白的产生。我们利用细胞分级分离和 mRNAseq 来探索哪些细胞 mRNA 受 ORF6 表达的影响,并表明 ORF6 可以抑制许多 mRNA 的输出,包括那些编码抗病毒因子如 IRF1 和 RIG-I 的 mRNA。我们还表明,在 SARS-CoV-2 感染的情况下,这些 mRNA 的输出被阻断。总之,我们的研究确定了一种新型机制,SARS-CoV-2 可以通过该机制来操纵宿主细胞环境,抑制抗病毒反应,从而进一步了解导致这场前所未有的全球健康危机的病毒的复制策略。

https://cdn.ncbi.nlm.nih.gov/pmc/blobs/8c7d/9451085/b700db002ea5/ppat.1010349.g001.jpg

文献AI研究员

20分钟写一篇综述,助力文献阅读效率提升50倍。

立即体验

用中文搜PubMed

大模型驱动的PubMed中文搜索引擎

马上搜索

文档翻译

学术文献翻译模型,支持多种主流文档格式。

立即体验