Suppr超能文献

LHX2 通过上调 SERPINE2 的表达增强食管鳞癌细胞的恶性表型。

LHX2 Enhances the Malignant Phenotype of Esophageal Squamous Cell Carcinoma by Upregulating the Expression of SERPINE2.

机构信息

Department of Radiation Oncology, National Cancer Center/National Clinical Research Center for Cancer/Cancer Hospital & Shenzhen Hospital, Chinese Academy of Medical Sciences and Peking Union Medical College, Shenzhen 518116, China.

The State Key Laboratory of Molecular Oncology, National Cancer Center/National Clinical Research Center for Cancer/Cancer Hospital, Chinese Academy of Medical Sciences and Peking Union Medical College, Beijing 100021, China.

出版信息

Genes (Basel). 2022 Aug 16;13(8):1457. doi: 10.3390/genes13081457.

Abstract

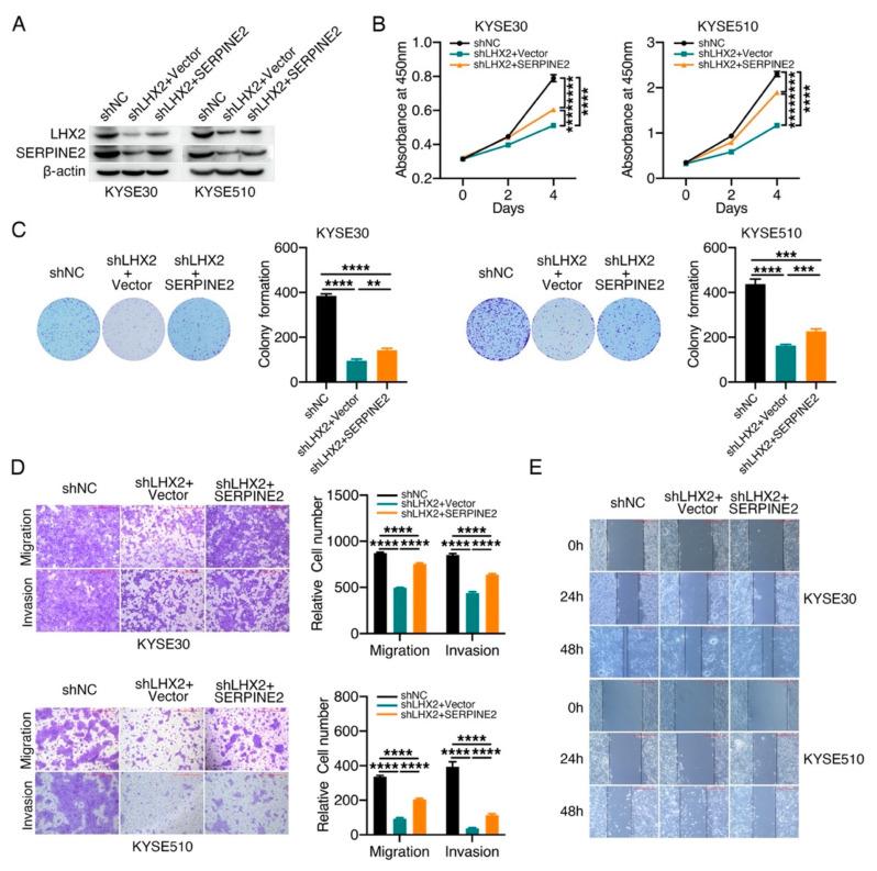
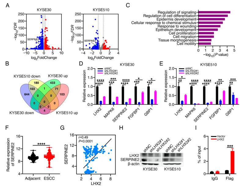
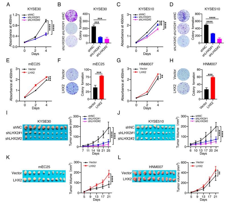
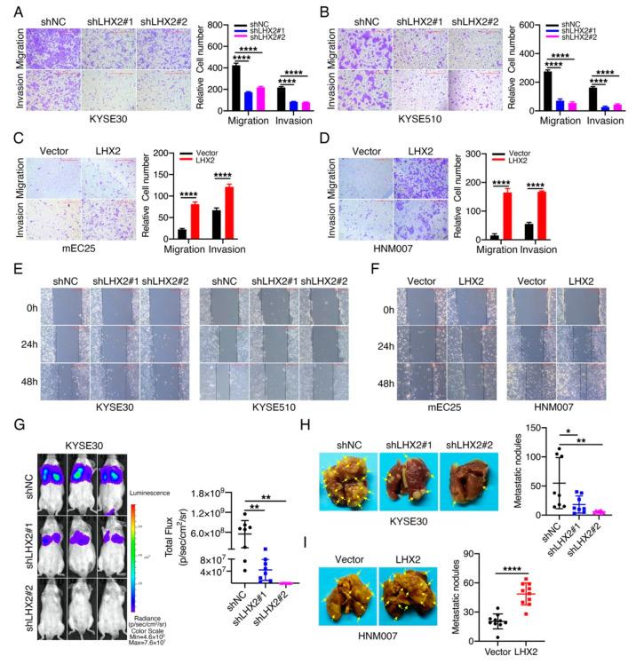
LHX2 dysregulations have been found to present in cancers, but the function of LHX2 in esophageal squamous cell carcinoma (ESCC) remains unknown. Here, we report that was upregulated in ESCC tissues in comparison to the levels in adjacent normal tissues. Loss- and gain-of-function experiments demonstrated that the knockdown of LHX2 markedly inhibited ESCC cells' proliferation, migration, invasion, tumor growth and metastasis, whereas the overexpression of LHX2 had the opposite effects. A mechanistic investigation revealed that LHX2 bound to the promoter of gene and transcriptionally regulated the expression of SERPINE2. Collectively, LHX2 facilitates ESCC tumor progression, and it could be a potential therapeutic target for ESCC.

摘要

LHX2 失调已被发现存在于癌症中,但 LHX2 在食管鳞状细胞癌(ESCC)中的功能尚不清楚。在这里,我们报告说,与相邻正常组织中的 水平相比, 在 ESCC 组织中上调。敲低和过表达实验表明,LHX2 的敲低显著抑制 ESCC 细胞的增殖、迁移、侵袭、肿瘤生长和转移,而 LHX2 的过表达则产生相反的效果。一项机制研究表明,LHX2 与 基因的启动子结合,并转录调控 SERPINE2 的表达。总的来说,LHX2 促进 ESCC 肿瘤的进展,它可能是 ESCC 的一个潜在治疗靶点。

https://cdn.ncbi.nlm.nih.gov/pmc/blobs/80e3/9408536/2c520e9c5802/genes-13-01457-g001.jpg

文献AI研究员

20分钟写一篇综述,助力文献阅读效率提升50倍。

立即体验

用中文搜PubMed

大模型驱动的PubMed中文搜索引擎

马上搜索

文档翻译

学术文献翻译模型,支持多种主流文档格式。

立即体验