Suppr超能文献

虾青素通过抑制 PI3K/AKT/mTOR 激活抑制 - 感染胃上皮细胞中基质金属蛋白酶的表达。

Astaxanthin Inhibits Matrix Metalloproteinase Expression by Suppressing PI3K/AKT/mTOR Activation in -Infected Gastric Epithelial Cells.

机构信息

Department of Food and Nutrition, BK21 FOUR, College of Human Ecology, Yonsei University, Seoul 03722, Korea.

出版信息

Nutrients. 2022 Aug 20;14(16):3427. doi: 10.3390/nu14163427.

Abstract

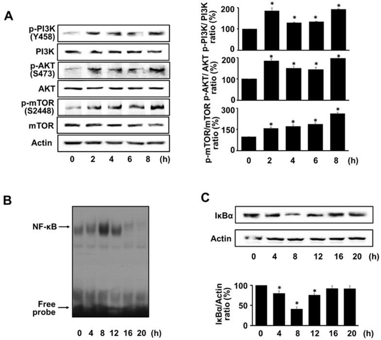
increases production of reactive oxygen species (ROS) and activates signaling pathways associated with gastric cell invasion, which are mediated by matrix metalloproteinases (MMPs). We previously demonstrated that activated mitogen-activated protein kinase (MAPK) and increased expression of MMP-10 in gastric epithelial cells. MMPs degrade the extracellular matrix, enhancing tumor invasion and cancer progression. The signaling pathway of phosphatidylinositol 3-kinase (PI3K)/serine/threonine protein kinase B (AKT)/mammalian target of rapamycin (mTOR) is associated with MMP expression. ROS activates PIK3/AKT/mTOR signaling in cancer. Astaxanthin, a xanthophyll carotenoid, shows antioxidant activity by reducing ROS levels in gastric epithelial cells infected with . This study aimed to determine whether astaxanthin inhibits MMP expression, cell invasion, and migration by reducing the PI3K/AKT/mTOR signaling in -infected gastric epithelial AGS cells. induced PIK3/AKT/mTOR and NF-κB activation, decreased IκBα, and induced MMP (MMP-7 and -10) expression, the invasive phenotype, and migration in AGS cells. Astaxanthin suppressed these -induced alterations in AGS cells. Specific inhibitors of PI3K, AKT, and mTOR reversed the -stimulated NF-κB activation and decreased IκBα levels in the cells. In conclusion, astaxanthin suppressed MMP expression, cell invasion, and migration via inhibition of PI3K/AKT/mTOR/NF-κB signaling in -stimulated gastric epithelial AGS cells.

摘要

增加活性氧(ROS)的产生,并激活与胃细胞侵袭相关的信号通路,这些信号通路由基质金属蛋白酶(MMPs)介导。我们之前的研究表明,激活丝裂原活化蛋白激酶(MAPK)并增加胃上皮细胞中 MMP-10 的表达。MMPs 降解细胞外基质,增强肿瘤侵袭和癌症进展。磷酸肌醇 3-激酶(PI3K)/丝氨酸/苏氨酸蛋白激酶 B(AKT)/雷帕霉素靶蛋白(mTOR)的信号通路与 MMP 表达有关。ROS 激活癌症中的 PIK3/AKT/mTOR 信号通路。虾青素是一种类胡萝卜素叶黄素,通过降低感染的胃上皮细胞中的 ROS 水平显示出抗氧化活性。本研究旨在确定虾青素是否通过降低感染的胃上皮 AGS 细胞中 PI3K/AKT/mTOR 信号通路来抑制 MMP 表达、细胞侵袭和迁移。诱导了 PIK3/AKT/mTOR 和 NF-κB 的激活,降低了 IκBα,并诱导了 MMP(MMP-7 和 -10)的表达、侵袭表型和 AGS 细胞的迁移。虾青素抑制了 AGS 细胞中的这些诱导变化。PI3K、AKT 和 mTOR 的特异性抑制剂逆转了细胞中 NF-κB 的激活和 IκBα 水平的降低。总之,虾青素通过抑制 PI3K/AKT/mTOR/NF-κB 信号通路抑制 MMP 表达、细胞侵袭和迁移,在刺激的胃上皮 AGS 细胞中。

https://cdn.ncbi.nlm.nih.gov/pmc/blobs/c542/9412703/efb14e86b869/nutrients-14-03427-g001.jpg

文献AI研究员

20分钟写一篇综述,助力文献阅读效率提升50倍。

立即体验

用中文搜PubMed

大模型驱动的PubMed中文搜索引擎

马上搜索

文档翻译

学术文献翻译模型,支持多种主流文档格式。

立即体验