Suppr超能文献

β2微球蛋白会加重大鼠中风后的神经炎症、脑损伤和认知障碍。

β2-Microglobulin exacerbates neuroinflammation, brain damage, and cognitive impairment after stroke in rats.

作者信息

Chen Feng, Liu Jing, Li Fa-Qiang, Wang Shuai-Shuai, Zhang Yan-Yan, Lu Yun-Yun, Hu Fang-Fang, Yao Rui-Qin

机构信息

Department of Neurology, Xuzhou Cancer Hospital, Xuzhou, Jiangsu Province, China.

Department of Neurobiology, Xuzhou Key Laboratory of Neurobiology, Xuzhou Medical University; Department of Neurology, Xuzhou No. 1 People's Hospital, the Affiliated Xuzhou Municipal Hospital of Xuzhou Medical University, Xuzhou, Jiangsu Province, China.

出版信息

Neural Regen Res. 2023 Mar;18(3):603-608. doi: 10.4103/1673-5374.350204.

Abstract

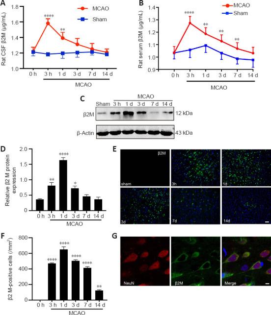
β2-Microglobulin (β2M), a component of the major histocompatibility complex class I molecule, is associated with aging-related cognitive impairment and Alzheimer's disease. Although upregulation of β2M is considered to be highly related to ischemic stroke, the specific role and underlying mechanistic action of β2M are poorly understood. In this study, we established a rat model of focal cerebral ischemia by occlusion of the middle cerebral artery. We found that β2M levels in the cerebral spinal fluid, serum, and brain tissue were significantly increased in the acute period but gradually decreased during the recovery period. RNA interference was used to inhibit β2M expression in the acute period of cerebral stroke. Tissue staining with 2,3,5-triphenyltetrazolium chloride and evaluation of cognitive function using the Morris water maze test demonstrated that decreased β2M expression in the ischemic penumbra reduced infarct volume and alleviated cognitive deficits, respectively. Notably, glial cell, caspase-1 (p20), and Nod-like receptor pyrin domain containing 3 (NLRP3) inflammasome activation as well as production of the inflammatory cytokines interleukin-1β, interleukin-6, and tumor necrosis factor-α were also effectively inhibited by β2M silencing. These findings suggest that β2M participates in brain injury and cognitive impairment in a rat model of ischemic stroke through activation of neuroinflammation associated with the NLRP3 inflammasome.

摘要

β2微球蛋白(β2M)是主要组织相容性复合体I类分子的一个组成部分,与衰老相关的认知障碍和阿尔茨海默病有关。尽管β2M的上调被认为与缺血性中风高度相关,但其具体作用和潜在的作用机制尚不清楚。在本研究中,我们通过大脑中动脉闭塞建立了局灶性脑缺血大鼠模型。我们发现,脑脊液、血清和脑组织中的β2M水平在急性期显著升高,但在恢复期逐渐下降。在脑卒中超急性期,我们使用RNA干扰来抑制β2M的表达。用2,3,5-氯化三苯基四氮唑进行组织染色,并使用莫里斯水迷宫试验评估认知功能,结果表明,缺血半暗带中β2M表达的降低分别减少了梗死体积并减轻了认知缺陷。值得注意的是,β2M沉默还有效抑制了胶质细胞、半胱天冬酶-1(p20)和含NOD样受体吡咯结构域蛋白3(NLRP3)炎性小体的激活以及炎性细胞因子白细胞介素-1β、白细胞介素-6和肿瘤坏死因子-α的产生。这些发现表明,β2M通过激活与NLRP3炎性小体相关的神经炎症参与缺血性中风大鼠模型中的脑损伤和认知障碍。

https://cdn.ncbi.nlm.nih.gov/pmc/blobs/d550/9727456/5b900cc1510f/NRR-18-603-g002.jpg

文献AI研究员

20分钟写一篇综述,助力文献阅读效率提升50倍。

立即体验

用中文搜PubMed

大模型驱动的PubMed中文搜索引擎

马上搜索

文档翻译

学术文献翻译模型,支持多种主流文档格式。

立即体验