Suppr超能文献

连翘果实成熟品较连翘果实青品具有更好的解毒作用及其涉及胆汁酸代谢和肠道微生物群的潜在机制。

Better detoxifying effect of ripe forsythiae fructus over green forsythiae fructus and the potential mechanisms involving bile acids metabolism and gut microbiota.

作者信息

Wang Tao, Li Xu-Jiong, Qin Ling-Hao, Liang Xue, Xue Huan-Huan, Guo Jing, Li Shi-Fei, Zhang Li-Wei

机构信息

Institute of Molecule Science, Modern Research Center for Traditional Chinese Medicine, Key Laboratory of Chemical Biology and Molecular Engineering of Ministry of Education, Shanxi University, Taiyuan, China.

Department of Pharmacy, Changzhi Medical College, Changzhi, China.

出版信息

Front Pharmacol. 2022 Aug 12;13:987695. doi: 10.3389/fphar.2022.987695. eCollection 2022.

Abstract

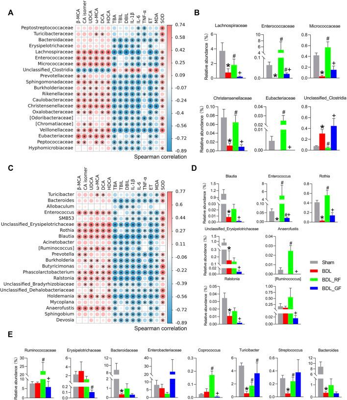
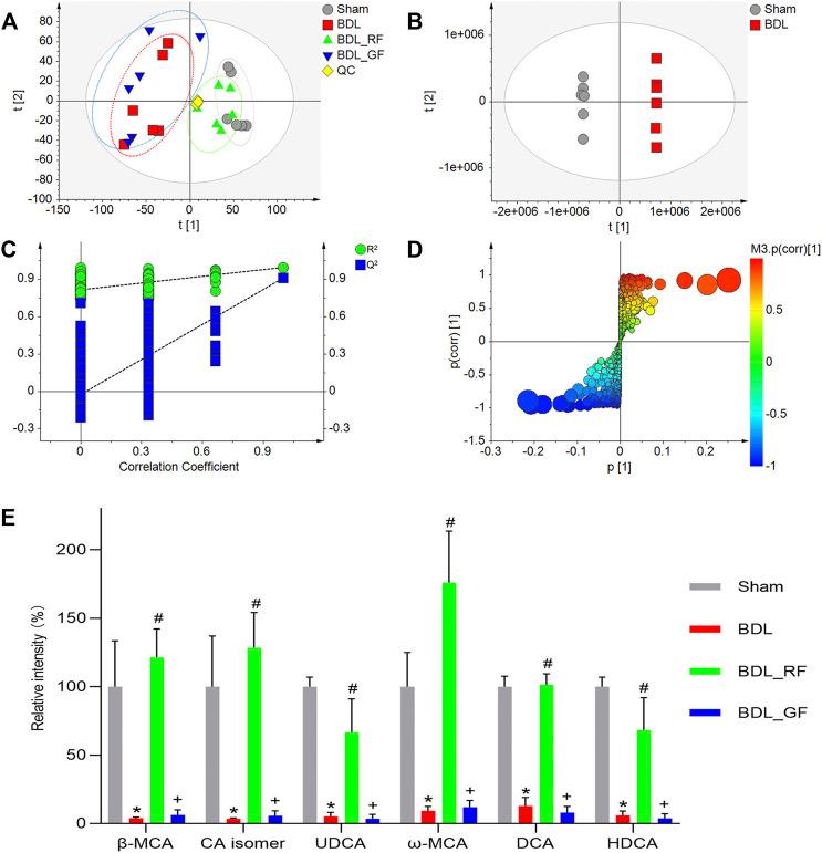
Forsythiae Fructus (FF), the fruit of (Thunb.) Vahl. (Lianqiao), is one of the most fundamental herbs in Traditional Chinese Medicines (TCM), mainly due to its heat-clearing and detoxifying effects. There are two types of FF, the greenish fruits that start to ripen (GF) and the yellow fruits that are fully ripe (RF), called "Qingqiao" and "Laoqiao" referred to the Chinese Pharmacopoeia, respectively. It undergoes a complex series of changes during the maturation of FF. However, the clinical uses and preparation of phytopharmaceuticals of FF have not been distinguished to date. Moreover, there is limited information on the study of the difference in pharmacological activity between RF and GF. In this study, a rat model of bile duct ligation (BDL)-induced cholestasis was used to compare the differences in their effects. RF was found to have better results than GF in addressing toxic bile acids (BAs) accumulation and related pathological conditions caused by BDL. The underlying mechanism may be related to the interventions of gut microbiota. The results of the present study suggest that the better detoxifying effect of RF than GF may be indirectly exerted through the regulation of gut microbiota and thus the improvement of BAs metabolism.

摘要

连翘(FF),即连翘(Thunb.)瓦尔(Lianqiao)的果实,是中药中最基本的草药之一,主要因其清热排毒作用。连翘有两种类型,开始成熟的绿色果实(GF)和完全成熟的黄色果实(RF),在中国药典中分别称为“青翘”和“老翘”。连翘在成熟过程中会经历一系列复杂的变化。然而,迄今为止,连翘植物药的临床应用和制备尚未区分。此外,关于RF和GF药理活性差异的研究信息有限。在本研究中,使用胆管结扎(BDL)诱导的胆汁淤积大鼠模型来比较它们作用的差异。发现RF在解决BDL引起的有毒胆汁酸(BAs)积累和相关病理状况方面比GF有更好的效果。其潜在机制可能与肠道微生物群的干预有关。本研究结果表明,RF比GF更好的解毒作用可能是通过调节肠道微生物群从而改善胆汁酸代谢间接发挥的。

https://cdn.ncbi.nlm.nih.gov/pmc/blobs/49d1/9417252/b811811807b1/fphar-13-987695-g001.jpg

文献AI研究员

20分钟写一篇综述,助力文献阅读效率提升50倍。

立即体验

用中文搜PubMed

大模型驱动的PubMed中文搜索引擎

马上搜索

文档翻译

学术文献翻译模型,支持多种主流文档格式。

立即体验