Suppr超能文献

粪便微生物群移植改善亨廷顿舞蹈病小鼠的肠道菌群失调和认知缺陷。

Faecal microbiota transplant ameliorates gut dysbiosis and cognitive deficits in Huntington's disease mice.

作者信息

Gubert Carolina, Choo Jocelyn M, Love Chloe J, Kodikara Saritha, Masson Bethany A, Liew Jamie J M, Wang Yiwen, Kong Geraldine, Narayana Vinod K, Renoir Thibault, Lê Cao Kim Anh, Rogers Geraint B, Hannan Anthony J

机构信息

Florey Institute of Neuroscience and Mental Health, Melbourne Brain Centre, University of Melbourne, Parkville, VIC 3010, Australia.

Microbiome and Host Health, South Australian Health and Medical Research Institute, Adelaide, SA 5001, Australia.

出版信息

Brain Commun. 2022 Aug 12;4(4):fcac205. doi: 10.1093/braincomms/fcac205. eCollection 2022.

Abstract

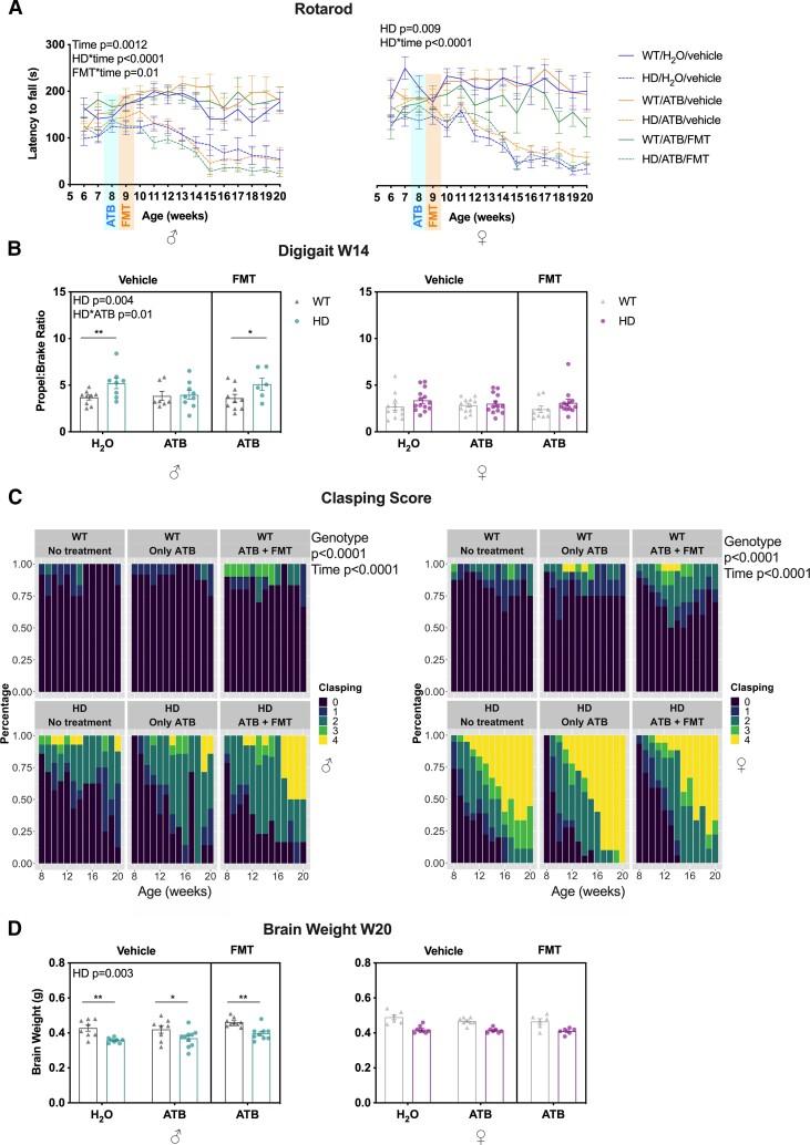
Huntington's disease is a neurodegenerative disorder involving psychiatric, cognitive and motor symptoms. Huntington's disease is caused by a tandem-repeat expansion in the huntingtin gene, which is widely expressed throughout the brain and body, including the gastrointestinal system. There are currently no effective disease-modifying treatments available for this fatal disorder. Despite recent evidence of gut microbiome disruption in preclinical and clinical Huntington's disease, its potential as a target for therapeutic interventions has not been explored. The microbiota-gut-brain axis provides a potential pathway through which changes in the gut could modulate brain function, including cognition. We now show that faecal microbiota transplant (FMT) from wild-type into Huntington's disease mice positively modulates cognitive outcomes, particularly in females. In Huntington's disease male mice, we revealed an inefficiency of FMT engraftment, which is potentially due to the more pronounced changes in the structure, composition and instability of the gut microbial community, and the imbalance in acetate and gut immune profiles found in these mice. This study demonstrates a role for gut microbiome modulation in ameliorating cognitive deficits modelling dementia in Huntington's disease. Our findings pave the way for the development of future therapeutic approaches, including FMT and other forms of gut microbiome modulation, as potential clinical interventions for Huntington's disease.

摘要

亨廷顿舞蹈病是一种涉及精神、认知和运动症状的神经退行性疾病。亨廷顿舞蹈病由亨廷顿基因中的串联重复序列扩增引起,该基因在包括胃肠道系统在内的大脑和身体中广泛表达。目前对于这种致命疾病尚无有效的疾病修饰治疗方法。尽管最近有证据表明在临床前和临床亨廷顿舞蹈病中存在肠道微生物群紊乱,但其作为治疗干预靶点的潜力尚未得到探索。微生物群-肠道-脑轴提供了一条潜在途径,通过这条途径肠道的变化可以调节脑功能,包括认知功能。我们现在表明,将野生型小鼠的粪便微生物群移植(FMT)到亨廷顿舞蹈病小鼠体内可积极调节认知结果,尤其是对雌性小鼠。在亨廷顿舞蹈病雄性小鼠中,我们发现FMT植入效率低下,这可能是由于这些小鼠肠道微生物群落的结构、组成和不稳定性变化更为明显,以及乙酸盐和肠道免疫谱失衡所致。这项研究证明了肠道微生物群调节在改善亨廷顿舞蹈病痴呆症模型认知缺陷中的作用。我们的研究结果为未来治疗方法的开发铺平了道路,包括FMT和其他形式的肠道微生物群调节,作为亨廷顿舞蹈病潜在的临床干预措施。

https://cdn.ncbi.nlm.nih.gov/pmc/blobs/6af5/9400176/49aaae9fb06c/fcac205ga1.jpg

文献AI研究员

20分钟写一篇综述,助力文献阅读效率提升50倍。

立即体验

用中文搜PubMed

大模型驱动的PubMed中文搜索引擎

马上搜索

文档翻译

学术文献翻译模型,支持多种主流文档格式。

立即体验