Suppr超能文献

微生物组衍生的抗菌肽为治疗铜绿假单胞菌感染提供了治疗方案。

Microbiome-derived antimicrobial peptides offer therapeutic solutions for the treatment of Pseudomonas aeruginosa infections.

机构信息

IBERS, Aberystwyth University, Aberystwyth, SY23 3DA, Wales, UK.

TWINCORE, Centre for Experimental and Clinical Infection Research, a Joint Venture between the Medical School Hannover (MHH) and the Helmholtz Centre for Infection Research (HZI), Hannover, Germany.

出版信息

NPJ Biofilms Microbiomes. 2022 Aug 29;8(1):70. doi: 10.1038/s41522-022-00332-w.

Abstract

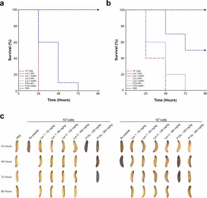
Microbiomes are rife for biotechnological exploitation, particularly the rumen microbiome, due to their complexicity and diversity. In this study, antimicrobial peptides (AMPs) from the rumen microbiome (Lynronne 1, 2, 3 and P15s) were assessed for their therapeutic potential against seven clinical strains of Pseudomonas aeruginosa. All AMPs exhibited antimicrobial activity against all strains, with minimum inhibitory concentrations (MICs) ranging from 4-512 µg/mL. Time-kill kinetics of all AMPs at 3× MIC values against strains PAO1 and LES431 showed complete kill within 10 min to 4 h, although P15s was not bactericidal against PAO1. All AMPs significantly inhibited biofilm formation by strains PAO1 and LES431, and induction of resistance assays showed no decrease in activity against these strains. AMP cytotoxicity against human lung cells was also minimal. In terms of mechanism of action, the AMPs showed affinity towards PAO1 and LES431 bacterial membrane lipids, efficiently permeabilising the P. aeruginosa membrane. Transcriptome and metabolome analysis revealed increased catalytic activity at the cell membrane and promotion of β-oxidation of fatty acids. Finally, tests performed with the Galleria mellonella infection model showed that Lynronne 1 and 2 were efficacious in vivo, with a 100% survival rate following treatment at 32 mg/kg and 128 mg/kg, respectively. This study illustrates the therapeutic potential of microbiome-derived AMPs against P. aeruginosa infections.

摘要

微生物组非常适合生物技术开发,尤其是瘤胃微生物组,因为它们的复杂性和多样性。在这项研究中,评估了来自瘤胃微生物组的抗菌肽(AMPs)(Lynronne1、2、3 和 P15s)对七种临床铜绿假单胞菌菌株的治疗潜力。所有 AMPs 对所有菌株均表现出抗菌活性,最小抑菌浓度(MIC)范围为 4-512μg/ml。所有 AMPs 在 3×MIC 值下对 PAO1 和 LES431 菌株的时间杀伤动力学研究表明,在 10 分钟至 4 小时内完全杀死,尽管 P15s 对 PAO1 没有杀菌作用。所有 AMPs 均显著抑制了 PAO1 和 LES431 菌株的生物膜形成,诱导抗性试验表明对这些菌株的活性没有降低。AMPs 对人肺细胞的细胞毒性也很小。就作用机制而言,这些 AMPs 对 PAO1 和 LES431 细菌膜脂质具有亲和力,有效地使铜绿假单胞菌膜通透性增加。转录组和代谢组分析显示,细胞膜的催化活性增加,并促进脂肪酸的β-氧化。最后,在大蜡螟感染模型中进行的测试表明,Lynronne1 和 2 在体内有效,分别以 32mg/kg 和 128mg/kg 治疗后,存活率为 100%。本研究说明了微生物组衍生的 AMPs 对铜绿假单胞菌感染的治疗潜力。

https://cdn.ncbi.nlm.nih.gov/pmc/blobs/02b9/9424236/409232dde546/41522_2022_332_Fig1_HTML.jpg

文献AI研究员

20分钟写一篇综述,助力文献阅读效率提升50倍。

立即体验

用中文搜PubMed

大模型驱动的PubMed中文搜索引擎

马上搜索

文档翻译

学术文献翻译模型,支持多种主流文档格式。

立即体验