Suppr超能文献

多模态影像学、病理学和基因组学综合分析预测非小细胞肺癌患者对 PD-(L)1 阻断治疗的反应。

Multimodal integration of radiology, pathology and genomics for prediction of response to PD-(L)1 blockade in patients with non-small cell lung cancer.

机构信息

Computational Oncology, Department of Epidemiology and Biostatistics, Memorial Sloan Kettering Cancer Center, New York, NY, USA.

Thoracic Oncology Service, Division of Solid Tumor Oncology, Department of Medicine, Memorial Sloan Kettering Cancer Center, New York, NY, USA.

出版信息

Nat Cancer. 2022 Oct;3(10):1151-1164. doi: 10.1038/s43018-022-00416-8. Epub 2022 Aug 29.

Abstract

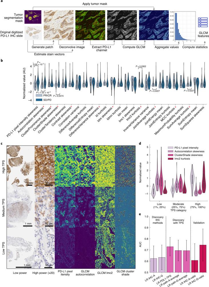
Immunotherapy is used to treat almost all patients with advanced non-small cell lung cancer (NSCLC); however, identifying robust predictive biomarkers remains challenging. Here we show the predictive capacity of integrating medical imaging, histopathologic and genomic features to predict immunotherapy response using a cohort of 247 patients with advanced NSCLC with multimodal baseline data obtained during diagnostic clinical workup, including computed tomography scan images, digitized programmed death ligand-1 immunohistochemistry slides and known outcomes to immunotherapy. Using domain expert annotations, we developed a computational workflow to extract patient-level features and used a machine-learning approach to integrate multimodal features into a risk prediction model. Our multimodal model (area under the curve (AUC) = 0.80, 95% confidence interval (CI) 0.74-0.86) outperformed unimodal measures, including tumor mutational burden (AUC = 0.61, 95% CI 0.52-0.70) and programmed death ligand-1 immunohistochemistry score (AUC = 0.73, 95% CI 0.65-0.81). Our study therefore provides a quantitative rationale for using multimodal features to improve prediction of immunotherapy response in patients with NSCLC using expert-guided machine learning.

摘要

免疫疗法被用于几乎所有晚期非小细胞肺癌(NSCLC)患者的治疗;然而,识别强大的预测生物标志物仍然具有挑战性。在这里,我们通过一个包含 247 名晚期 NSCLC 患者的队列展示了整合医学影像、组织病理学和基因组特征以预测免疫治疗反应的能力,这些患者的基线数据来自于诊断性临床检查,包括计算机断层扫描图像、数字化程序性死亡配体-1 免疫组化幻灯片以及已知的免疫治疗结果。我们使用领域专家的注释开发了一种计算工作流程来提取患者水平的特征,并使用机器学习方法将多模态特征整合到风险预测模型中。我们的多模态模型(曲线下面积(AUC)= 0.80,95%置信区间(CI)0.74-0.86)优于单模态指标,包括肿瘤突变负担(AUC = 0.61,95%CI 0.52-0.70)和程序性死亡配体-1 免疫组化评分(AUC = 0.73,95%CI 0.65-0.81)。因此,我们的研究为使用多模态特征提供了一个定量的依据,以使用专家指导的机器学习来提高 NSCLC 患者免疫治疗反应的预测能力。

https://cdn.ncbi.nlm.nih.gov/pmc/blobs/7cdb/9586871/80fb7280b053/43018_2022_416_Fig1_HTML.jpg

文献AI研究员

20分钟写一篇综述,助力文献阅读效率提升50倍。

立即体验

用中文搜PubMed

大模型驱动的PubMed中文搜索引擎

马上搜索

文档翻译

学术文献翻译模型,支持多种主流文档格式。

立即体验