Suppr超能文献

激活转录因子4通过转录激活成纤维细胞生长因子21加重血管紧张素II诱导的人主动脉血管平滑肌细胞功能障碍。

Activating transcription factor 4 aggravates angiotensin II-induced cell dysfunction in human vascular aortic smooth muscle cells via transcriptionally activating fibroblast growth factor 21.

作者信息

Tao Ke, Li Ming, Gu Xuefeng, Wang Ming, Qian Tianwei, Hu Lijun, Li Jiang

机构信息

Department of General Surgery, Changshu Hospital Affiliated to Soochow University, Changshu 215500, China.

Department of Vascular Surgery, The Affiliated Suzhou Hospital of Nanjing Medical University, Suzhou 215008, China.

出版信息

Korean J Physiol Pharmacol. 2022 Sep 1;26(5):347-355. doi: 10.4196/kjpp.2022.26.5.347.

Abstract

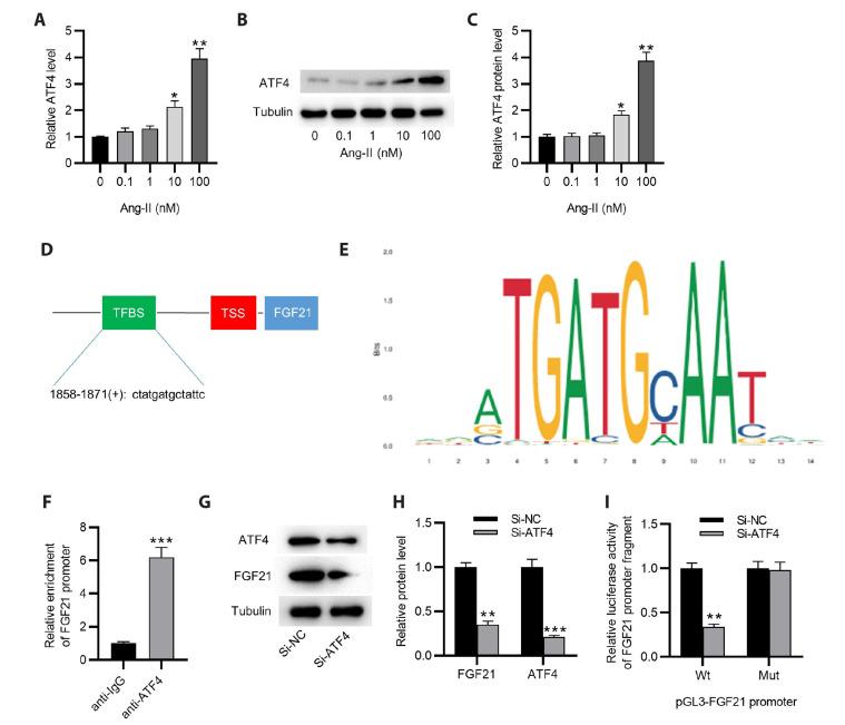
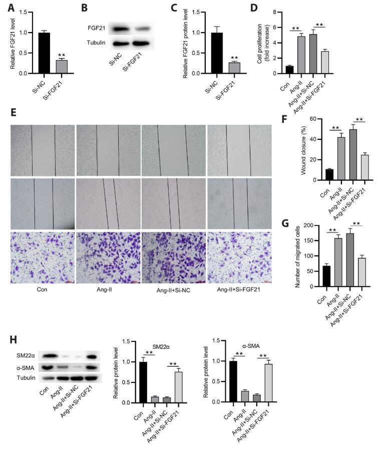
Abdominal aortic aneurysm (AAA) is a life-threatening disorder worldwide. Fibroblast growth factor 21 (FGF21) was shown to display a high level in the plasma of patients with AAA; however, its detailed functions underlying AAA pathogenesis are unclear. An in vitro AAA model was established in human aortic vascular smooth muscle cells (HASMCs) by angiotensin II (Ang-II) stimulation. Cell counting kit-8, wound healing, and Transwell assays were utilized for measuring cell proliferation and migration. RT-qPCR was used for detecting mRNA expression of FGF21 and activating transcription factor 4 (ATF4). Western blotting was utilized for assessing protein levels of FGF21, ATF4, and markers for the contractile phenotype of HASMCs. ChIP and luciferase reporter assays were implemented for identifying the binding relation between AFT4 and FGF21 promoters. FGF21 and ATF4 were both upregulated in Ang-II-treated HASMCs. Knocking down FGF21 attenuated Ang-II-induced proliferation, migration, and phenotype switch of HASMCs. ATF4 activated FGF21 transcription by binding to its promoter. FGF21 overexpression reversed AFT4 silencing-mediated inhibition of cell proliferation, migration, and phenotype switch. ATF4 transcriptionally upregulates FGF21 to promote the proliferation, migration, and phenotype switch of Ang-II-treated HASMCs.

摘要

腹主动脉瘤(AAA)是一种在全球范围内危及生命的疾病。成纤维细胞生长因子21(FGF21)在AAA患者血浆中显示出高水平;然而,其在AAA发病机制中的详细功能尚不清楚。通过血管紧张素II(Ang-II)刺激在人主动脉血管平滑肌细胞(HASMCs)中建立了体外AAA模型。使用细胞计数试剂盒-8、伤口愈合和Transwell实验来测量细胞增殖和迁移。RT-qPCR用于检测FGF21和激活转录因子4(ATF4)的mRNA表达。蛋白质印迹法用于评估FGF21、ATF4的蛋白质水平以及HASMCs收缩表型的标志物。实施染色质免疫沉淀和荧光素酶报告基因实验以确定AFT4与FGF21启动子之间的结合关系。在Ang-II处理的HASMCs中,FGF21和ATF4均上调。敲低FGF21可减弱Ang-II诱导的HASMCs增殖、迁移和表型转换。ATF4通过与其启动子结合激活FGF21转录。FGF21过表达逆转了AFT4沉默介导的对细胞增殖、迁移和表型转换的抑制。ATF4转录上调FGF21以促进Ang-II处理的HASMCs的增殖、迁移和表型转换。

https://cdn.ncbi.nlm.nih.gov/pmc/blobs/e33b/9437364/976002e1a801/kjpp-26-5-347-f1.jpg

文献AI研究员

20分钟写一篇综述,助力文献阅读效率提升50倍。

立即体验

用中文搜PubMed

大模型驱动的PubMed中文搜索引擎

马上搜索

文档翻译

学术文献翻译模型,支持多种主流文档格式。

立即体验