Suppr超能文献

疟疾药品基金会的“疟疾药盒”中包含有抑制恶性疟原虫血期寄生虫蛋白分泌的抑制剂。

The Medicines for Malaria Venture Malaria Box contains inhibitors of protein secretion in Plasmodium falciparum blood stage parasites.

机构信息

Burnet Institute, Melbourne, Australia.

School of Medicine, Deakin University, Geelong, Australia.

出版信息

Traffic. 2022 Sep;23(9):442-461. doi: 10.1111/tra.12862. Epub 2022 Aug 15.

Abstract

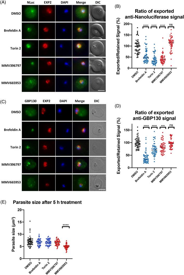
Plasmodium falciparum parasites which cause malaria, traffic hundreds of proteins into the red blood cells (RBCs) they infect. These exported proteins remodel their RBCs enabling host immune evasion through processes such as cytoadherence that greatly assist parasite survival. As resistance to all current antimalarial compounds is rising new compounds need to be identified and those that could inhibit parasite protein secretion and export would both rapidly reduce parasite virulence and ultimately lead to parasite death. To identify compounds that inhibit protein export we used transgenic parasites expressing an exported nanoluciferase reporter to screen the Medicines for Malaria Venture Malaria Box of 400 antimalarial compounds with mostly unknown targets. The most potent inhibitor identified in this screen was MMV396797 whose application led to export inhibition of both the reporter and endogenous exported proteins. MMV396797 mediated blockage of protein export and slowed the rigidification and cytoadherence of infected RBCs-modifications which are both mediated by parasite-derived exported proteins. Overall, we have identified a new protein export inhibitor in P. falciparum whose target though unknown, could be developed into a future antimalarial that rapidly inhibits parasite virulence before eliminating parasites from the host.

摘要

疟原虫属寄生虫会导致疟疾,它们将数百种蛋白质输送到感染的红细胞(RBC)中。这些输出的蛋白质重塑了它们的 RBC,通过细胞黏附和其他过程实现了宿主免疫逃避,这极大地帮助了寄生虫的存活。由于所有现有的抗疟化合物都在产生抗药性,因此需要识别新的化合物,那些能够抑制寄生虫蛋白分泌和输出的化合物不仅可以迅速降低寄生虫的毒力,而且最终可以导致寄生虫死亡。为了鉴定抑制蛋白输出的化合物,我们使用表达分泌型纳米荧光素酶报告基因的转基因寄生虫,筛选 Medicines for Malaria Venture 的抗疟化合物库中的 400 种抗疟化合物,这些化合物的靶点大多未知。在这次筛选中发现的最有效的抑制剂是 MMV396797,其应用导致报告基因和内源性分泌蛋白的输出都受到抑制。MMV396797 介导的蛋白输出阻断,并减缓了感染 RBC 的刚性和细胞黏附,这些改变都是由寄生虫来源的分泌蛋白介导的。总的来说,我们已经在恶性疟原虫中鉴定出一种新的蛋白分泌抑制剂,其靶点虽然未知,但可以开发成一种新的抗疟药物,在从宿主中消除寄生虫之前,迅速抑制寄生虫的毒力。

https://cdn.ncbi.nlm.nih.gov/pmc/blobs/b327/9543830/4f226e1d9601/TRA-23-442-g009.jpg

文献AI研究员

20分钟写一篇综述,助力文献阅读效率提升50倍。

立即体验

用中文搜PubMed

大模型驱动的PubMed中文搜索引擎

马上搜索

文档翻译

学术文献翻译模型,支持多种主流文档格式。

立即体验