Suppr超能文献

靶向炎症免疫信号的激活在携带 SF3B1 突变的骨髓增生异常综合征中可见。

Activation of targetable inflammatory immune signaling is seen in myelodysplastic syndromes with SF3B1 mutations.

机构信息

Blood Cancer Institute, Albert Einstein College of Medicine, Montefiore Medical Center, The Bronx, United States.

Nuffield Division of Clinical Laboratory Sciences, Radcliffe Department of Medicine, University of Oxford, Oxford, United Kingdom.

出版信息

Elife. 2022 Aug 30;11:e78136. doi: 10.7554/eLife.78136.

Abstract

BACKGROUND

Mutations in the splicing factor are commonly seen in myelodysplastic syndromes (MDS) and acute myeloid leukemia (AML), yet the specific oncogenic pathways activated by mis-splicing have not been fully elucidated. Inflammatory immune pathways have been shown to play roles in the pathogenesis of MDS, though the exact mechanisms of their activation in splicing mutant cases are not well understood.

METHODS

RNA-seq data from mutant samples was analyzed and functional roles of interleukin-1 receptor-associated kinase 4 ( isoforms were determined. Efficacy of inhibition was evaluated in preclinical models of MDS/AML.

RESULTS

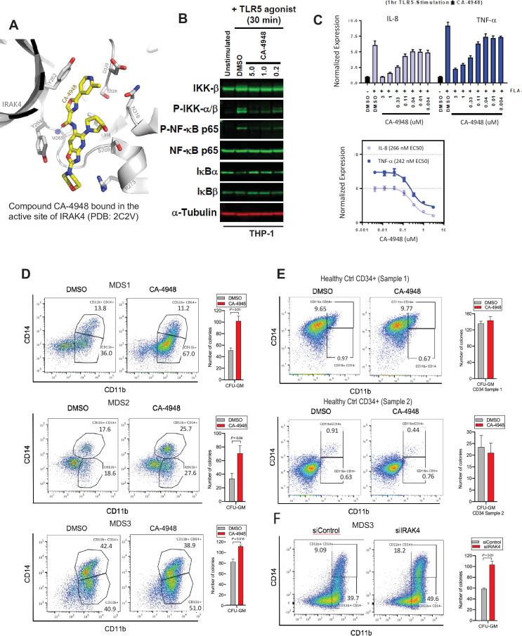
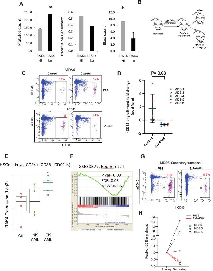
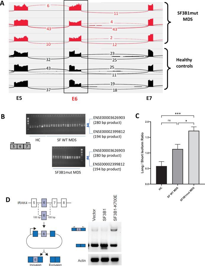
RNA-seq splicing analysis of mutant MDS samples revealed retention of full-length exon 6 of , a critical downstream mediator that links the Myddosome to inflammatory NF-kB activation. Exon 6 retention leads to a longer isoform, encoding a protein (IRAK4-long) that contains the entire death domain and kinase domain, leading to maximal activation of NF-kB. Cells with wild-type contain smaller IRAK4 isoforms that are targeted for proteasomal degradation. Expression of IRAK4-long in mutant cells induces TRAF6 activation leading to K63-linked ubiquitination of CDK2, associated with a block in hematopoietic differentiation. Inhibition of IRAK4 with CA-4948, leads to reduction in NF-kB activation, inflammatory cytokine production, enhanced myeloid differentiation in vitro and reduced leukemic growth in xenograft models.

CONCLUSIONS

mutation leads to expression of a therapeutically targetable, longer, oncogenic isoform in AML/MDS models.

FUNDING

This work was supported by Cincinnati Children's Hospital Research Foundation, Leukemia Lymphoma Society, and National Institute of Health (R35HL135787, RO1HL111103, RO1DK102759, RO1HL114582), Gabrielle's Angel Foundation for Cancer Research, and Edward P. Evans Foundation grants to DTS. AV is supported by Edward P. Evans Foundation, National Institute of Health (R01HL150832, R01HL139487, R01CA275007), Leukemia and Lymphoma Society, Curis and a gift from the Jane and Myles P. Dempsey family. AP and JB are supported by Blood Cancer UK (grants 13042 and 19004). GC is supported by a training grant from NYSTEM. We acknowledge support of this research from The Einstein Training Program in Stem Cell Research from the Empire State Stem Cell Fund through New York State Department of Health Contract C34874GG. MS is supported by a National Institute of Health Research Training and Career Development Grant (F31HL132420).

摘要

背景

剪接因子的突变在骨髓增生异常综合征(MDS)和急性髓系白血病(AML)中很常见,但剪接错误激活的特定致癌途径尚未完全阐明。炎症免疫途径已被证明在 MDS 的发病机制中发挥作用,尽管其在剪接突变病例中激活的确切机制尚不清楚。

方法

对突变样本的 RNA-seq 数据进行分析,并确定白细胞介素-1受体相关激酶 4(IRAK4)异构体的功能作用。评估了在 MDS/AML 的临床前模型中抑制的疗效。

结果

对突变 MDS 样本的 RNA-seq 剪接分析显示,保留了全长外显子 6 的,这是一个关键的下游介质,它将 Myddosome 与炎症 NF-kB 激活联系起来。外显子 6 的保留导致更长的异构体,编码一种含有整个死亡域和激酶域的蛋白质(IRAK4-long),导致 NF-kB 的最大激活。具有野生型的细胞包含较小的 IRAK4 异构体,这些异构体被靶向进行蛋白酶体降解。在突变细胞中表达 IRAK4-long 会诱导 TRAF6 激活,导致 K63 连接的泛素化 CDK2,与造血分化受阻有关。用 CA-4948 抑制 IRAK4 会导致 NF-kB 激活、炎症细胞因子产生减少、体外髓系分化增强和异种移植模型中白血病生长减少。

结论

在 AML/MDS 模型中,突变导致表达一种可治疗的、更长的、致癌的 IRAK4 异构体。

资金

本工作得到辛辛那提儿童医院研究基金会、白血病淋巴瘤协会和美国国立卫生研究院(R35HL135787、RO1HL111103、RO1DK102759、RO1HL114582)、Gabrielle's Angel 癌症研究基金会和 Edward P. Evans 基金会的支持。AV 得到 Edward P. Evans 基金会、美国国立卫生研究院(R01HL150832、R01HL139487、R01CA275007)、白血病和淋巴瘤协会、Curis 和 Jane 和 Myles P. Dempsey 家族的礼物的支持。AP 和 JB 得到英国血液癌症(Blood Cancer UK)(13042 和 19004 号赠款)的支持。GC 得到纽约州立大学系统培训赠款的支持。我们感谢纽约州卫生部合同 C34874GG 通过纽约州干细胞基金提供的爱因斯坦干细胞研究培训计划对这项研究的支持。MS 得到美国国立卫生研究院培训和职业发展赠款(F31HL132420)的支持。

https://cdn.ncbi.nlm.nih.gov/pmc/blobs/e28b/9427103/5b260bbe9d49/elife-78136-fig1.jpg

文献AI研究员

20分钟写一篇综述,助力文献阅读效率提升50倍。

立即体验

用中文搜PubMed

大模型驱动的PubMed中文搜索引擎

马上搜索

文档翻译

学术文献翻译模型,支持多种主流文档格式。

立即体验