Suppr超能文献

遗传证据表明,2 型糖尿病与外周动脉疾病在欧洲人和东亚人群中存在因果关系。

Genetic evidence for a causal relationship between type 2 diabetes and peripheral artery disease in both Europeans and East Asians.

机构信息

Department of Medical Research Center, Sun Yat-sen Memorial Hospital, Sun Yat-sen University; Guangdong Provincial Key Laboratory of Malignant Tumor Epigenetics and Gene Regulation, Guangzhou, China.

School of Data and Computer Science, Sun Yat-sen University, Guangzhou, 510000, China.

出版信息

BMC Med. 2022 Aug 31;20(1):300. doi: 10.1186/s12916-022-02476-0.

Abstract

BACKGROUND

Observational studies have revealed that type 2 diabetes (T2D) is associated with an increased risk of peripheral artery disease (PAD). However, whether the two diseases share a genetic basis and whether the relationship is causal remain unclear. It is also unclear as to whether these relationships differ between ethnic groups.

METHODS

By leveraging large-scale genome-wide association study (GWAS) summary statistics of T2D (European-based: N = 21,926, N = 342,747; East Asian-based: N = 36,614, N = 155,150) and PAD (European-based: N = 5673, N = 359,551; East Asian-based: N = 3593, N = 208,860), we explored the genetic correlation and putative causal relationship between T2D and PAD in both Europeans and East Asians using linkage disequilibrium score regression and seven Mendelian randomization (MR) models. We also performed multi-trait analysis of GWAS and two gene-based analyses to reveal candidate variants and risk genes involved in the shared genetic basis between T2D and PAD.

RESULTS

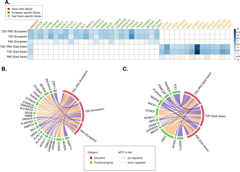
We observed a strong genetic correlation (r) between T2D and PAD in both Europeans (r = 0.51; p-value = 9.34 × 10) and East Asians (r = 0.46; p-value = 1.67 × 10). The MR analyses provided consistent evidence for a causal effect of T2D on PAD in both ethnicities (odds ratio [OR] = 1.05 to 1.28 for Europeans and 1.15 to 1.27 for East Asians) but not PAD on T2D. This putative causal effect was not influenced by total cholesterol, body mass index, systolic blood pressure, or smoking initiation according to multivariable MR analysis, and the genetic overlap between T2D and PAD was further explored employing an independent European sample through polygenic risk score regression. Multi-trait analysis of GWAS revealed two novel European-specific single nucleotide polymorphisms (rs927742 and rs1734409) associated with the shared genetic basis of T2D and PAD. Gene-based analyses consistently identified one gene ANKFY1 and gene-gene interactions (e.g., STARD10 [European-specific] to AP3S2 [East Asian-specific]; KCNJ11 [European-specific] to KCNQ1 [East Asian-specific]) associated with the trans-ethnic genetic overlap between T2D and PAD, reflecting a common genetic basis for the co-occurrence of T2D and PAD in both Europeans and East Asians.

CONCLUSIONS

Our study provides the first evidence for a genetically causal effect of T2D on PAD in both Europeans and East Asians. Several candidate variants and risk genes were identified as being associated with this genetic overlap. Our findings emphasize the importance of monitoring PAD status in T2D patients and suggest new genetic biomarkers for screening PAD risk among patients with T2D.

摘要

背景

观察性研究表明,2 型糖尿病(T2D)与外周动脉疾病(PAD)的风险增加有关。然而,这两种疾病是否共享遗传基础以及这种关系是否具有因果关系尚不清楚。不同种族之间是否存在这些关系也不清楚。

方法

利用 T2D(基于欧洲:N = 21926,N = 342747;基于东亚:N = 36614,N = 155150)和 PAD(基于欧洲:N = 5673,N = 359551;基于东亚:N = 3593,N = 208860)的大规模全基因组关联研究(GWAS)汇总统计数据,我们使用连锁不平衡评分回归和七种孟德尔随机化(MR)模型,在欧洲人和东亚人中探索 T2D 和 PAD 之间的遗传相关性和潜在因果关系。我们还进行了 GWAS 的多性状分析和两种基于基因的分析,以揭示 T2D 和 PAD 之间共享遗传基础涉及的候选变异和风险基因。

结果

我们观察到 T2D 和 PAD 在欧洲人(r = 0.51;p 值= 9.34×10)和东亚人(r = 0.46;p 值= 1.67×10)中具有很强的遗传相关性。MR 分析提供了一致的证据,表明 T2D 对欧洲人和东亚人的 PAD 有因果影响(OR = 1.05 至 1.28 和 1.15 至 1.27),但 PAD 对 T2D 没有影响。根据多变量 MR 分析,这种潜在的因果效应不受总胆固醇、体重指数、收缩压或吸烟起始的影响,通过多基因风险评分回归,我们在一个独立的欧洲样本中进一步探讨了 T2D 和 PAD 之间的遗传重叠。GWAS 的多性状分析揭示了两个与 T2D 和 PAD 共享遗传基础相关的新的欧洲特异性单核苷酸多态性(rs927742 和 rs1734409)。基于基因的分析一致鉴定了一个基因 ANKFY1 和基因-基因相互作用(例如,STARD10 [欧洲特异性]至 AP3S2 [东亚特异性];KCNJ11 [欧洲特异性]至 KCNQ1 [东亚特异性])与 T2D 和 PAD 之间的跨种族遗传重叠相关,反映了 T2D 和 PAD 在欧洲人和东亚人中共同发生的共同遗传基础。

结论

我们的研究首次提供了 T2D 对欧洲人和东亚人 PAD 具有遗传因果效应的证据。鉴定出一些候选变异和风险基因与这种遗传重叠有关。我们的发现强调了监测 T2D 患者 PAD 状态的重要性,并为 T2D 患者 PAD 风险筛查提供了新的遗传生物标志物。

https://cdn.ncbi.nlm.nih.gov/pmc/blobs/9987/9429730/ae4e7b452525/12916_2022_2476_Fig1_HTML.jpg

文献AI研究员

20分钟写一篇综述,助力文献阅读效率提升50倍。

立即体验

用中文搜PubMed

大模型驱动的PubMed中文搜索引擎

马上搜索

文档翻译

学术文献翻译模型,支持多种主流文档格式。

立即体验