Suppr超能文献

来自早期人类肠道微生物组的 32277 个宏基因组组装基因组和超过 8000 万个基因的纲要。

A compendium of 32,277 metagenome-assembled genomes and over 80 million genes from the early-life human gut microbiome.

机构信息

Key Laboratory of Birth Defects and Related Diseases of Women and Children (Sichuan University), Ministry of Education, Department of Pediatrics, West China Second University Hospital, Sichuan University, Chengdu, China.

APC Microbiome Ireland, University College Cork, Cork, Ireland.

出版信息

Nat Commun. 2022 Sep 1;13(1):5139. doi: 10.1038/s41467-022-32805-z.

Abstract

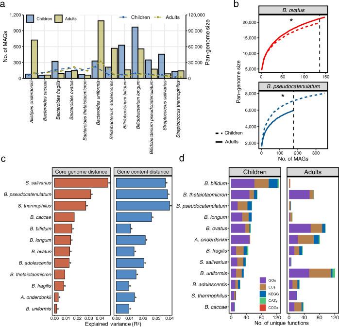
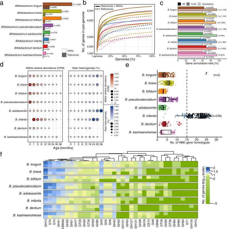
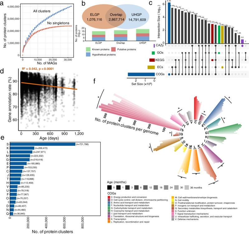
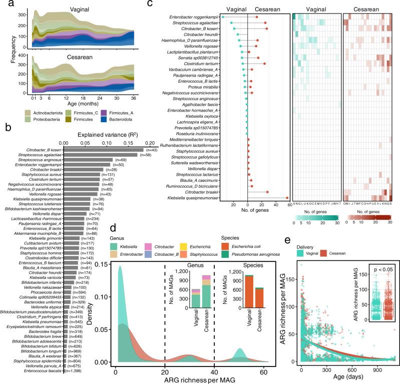
Age-specific reference genomes of the human gut microbiome can provide higher resolution for metagenomic analyses including taxonomic classification, strain-level genomic investigation and functional characterization. We present the Early-Life Gut Genomes (ELGG) catalog with 32,277 genomes representing 2172 species from 6122 fecal metagenomes collected from children under 3 years old spanning delivery mode, gestational age, feeding pattern, and geography. The ELGG substantially expanded the phylogenetic diversity by 38% over the isolate microbial genomes, and the genomic landscape of the early-life microbiome by increasing recruitment of metagenomic reads to 82.8%. More than 60% of the ELGG species lack an isolate representative. The conspecific genomes of the most abundant species from children differed in gene diversity and functions compared to adults. The ELGG genomes encode over 80 million protein sequences, forming the Early-Life Gut Proteins (ELGP) catalog with over four million protein clusters, 29.5% of which lacked functional annotations. The ELGG and ELGP references provided new insights into the early-life human gut microbiome and will facilitate studies to understand the development and mechanisms of disturbances of the human gut microbiome in early life.

摘要

特定年龄段的人类肠道微生物组参考基因组可为宏基因组分析提供更高的分辨率,包括分类学分类、菌株水平基因组研究和功能特征分析。我们展示了早期肠道基因组(ELGG)目录,其中包含 32277 个基因组,代表了 6122 个粪便宏基因组中的 2172 个物种,这些样本来自 3 岁以下的儿童,涵盖了分娩方式、胎龄、喂养模式和地理位置。ELGG 通过将宏基因组读数增加到 82.8%,大大扩展了系统发育多样性,增加了早期微生物组的基因组景观。ELGG 中超过 60%的物种缺乏分离株代表。与成人相比,儿童中最丰富物种的同型基因组在基因多样性和功能上存在差异。ELGG 基因组编码超过 8000 万个蛋白质序列,形成了早期肠道蛋白质(ELGP)目录,其中包含超过 400 万个蛋白质簇,其中 29.5%缺乏功能注释。ELGG 和 ELGP 参考资料为早期人类肠道微生物组提供了新的见解,并将有助于研究理解生命早期人类肠道微生物组的发展和失调机制。

https://cdn.ncbi.nlm.nih.gov/pmc/blobs/fc6d/9437082/32a3c12d5273/41467_2022_32805_Fig1_HTML.jpg

文献AI研究员

20分钟写一篇综述,助力文献阅读效率提升50倍。

立即体验

用中文搜PubMed

大模型驱动的PubMed中文搜索引擎

马上搜索

文档翻译

学术文献翻译模型,支持多种主流文档格式。

立即体验