Suppr超能文献

构建用于预测非小细胞肺癌总生存期和免疫浸润的氧化还原相关基因特征。

Construction of a redox-related gene signature for overall survival prediction and immune infiltration in non-small-cell lung cancer.

作者信息

Miao Ti-Wei, Yang De-Qing, Gao Li-Juan, Yin Jie, Zhu Qi, Liu Jie, He Yan-Qiu, Chen Xin

机构信息

Department of Integrated Traditional Chinese and Western Medicine, Zigong First People's Hospital, Zigong, China.

Department of Integrated Traditional Chinese and Western Medicine, West China Hospital of Sichuan University, Chengdu, China.

出版信息

Front Mol Biosci. 2022 Aug 16;9:942402. doi: 10.3389/fmolb.2022.942402. eCollection 2022.

Abstract

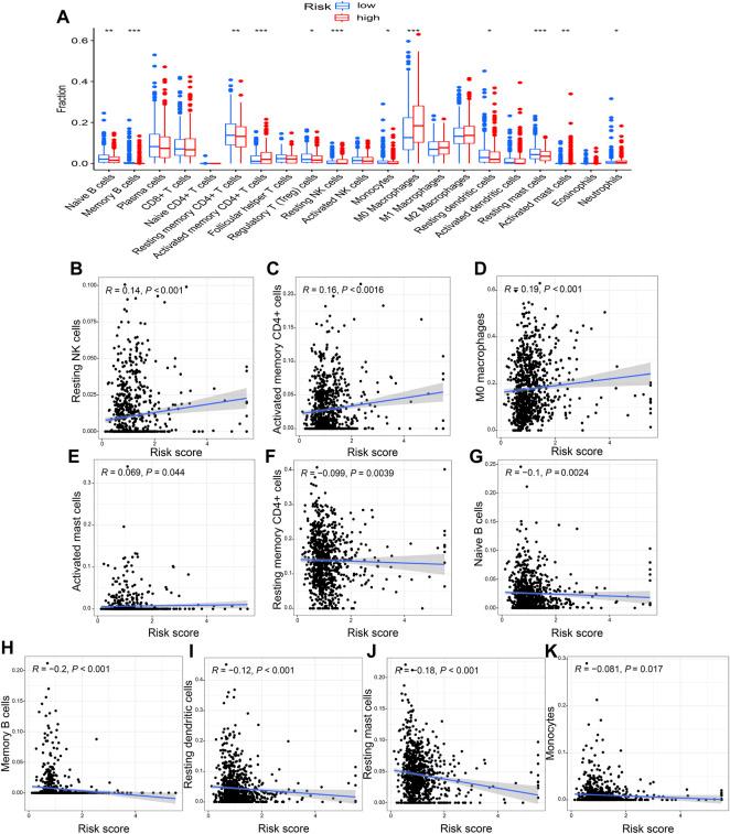
An imbalance in the redox homeostasis has been reported in multiple cancers and is associated with a poor prognosis of disease. However, the prognostic value of redox-related genes in non-small-cell lung cancer (NSCLC) remains unclear. RNA sequencing data, DNA methylation data, mutation, and clinical data of NSCLC patients were downloaded from The Cancer Genome Atlas and Gene Expression Omnibus databases. Redox-related differentially expressed genes (DEGs) were used to construct the prognostic signature using least absolute shrinkage and selection operator (LASSO) regression analysis. Kaplan-Meier survival curve and receiver operator characteristic (ROC) curve analyses were applied to validate the accuracy of the gene signature. Nomogram and calibration plots of the nomogram were constructed to predict prognosis. Pathway analysis was performed using gene set enrichment analysis. The correlations of risk score with tumor stage, immune infiltration, DNA methylation, tumor mutation burden (TMB), and chemotherapy sensitivity were evaluated. The prognostic signature was validated using GSE31210, GSE26939, and GSE68465 datasets. Real-time polymerase chain reaction (PCR) was used to validate dysregulated genes in NSCLC. A prognostic signature was constructed using the LASSO regression analysis and was represented as a risk score. The high-risk group was significantly correlated with worse overall survival (OS) ( < 0.001). The area under the ROC curve (AUC) at the 5-year stage was 0.657. The risk score was precisely correlated with the tumor stage and was an independent prognostic factor for NSCLC. The constructed nomogram accurately predicted the OS of patients after 1-, 3-, and 5-year periods. DNA replication, cell cycle, and ECM receptor interaction were the main pathways enriched in the high-risk group. In addition, the high-risk score was correlated with higher TMB, lower methylation levels, increased infiltrating macrophages, activated memory CD4 T cells, and a higher sensitivity to chemotherapy. The signature was validated in GSE31210, GSE26939, and GSE68465 datasets. Real-time PCR validated dysregulated mRNA expression levels in NSCLC. A prognostic redox-related gene signature was successfully established in NSCLC, with potential applications in the clinical setting.

摘要

已有报道称多种癌症存在氧化还原稳态失衡,且这与疾病的不良预后相关。然而,氧化还原相关基因在非小细胞肺癌(NSCLC)中的预后价值仍不清楚。从癌症基因组图谱(The Cancer Genome Atlas)和基因表达综合数据库(Gene Expression Omnibus)下载了NSCLC患者的RNA测序数据、DNA甲基化数据、突变数据及临床数据。使用最小绝对收缩和选择算子(LASSO)回归分析,利用氧化还原相关差异表达基因(DEG)构建预后特征。应用Kaplan-Meier生存曲线和受试者工作特征(ROC)曲线分析来验证基因特征的准确性。构建列线图及列线图的校准图以预测预后。使用基因集富集分析进行通路分析。评估风险评分与肿瘤分期、免疫浸润、DNA甲基化、肿瘤突变负荷(TMB)及化疗敏感性的相关性。使用GSE31210、GSE26939和GSE68465数据集验证预后特征。采用实时聚合酶链反应(PCR)验证NSCLC中失调的基因。使用LASSO回归分析构建了一个预后特征,并将其表示为风险评分。高危组与较差的总生存期(OS)显著相关(<0.001)。5年阶段的ROC曲线下面积(AUC)为0.657。风险评分与肿瘤分期密切相关,是NSCLC的独立预后因素。构建的列线图准确预测了患者1年、3年和5年后的OS。DNA复制、细胞周期和细胞外基质受体相互作用是高危组中富集的主要通路。此外,高危评分与较高的TMB、较低的甲基化水平、增加的浸润巨噬细胞、活化的记忆CD4 T细胞以及对化疗的较高敏感性相关。该特征在GSE31210、GSE26939和GSE68465数据集中得到验证。实时PCR验证了NSCLC中失调的mRNA表达水平。在NSCLC中成功建立了一个与预后相关的氧化还原基因特征,在临床环境中具有潜在应用价值。

https://cdn.ncbi.nlm.nih.gov/pmc/blobs/0742/9425056/7d4c21cad87f/fmolb-09-942402-g001.jpg

文献AI研究员

20分钟写一篇综述,助力文献阅读效率提升50倍。

立即体验

用中文搜PubMed

大模型驱动的PubMed中文搜索引擎

马上搜索

文档翻译

学术文献翻译模型,支持多种主流文档格式。

立即体验