Suppr超能文献

鉴定和单碱基基因编辑功能验证 cis-EPO 变异作为 EPO 增加治疗的遗传预测因子。

Identification and single-base gene-editing functional validation of a cis-EPO variant as a genetic predictor for EPO-increasing therapies.

机构信息

University of Exeter Medical School, University of Exeter, Royal Devon and Exeter NHS Trust, Exeter EX2 5DW, UK.

University of Groningen, University Medical Center Groningen, Department of Epidemiology, Groningen 9713, the Netherlands.

出版信息

Am J Hum Genet. 2022 Sep 1;109(9):1638-1652. doi: 10.1016/j.ajhg.2022.08.004.

Abstract

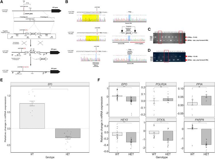
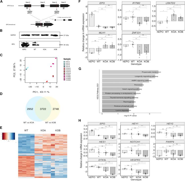
Hypoxia-inducible factor prolyl hydroxylase inhibitors (HIF-PHIs) are currently under clinical development for treating anemia in chronic kidney disease (CKD), but it is important to monitor their cardiovascular safety. Genetic variants can be used as predictors to help inform the potential risk of adverse effects associated with drug treatments. We therefore aimed to use human genetics to help assess the risk of adverse cardiovascular events associated with therapeutically altered EPO levels to help inform clinical trials studying the safety of HIF-PHIs. By performing a genome-wide association meta-analysis of EPO (n = 6,127), we identified a cis-EPO variant (rs1617640) lying in the EPO promoter region. We validated this variant as most likely causal in controlling EPO levels by using genetic and functional approaches, including single-base gene editing. Using this variant as a partial predictor for therapeutic modulation of EPO and large genome-wide association data in Mendelian randomization tests, we found no evidence (at p < 0.05) that genetically predicted long-term rises in endogenous EPO, equivalent to a 2.2-unit increase, increased risk of coronary artery disease (CAD, OR [95% CI] = 1.01 [0.93, 1.07]), myocardial infarction (MI, OR [95% CI] = 0.99 [0.87, 1.15]), or stroke (OR [95% CI] = 0.97 [0.87, 1.07]). We could exclude increased odds of 1.15 for cardiovascular disease for a 2.2-unit EPO increase. A combination of genetic and functional studies provides a powerful approach to investigate the potential therapeutic profile of EPO-increasing therapies for treating anemia in CKD.

摘要

缺氧诱导因子脯氨酰羟化酶抑制剂(HIF-PHIs)目前正在临床开发用于治疗慢性肾脏病(CKD)相关贫血,但监测其心血管安全性非常重要。遗传变异可作为预测因子,有助于评估与药物治疗相关不良反应的潜在风险。因此,我们旨在利用人类遗传学来帮助评估与治疗性改变 EPO 水平相关的不良心血管事件风险,以协助研究 HIF-PHIs 安全性的临床试验。我们对 EPO(n = 6127)进行了全基因组关联荟萃分析,鉴定了一个位于 EPO 启动子区域的 cis-EPO 变体(rs1617640)。我们通过使用基因和功能方法,包括单碱基基因编辑,验证了该变体作为控制 EPO 水平的最可能的因果关系。利用该变体作为 EPO 治疗性调节的部分预测因子,以及孟德尔随机化试验中的全基因组关联大数据,我们未发现遗传预测的内源性 EPO 长期升高(相当于增加 2.2 单位)会增加冠心病(CAD,OR [95% CI] = 1.01 [0.93, 1.07])、心肌梗死(MI,OR [95% CI] = 0.99 [0.87, 1.15])或中风(OR [95% CI] = 0.97 [0.87, 1.07])风险的证据(p < 0.05)。我们可以排除 EPO 增加 2.2 单位时心血管疾病风险增加 1.15 的可能性。遗传和功能研究的结合为研究增加 EPO 治疗 CKD 相关贫血的潜在治疗谱提供了一种强有力的方法。

https://cdn.ncbi.nlm.nih.gov/pmc/blobs/b36d/9502050/992164339d8a/fx1.jpg

文献AI研究员

20分钟写一篇综述,助力文献阅读效率提升50倍。

立即体验

用中文搜PubMed

大模型驱动的PubMed中文搜索引擎

马上搜索

文档翻译

学术文献翻译模型,支持多种主流文档格式。

立即体验