Suppr超能文献

锂对心境障碍具有双向调节作用,与抗抑郁/抗躁狂药物具有协同作用,并且不会恶化双相情感障碍小鼠模型的认知障碍。

Lithium produces bi-directionally regulation of mood disturbance, acts synergistically with anti-depressive/-manic agents, and did not deteriorate the cognitive impairment in murine model of bipolar disorder.

机构信息

Key Laboratory of Real Time Tracing Brain Circuit, Tianjin Medical Affiliated Tianjin Fourth Center Hospital, Nankai University Affiliated Tianjin Fourth Center Hospital, Tianjin Fourth Hospital, Tianjin, 300140, China.

Department of Psychiatry, The First Affiliated Hospital of Zhengzhou University, Zhengzhou, 45000, Henan Province, China.

出版信息

Transl Psychiatry. 2022 Sep 2;12(1):359. doi: 10.1038/s41398-022-02087-6.

Abstract

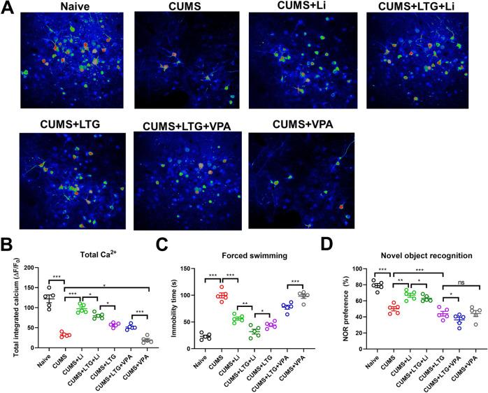
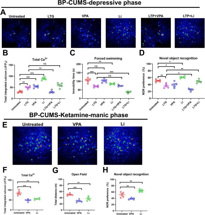
Lithium (Li) is a well-established mood disorder treatment and may be neuroprotective. Bi-directional regulation (i.e. affecting manic symptoms and depressive symptoms) by Li has not been demonstrated. This study explored: (1) bidirectional regulation by Li in murine models of depression, mania, and bipolar disorder (BP); and (2) potential Li synergism with antidepressant/anti-mania agents. The chronic unpredictable mild stress (CUMS) and ketamine-induced mania (KM) models were used. These methods were used in series to produce a BP model. In vivo two-photon imaging was used to visualize Ca activity in the dorsolateral prefrontal cortex. Depressiveness, mania, and cognitive function were assessed with the forced swim task (FST), open field activity (OFA) task, and novel object recognition task, respectively. In CUMS mice, Ca activity was increased strongly by Li and weakly by lamotrigine (LTG) or valproate (VPA), and LTG co-administration reduced Li and VPA monotherapy effects; depressive immobility in the FST was attenuated by Li or LTG, and attenuated more strongly by LTG-VPA or LTG-Li; novel object exploration was increased strongly by Li and weakly by LTG-Li, and reduced by LTG, VPA, or LTG-VPA. In KM mice, Li or VPA attenuated OFA mania symptoms and normalized Ca activity partially; Li improved cognitive function while VPA exacerbated the KM alteration. These patterns were replicated in the respective BP model phases. Lithium had bi-directional, albeit weak, mood regulation effects and a cognitive supporting effect. Li co-administration with antidepressant/-manic agents enhanced mood-regulatory efficacy while attenuating their cognitive-impairing effects.

摘要

锂 (Li) 是一种成熟的心境障碍治疗药物,可能具有神经保护作用。Li 并未表现出双向调节作用(即影响躁狂症状和抑郁症状)。本研究探讨了:(1)Li 在抑郁、躁狂和双相障碍 (BP) 的小鼠模型中的双向调节作用;(2)Li 与抗抑郁药/抗躁狂药的潜在协同作用。使用了慢性不可预测轻度应激 (CUMS) 和氯胺酮诱导的躁狂 (KM) 模型。这些方法被串联使用以产生 BP 模型。体内双光子成像用于可视化背外侧前额叶皮层中的 Ca 活性。使用强迫游泳试验 (FST)、旷场活动 (OFA) 任务和新物体识别任务分别评估抑郁、躁狂和认知功能。在 CUMS 小鼠中,Li 强烈增加 Ca 活性,而拉莫三嗪 (LTG) 或丙戊酸 (VPA) 则较弱,LTG 联合给药降低了 Li 和 VPA 的单药治疗效果;FST 中的抑郁不动性被 Li 或 LTG 减弱,LTG-VPA 或 LTG-Li 减弱更明显;Li 强烈增加新物体探索,而 LTG-Li 则较弱,LTG、VPA 或 LTG-VPA 则减少。在 KM 小鼠中,Li 或 VPA 减弱了 OFA 的躁狂症状并部分恢复了 Ca 活性;Li 改善了认知功能,而 VPA 则加剧了 KM 的改变。这些模式在各自的 BP 模型阶段得到了复制。Li 具有双向但较弱的情绪调节作用和认知支持作用。Li 与抗抑郁药/抗躁狂药联合给药增强了情绪调节疗效,同时减轻了它们的认知损害作用。

https://cdn.ncbi.nlm.nih.gov/pmc/blobs/5e83/9440114/fc1204f94072/41398_2022_2087_Fig1_HTML.jpg

文献AI研究员

20分钟写一篇综述,助力文献阅读效率提升50倍。

立即体验

用中文搜PubMed

大模型驱动的PubMed中文搜索引擎

马上搜索

文档翻译

学术文献翻译模型,支持多种主流文档格式。

立即体验