Suppr超能文献

亚精胺通过调节巨噬细胞 NLRP3 炎性小体激活和线粒体呼吸来防止急性肾损伤,涉及 eIF5A 脱氨相关途径。

Spermidine protects against acute kidney injury by modulating macrophage NLRP3 inflammasome activation and mitochondrial respiration in an eIF5A hypusination-related pathway.

机构信息

Department of Urology, Qilu Hospital of Shandong University, 107 Wenhua Xi Road, Jinan, 250012, Shandong, China.

Department of Endocrinology and Metabology, The First Affiliated Hospital of Shandong First Medical University & Shandong Provincial Qianfoshan Hospital, Shandong Key Laboratory of Rheumatic Disease and Translational Medicine, Shandong Institute of Nephrology, Jinan, 250014, China.

出版信息

Mol Med. 2022 Sep 4;28(1):103. doi: 10.1186/s10020-022-00533-1.

Abstract

BACKGROUND

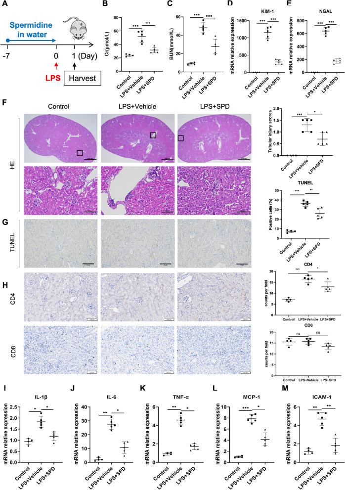
Acute kidney injury (AKI) is still a critical problem in clinical practice, with a heavy burden for national health system around the world. It is notable that sepsis is the predominant cause of AKI for patients in the intensive care unit and the mortality remains considerably high. The treatment for AKI relies on supportive therapies and almost no specific treatment is currently available. Spermidine is a naturally occurring polyamine with pleiotropic effects. However, the renoprotective effect of spermidine and the underlying mechanism remain elusive.

METHODS

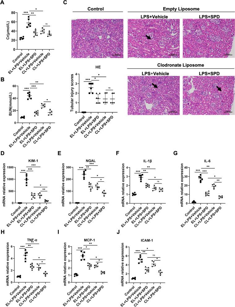
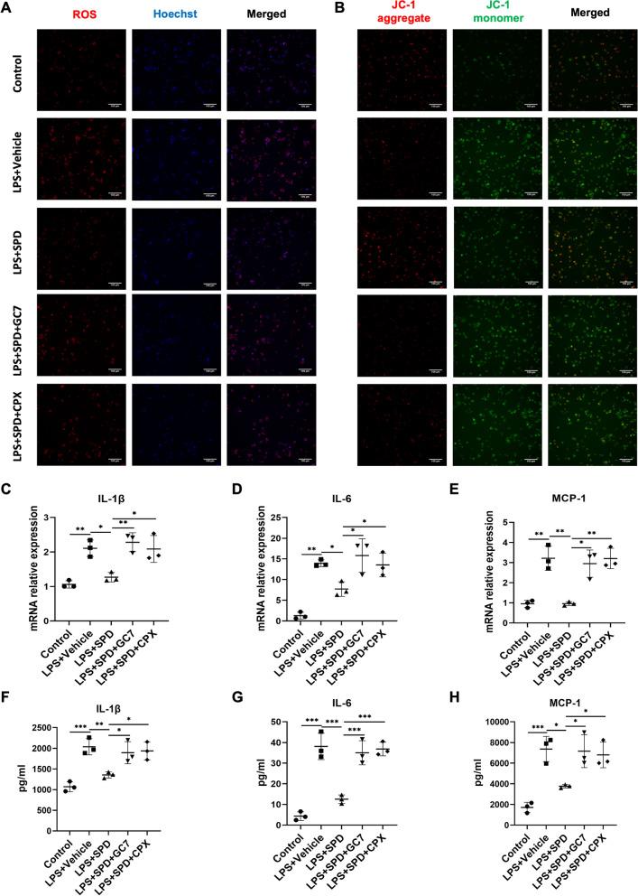
We employed mice sepsis-induced AKI model and explored the potential renoprotective effect of spermidine in vivo with different administration time and routes. Macrophage depleting was utilized to probe the role of macrophage. In vitro experiments were conducted to examine the effect of spermidine on macrophage cytokine secretion, NLRP3 inflammasome activation and mitochondrial respiration.

RESULTS

We confirmed that spermidine improves AKI with different administration time and routes and that macrophages serves as an essential mediator in this protective effect. Meanwhile, spermidine downregulates NOD-like receptor protein 3 (NLRP3) inflammasome activation and IL-1 beta production in macrophages directly. Mechanically, spermidine enhances mitochondrial respiration capacity and maintains mitochondria function which contribute to the NLRP3 inhibition. Importantly, we showed that eukaryotic initiation factor 5A (eIF5A) hypusination plays an important role in regulating macrophage bioactivity.

CONCLUSIONS

Spermidine administration practically protects against sepsis-induced AKI in mice and macrophages serve as an essential mediator in this protective effect. Our study identifies spermidine as a promising pharmacologic approach to prevent AKI.

摘要

背景

急性肾损伤(AKI)仍然是临床实践中的一个关键问题,给全球各国的卫生系统带来了沉重负担。值得注意的是,脓毒症是重症监护病房患者发生 AKI 的主要原因,死亡率仍然相当高。AKI 的治疗依赖于支持性治疗,目前几乎没有特定的治疗方法。亚精胺是一种具有多种作用的天然多胺。然而,亚精胺的肾保护作用及其潜在机制仍不清楚。

方法

我们采用了脓毒症诱导的小鼠 AKI 模型,并通过不同的给药时间和途径在体内探索了亚精胺的潜在肾保护作用。利用巨噬细胞耗竭来探究巨噬细胞的作用。进行体外实验以检查亚精胺对巨噬细胞细胞因子分泌、NLRP3 炎性小体激活和线粒体呼吸的影响。

结果

我们证实亚精胺通过不同的给药时间和途径改善 AKI,并且巨噬细胞是这种保护作用的重要介导者。同时,亚精胺直接下调巨噬细胞中 NOD 样受体蛋白 3(NLRP3)炎性小体的激活和白细胞介素-1β(IL-1β)的产生。从机制上讲,亚精胺增强了线粒体呼吸能力并维持了线粒体功能,从而有助于抑制 NLRP3。重要的是,我们表明真核起始因子 5A(eIF5A)的脱亚精胺化在调节巨噬细胞生物活性方面发挥着重要作用。

结论

亚精胺给药实际上可预防小鼠脓毒症引起的 AKI,并且巨噬细胞是这种保护作用的重要介导者。我们的研究表明,亚精胺是一种有前途的预防 AKI 的药物治疗方法。

https://cdn.ncbi.nlm.nih.gov/pmc/blobs/2a9a/9441050/cb517e0a8a40/10020_2022_533_Fig1_HTML.jpg

文献AI研究员

20分钟写一篇综述,助力文献阅读效率提升50倍。

立即体验

用中文搜PubMed

大模型驱动的PubMed中文搜索引擎

马上搜索

文档翻译

学术文献翻译模型,支持多种主流文档格式。

立即体验