Suppr超能文献

人T细胞急性淋巴细胞白血病(T-ALL)细胞中脂肪细胞介导的表观基因组不稳定性具有细胞毒性,且可被表观遗传修饰药物模拟。

Adipocyte-mediated epigenomic instability in human T-ALL cells is cytotoxic and phenocopied by epigenetic-modifying drugs.

作者信息

Lee Miyoung, Geitgey Delaney K, Hamilton Jamie A G, Boss Jeremy M, Scharer Christopher D, Spangle Jennifer M, Haynes Karmella A, Henry Curtis J

机构信息

Department of Pediatrics, Emory University School of Medicine and Aflac Cancer and Blood Disorders Center, Children's Healthcare of Atlanta, Atlanta, GA, United States.

Department of Microbiology and Immunology, Emory University School of Medicine, Atlanta, GA, United States.

出版信息

Front Cell Dev Biol. 2022 Aug 19;10:909557. doi: 10.3389/fcell.2022.909557. eCollection 2022.

Abstract

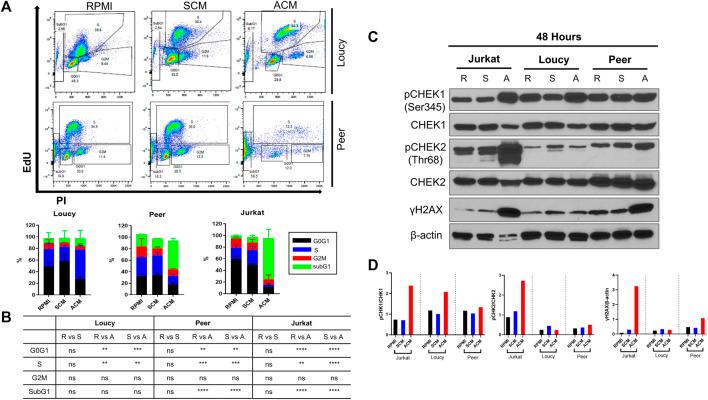
The world's population with obesity is reaching pandemic levels. If current trends continue, it is predicted that there will be 1.5 billion people with obesity by 2030. This projection is alarming due to the association of obesity with numerous diseases including cancer, with recent studies demonstrating a positive association with acute myeloid leukemia (AML) and B cell acute lymphoblastic leukemia (B-ALL). Interestingly, several epidemiological studies suggest the converse relationship may exist in patients with T cell acute lymphoblastic leukemia (T-ALL). To determine the relationship between obesity and T-ALL development, we employed the diet-induced obesity (DIO) murine model and cultured human T-ALL cells in adipocyte-conditioned media (ACM), bone marrow stromal cell-conditioned media, stromal conditioned media (SCM), and unconditioned media to determine the functional impact of increased adiposity on leukemia progression. Whereas only 20% of lean mice transplanted with T-ALL cells survived longer than 3 months post-inoculation, 50%-80% of obese mice with leukemia survived over this same period. Furthermore, culturing human T-ALL cells in ACM resulted in increased histone H3 acetylation (K9/K14/K18/K23/K27) and methylation (K4me3 and K27me3) posttranslational modifications (PTMs), which preceded accelerated cell cycle progression, DNA damage, and cell death. Adipocyte-mediated epigenetic changes in human T-ALL cells were recapitulated with the H3K27 demethylase inhibitor GSK-J4 and the pan-HDAC inhibitor vorinostat. These drugs were also highly cytotoxic to human T-ALL cells at low micromolar concentrations. In summary, our data support epidemiological studies demonstrating that adiposity suppresses T-ALL pathogenesis. We present data demonstrating that T-ALL cell death in adipose-rich microenvironments is induced by epigenetic modifications, which are not tolerated by leukemia cells. Similarly, GSK-J4 and vorinostat treatment induced epigenomic instability and cytotoxicity profiles that phenocopied the responses of human T-ALL cells to ACM, which provides additional support for the use of epigenetic modifying drugs as a treatment option for T-ALL.

摘要

全球肥胖人口正达到流行程度。如果当前趋势持续下去,预计到2030年将有15亿肥胖人口。这一预测令人担忧,因为肥胖与包括癌症在内的众多疾病相关,最近的研究表明肥胖与急性髓系白血病(AML)和B细胞急性淋巴细胞白血病(B-ALL)呈正相关。有趣的是,几项流行病学研究表明,在T细胞急性淋巴细胞白血病(T-ALL)患者中可能存在相反的关系。为了确定肥胖与T-ALL发生之间的关系,我们采用饮食诱导肥胖(DIO)小鼠模型,并在脂肪细胞条件培养基(ACM)、骨髓基质细胞条件培养基、基质条件培养基(SCM)和未条件培养基中培养人T-ALL细胞,以确定肥胖增加对白血病进展的功能影响。接种后,移植T-ALL细胞的瘦小鼠只有20%存活超过3个月,而患有白血病的肥胖小鼠同期存活率为50%-80%。此外,在ACM中培养人T-ALL细胞会导致组蛋白H3乙酰化(K9/K14/K18/K23/K27)和甲基化(K4me3和K27me3)的翻译后修饰(PTM)增加,这些修饰先于细胞周期加速进展、DNA损伤和细胞死亡。用H3K27去甲基化酶抑制剂GSK-J4和泛HDAC抑制剂伏立诺他可重现脂肪细胞介导的人T-ALL细胞表观遗传变化。这些药物在低微摩尔浓度下对人T-ALL细胞也具有高度细胞毒性。总之,我们的数据支持流行病学研究,表明肥胖抑制T-ALL发病机制。我们提供的数据表明,富含脂肪的微环境中T-ALL细胞死亡是由表观遗传修饰诱导的,而白血病细胞无法耐受这些修饰。同样,GSK-J4和伏立诺他治疗诱导的表观基因组不稳定性和细胞毒性谱与人类T-ALL细胞对ACM的反应相似,这为使用表观遗传修饰药物作为T-ALL的治疗选择提供了额外支持。

https://cdn.ncbi.nlm.nih.gov/pmc/blobs/6ab4/9438935/c007d28eaf02/fcell-10-909557-g001.jpg

文献AI研究员

20分钟写一篇综述,助力文献阅读效率提升50倍。

立即体验

用中文搜PubMed

大模型驱动的PubMed中文搜索引擎

马上搜索

文档翻译

学术文献翻译模型,支持多种主流文档格式。

立即体验