Suppr超能文献

姜黄素通过激活多囊卵巢综合征模型大鼠卵巢颗粒细胞中的 PI3K/AKT 信号通路抑制高胰岛素诱导的 IRE1-XBP1 通路激活。

Curcumin Inhibits Hyperandrogen-Induced IRE1-XBP1 Pathway Activation by Activating the PI3K/AKT Signaling in Ovarian Granulosa Cells of PCOS Model Rats.

机构信息

State Key Laboratory of Analytical Chemistry for Life Science & Jiangsu Key Laboratory of Molecular Medicine, Medical School, Nanjing University, Nanjing 210093, China.

Department of Clinical Laboratory, Jiangsu Province Hospital on Integration of Chinese and Western Medicine, China.

出版信息

Oxid Med Cell Longev. 2022 Aug 24;2022:2113293. doi: 10.1155/2022/2113293. eCollection 2022.

Abstract

BACKGROUND

Hyperandrogenism is a common characteristic of polycystic ovary syndrome (PCOS). Long-term, continuous exposure to hyperandrogenic environments may cause excessive endoplasmic reticulum (ER) stress in ovarian granulosa cells (GCs). Curcumin is a polyphenol extracted from turmeric rhizomes which has several pharmacological effects that may benefit patients with PCOS. To explore whether curcumin can inhibit hyperandrogen-induced ER stress in ovarian GCs of PCOS rats and to elucidate the possible underlying mechanisms.

METHODS

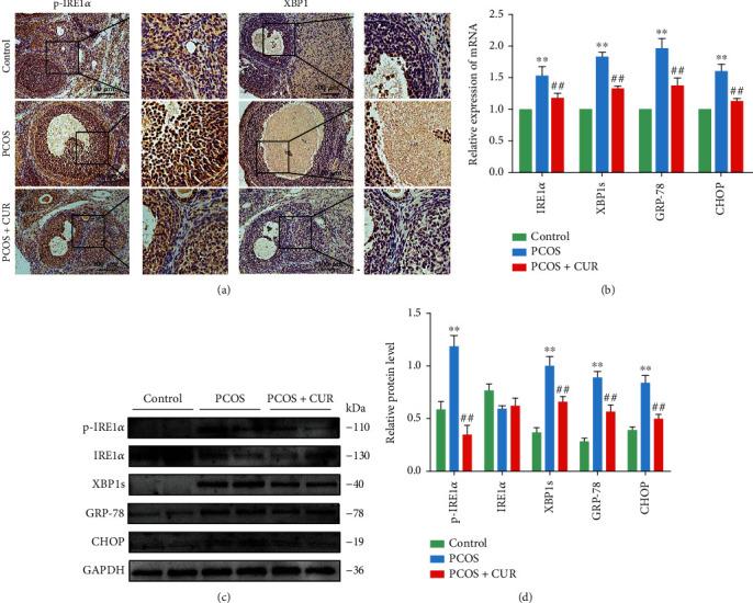
We developed PCOS model rats by exposure to hyperandrogenic conditions and divided the rats into control, PCOS, and PCOS+curcumin (200 mg/kg, for 8 weeks) groups. The levels of ER stress-related proteins and PI3K/AKT phosphorylation were measured in the ovarian tissue of all experimental groups by real-time quantitative PCR, western blotting, immunohistochemistry, and immunofluorescence. Subsequent in vitro analysis on primary cultured GCs was performed to confirm the influence of curcumin on ER stress inhibition by immunofluorescence and western blotting.

RESULTS

Curcumin protects GCs from hyperandrogen-induced apoptosis in PCOS model rats by inhibiting the ER stress-related IRE1-XBP1 pathway and activating the PI3K/AKT signaling pathway.

CONCLUSIONS

These observations indicate that curcumin might be a safe and useful supplement for PCOS patients.

摘要

背景

高雄激素血症是多囊卵巢综合征(PCOS)的一个常见特征。长期、持续暴露于高雄激素环境中可能导致卵巢颗粒细胞(GCs)中内质网(ER)应激过度。姜黄素是从姜黄根茎中提取的多酚,具有多种可能有益于 PCOS 患者的药理作用。为了探讨姜黄素是否可以抑制 PCOS 大鼠卵巢 GC 中的高雄激素诱导的 ER 应激,并阐明其可能的潜在机制。

方法

我们通过暴露于高雄性激素条件下建立了 PCOS 模型大鼠,并将大鼠分为对照组、PCOS 组和 PCOS+姜黄素(200mg/kg,8 周)组。通过实时定量 PCR、western blot、免疫组化和免疫荧光,检测所有实验组卵巢组织中 ER 应激相关蛋白和 PI3K/AKT 磷酸化水平。随后对原代培养的 GCs 进行体外分析,通过免疫荧光和 western blot 验证姜黄素对 ER 应激抑制的影响。

结果

姜黄素通过抑制 ER 应激相关的 IRE1-XBP1 途径和激活 PI3K/AKT 信号通路,保护 GCs 免受 PCOS 模型大鼠中高雄激素诱导的细胞凋亡。

结论

这些观察结果表明,姜黄素可能是 PCOS 患者安全有效的补充剂。

https://cdn.ncbi.nlm.nih.gov/pmc/blobs/538a/9433213/1f21d9f5b793/OMCL2022-2113293.001.jpg

文献AI研究员

20分钟写一篇综述,助力文献阅读效率提升50倍。

立即体验

用中文搜PubMed

大模型驱动的PubMed中文搜索引擎

马上搜索

文档翻译

学术文献翻译模型,支持多种主流文档格式。

立即体验