Suppr超能文献

白藜芦醇通过 SIRT1/FOXO1 信号通路对 IL-1β诱导的软骨细胞损伤的保护作用。

Resveratrol protection against IL-1β-induced chondrocyte damage via the SIRT1/FOXO1 signaling pathway.

机构信息

Department of Orthopedics, Renmin Hospital of Wuhan University, Wuhan, China.

Department of Geriatrics, Renmin Hospital of Wuhan University, Wuhan, China.

出版信息

J Orthop Surg Res. 2022 Sep 5;17(1):406. doi: 10.1186/s13018-022-03306-y.

Abstract

PURPOSE

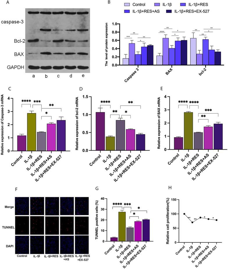
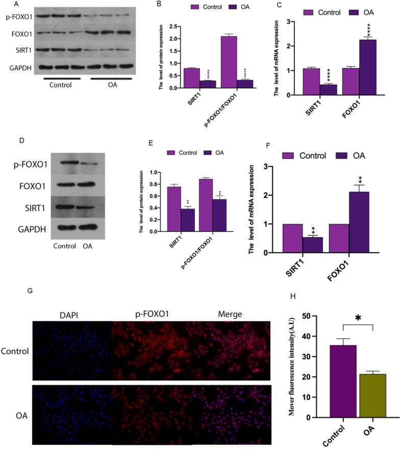
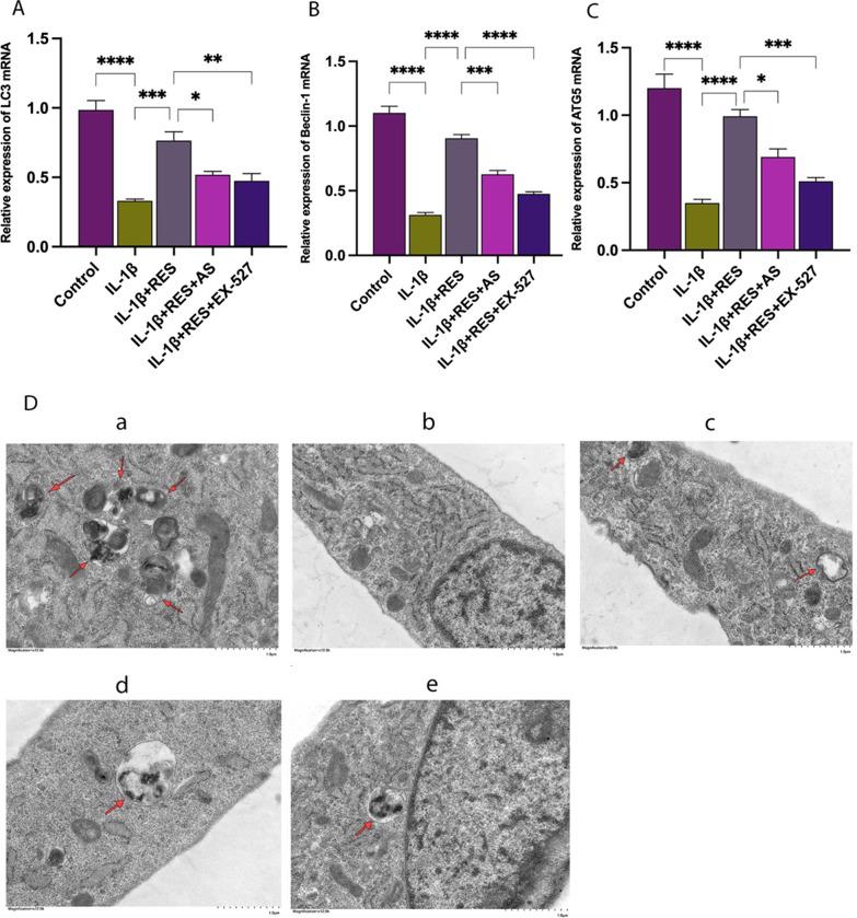
Osteoarthritis (OA) is a common joint disease characterized by cartilage degeneration, synovial inflammation, osteophytes, and subchondral osteosclerosis. This study investigated the effects of resveratrol (RES) on extracellular matrix (ECM), autophagy, and apoptosis in OA pathogenesis via the SIRT1/FOXO1 pathway.

METHODS

The microenvironment of OA chondrocytes was stimulated in vitro by adding 10 ng/mL of IL-1β to primary Wistar rat chondrocyte. Western blotting, immunofluorescence, quantitative real-time PCR, and transmission electron microscopy (TEM) were used for analysis.

RESULTS

In the presence of IL-1β, RES increased the expression of silent information regulator (SIR) 1 protein and the phosphorylation level of forkhead transcription factor (FOXO) 1. It also promoted chondrocyte autophagy, increased the expression of SOX9 and aggrecan, inhibited chondrocyte apoptosis and matrix breakdown, and protected chondrocytes from IL-1β damage. After a SIRT1 inhibitor or FOXO1 inhibitor was added, the protective effect of RES on chondrocytes was significantly weakened. Our results suggest that RES regulates the ECM metabolism, autophagy, and apoptosis of OA chondrocytes through the SIRT1/FOXO1 pathway to ameliorate IL-1β-induced chondrocyte injury.

CONCLUSION

RES protects chondrocytes from IL-1β-induced damage by activating SIRT1/FOXO1 signaling and holds potential in OA treatment.

摘要

目的

骨关节炎(OA)是一种常见的关节疾病,其特征为软骨退化、滑膜炎症、骨赘和软骨下骨硬化。本研究通过 SIRT1/FOXO1 通路探讨白藜芦醇(RES)对 OA 发病机制中细胞外基质(ECM)、自噬和细胞凋亡的影响。

方法

通过向原代 Wistar 大鼠软骨细胞中添加 10ng/mL 的 IL-1β来体外刺激 OA 软骨细胞的微环境。采用 Western blot、免疫荧光、实时定量 PCR 和透射电子显微镜(TEM)进行分析。

结果

在存在 IL-1β的情况下,RES 增加了沉默信息调节因子(SIR)1 蛋白的表达和叉头转录因子(FOXO)1 的磷酸化水平。它还促进软骨细胞自噬,增加 SOX9 和聚集蛋白聚糖的表达,抑制软骨细胞凋亡和基质降解,并保护软骨细胞免受 IL-1β损伤。添加 SIRT1 抑制剂或 FOXO1 抑制剂后,RES 对软骨细胞的保护作用明显减弱。我们的结果表明,RES 通过 SIRT1/FOXO1 通路调节 OA 软骨细胞的 ECM 代谢、自噬和凋亡,从而改善 IL-1β诱导的软骨细胞损伤。

结论

RES 通过激活 SIRT1/FOXO1 信号通路来保护软骨细胞免受 IL-1β诱导的损伤,在 OA 治疗中具有潜力。

https://cdn.ncbi.nlm.nih.gov/pmc/blobs/7199/9446849/c937b91fac61/13018_2022_3306_Fig1_HTML.jpg

文献AI研究员

20分钟写一篇综述,助力文献阅读效率提升50倍。

立即体验

用中文搜PubMed

大模型驱动的PubMed中文搜索引擎

马上搜索

文档翻译

学术文献翻译模型,支持多种主流文档格式。

立即体验