Suppr超能文献

变构抑制 HTRA1 活性的构象锁机制治疗年龄相关性黄斑变性。

Allosteric inhibition of HTRA1 activity by a conformational lock mechanism to treat age-related macular degeneration.

机构信息

Department of Early Discovery Biochemistry, Genentech Inc., San Francisco, CA, USA.

Department of Structural Biology, Genentech Inc., San Francisco, CA, USA.

出版信息

Nat Commun. 2022 Sep 5;13(1):5222. doi: 10.1038/s41467-022-32760-9.

Abstract

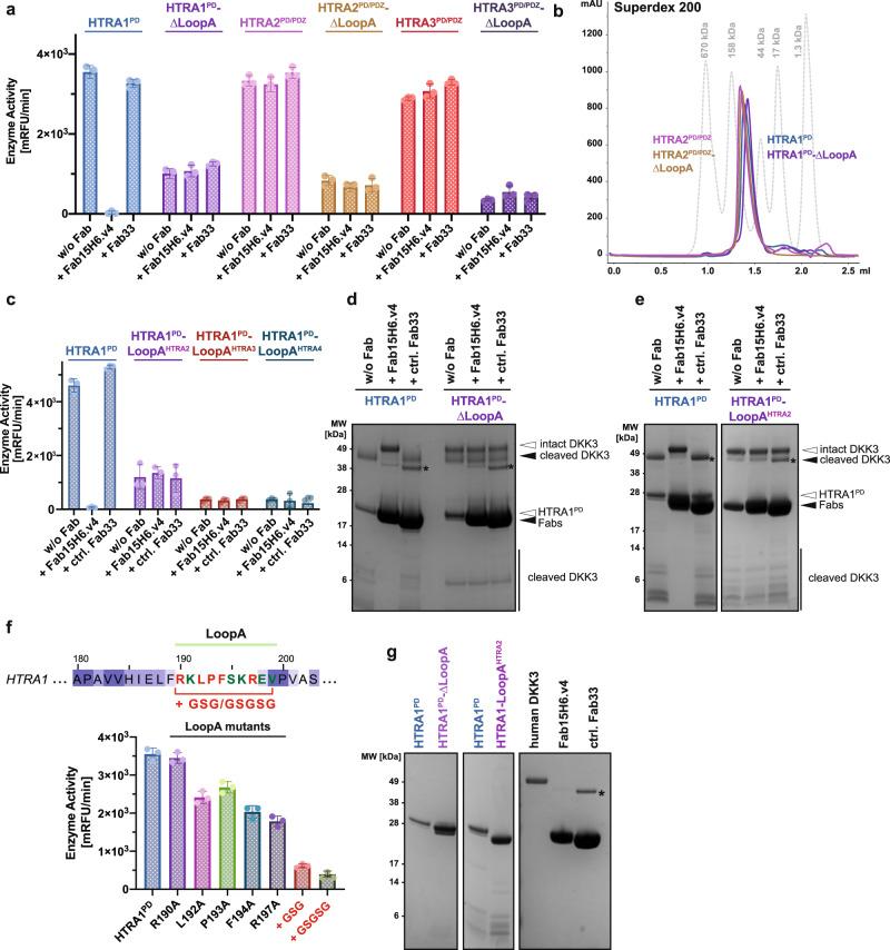
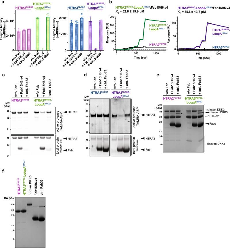
The trimeric serine protease HTRA1 is a genetic risk factor associated with geographic atrophy (GA), a currently untreatable form of age-related macular degeneration. Here, we describe the allosteric inhibition mechanism of HTRA1 by a clinical Fab fragment, currently being evaluated for GA treatment. Using cryo-EM, X-ray crystallography and biochemical assays we identify the exposed LoopA of HTRA1 as the sole Fab epitope, which is approximately 30 Å away from the active site. The cryo-EM structure of the HTRA1:Fab complex in combination with molecular dynamics simulations revealed that Fab binding to LoopA locks HTRA1 in a non-competent conformational state, incapable of supporting catalysis. Moreover, grafting the HTRA1-LoopA epitope onto HTRA2 and HTRA3 transferred the allosteric inhibition mechanism. This suggests a conserved conformational lock mechanism across the HTRA family and a critical role of LoopA for catalysis, which was supported by the reduced activity of HTRA1-3 upon LoopA deletion or perturbation. This study reveals the long-range inhibition mechanism of the clinical Fab and identifies an essential function of the exposed LoopA for activity of HTRA family proteases.

摘要

三聚丝氨酸蛋白酶 HTRA1 是与年龄相关性黄斑变性(AMD)中一种目前无法治疗的地理萎缩(GA)相关的遗传风险因素。在这里,我们描述了临床 Fab 片段对 HTRA1 的变构抑制机制,该 Fab 片段目前正在评估用于 GA 治疗。通过低温电镜、X 射线晶体学和生化分析,我们确定 HTRA1 的暴露环 A 是唯一的 Fab 表位,其距离活性位点约 30Å。HTRA1:Fab 复合物的低温电镜结构结合分子动力学模拟表明,Fab 结合到环 A 将 HTRA1 锁定在非活性构象状态,无法支持催化。此外,将 HTRA1-环 A 表位嫁接至 HTRA2 和 HTRA3 上,转移了变构抑制机制。这表明 HTRA 家族内存在保守的构象锁定机制,环 A 对催化具有关键作用,这得到了 HTRA1-3 环 A 缺失或扰动后活性降低的支持。该研究揭示了临床 Fab 的远程抑制机制,并确定了暴露的环 A 对 HTRA 家族蛋白酶活性的重要功能。

https://cdn.ncbi.nlm.nih.gov/pmc/blobs/ee95/9445180/f5d72b12fd94/41467_2022_32760_Fig1_HTML.jpg

文献AI研究员

20分钟写一篇综述,助力文献阅读效率提升50倍。

立即体验

用中文搜PubMed

大模型驱动的PubMed中文搜索引擎

马上搜索

文档翻译

学术文献翻译模型,支持多种主流文档格式。

立即体验