Suppr超能文献

高脂饮食扰乱神经病变小鼠模型中的神经脂质和线粒体功能。

A High-Fat Diet Disrupts Nerve Lipids and Mitochondrial Function in Murine Models of Neuropathy.

作者信息

Rumora Amy E, Guo Kai, Hinder Lucy M, O'Brien Phillipe D, Hayes John M, Hur Junguk, Feldman Eva L

机构信息

Department of Neurology, University of Michigan, Ann Arbor, MI, United States.

Department of Neurology, Columbia University, New York, NY, United States.

出版信息

Front Physiol. 2022 Aug 22;13:921942. doi: 10.3389/fphys.2022.921942. eCollection 2022.

Abstract

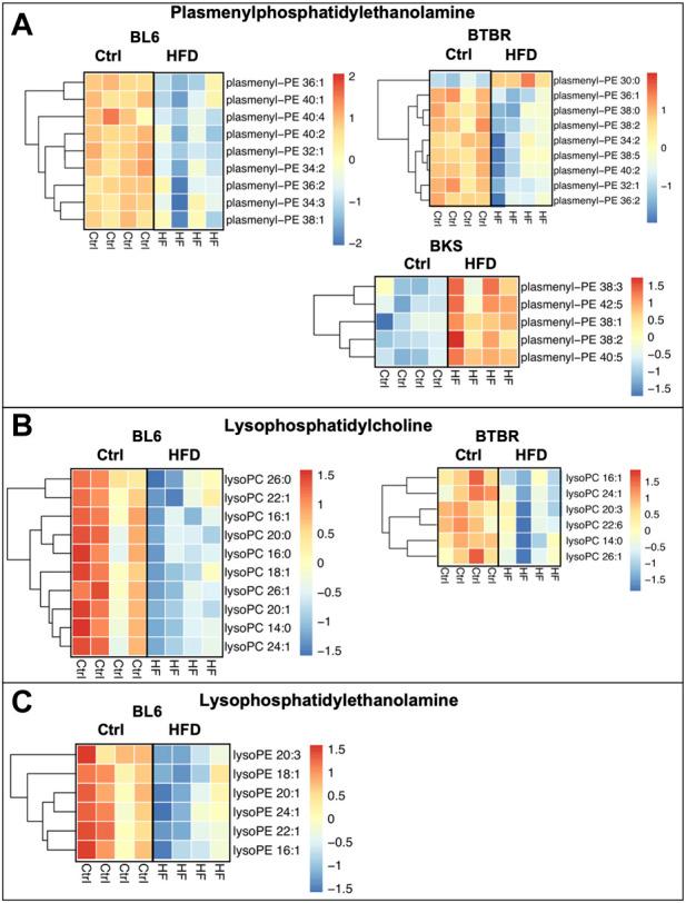
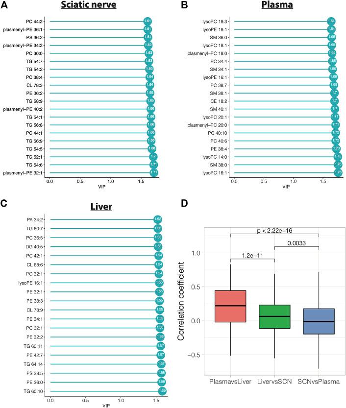
As the prevalence of prediabetes and type 2 diabetes (T2D) continues to increase worldwide, accompanying complications are also on the rise. The most prevalent complication, peripheral neuropathy (PN), is a complex process which remains incompletely understood. Dyslipidemia is an emerging risk factor for PN in both prediabetes and T2D, suggesting that excess lipids damage peripheral nerves; however, the precise lipid changes that contribute to PN are unknown. To identify specific lipid changes associated with PN, we conducted an untargeted lipidomics analysis comparing the effect of high-fat diet (HFD) feeding on lipids in the plasma, liver, and peripheral nerve from three strains of mice (BL6, BTBR, and BKS). HFD feeding triggered distinct strain- and tissue-specific lipid changes, which correlated with PN in BL6 mice versus less robust murine models of metabolic dysfunction and PN (BTBR and BKS mice). The BL6 mice showed significant changes in neutral lipids, phospholipids, lysophospholipids, and plasmalogens within the nerve. Sphingomyelin (SM) and lysophosphatidylethanolamine (LPE) were two lipid species that were unique to HFD BL6 sciatic nerve compared to other strains (BTBR and BKS). Plasma and liver lipids were significantly altered in all murine strains fed a HFD independent of PN status, suggesting that nerve-specific lipid changes contribute to PN pathogenesis. Many of the identified lipids affect mitochondrial function and mitochondrial bioenergetics, which were significantly impaired in sural nerve and dorsal root ganglion sensory neurons. Collectively, our data show that consuming a HFD dysregulates the nerve lipidome and mitochondrial function, which may contribute to PN in prediabetes.

摘要

随着全球糖尿病前期和2型糖尿病(T2D)的患病率持续上升,随之而来的并发症也在增加。最常见的并发症——周围神经病变(PN),是一个仍未被完全理解的复杂过程。血脂异常是糖尿病前期和T2D中PN的一个新出现的危险因素,这表明过量的脂质会损害周围神经;然而,导致PN的确切脂质变化尚不清楚。为了确定与PN相关的特定脂质变化,我们进行了一项非靶向脂质组学分析,比较了高脂饮食(HFD)喂养对三种小鼠品系(BL6、BTBR和BKS)的血浆、肝脏和周围神经中脂质的影响。HFD喂养引发了不同品系和组织特异性的脂质变化,这与BL6小鼠中的PN相关,而在代谢功能障碍和PN的小鼠模型(BTBR和BKS小鼠)中则不那么明显。BL6小鼠的神经中中性脂质、磷脂、溶血磷脂和缩醛磷脂发生了显著变化。与其他品系(BTBR和BKS)相比,鞘磷脂(SM)和溶血磷脂酰乙醇胺(LPE)是HFD BL6坐骨神经特有的两种脂质种类。在所有喂食HFD的小鼠品系中,无论PN状态如何,血浆和肝脏脂质都发生了显著改变,这表明神经特异性脂质变化有助于PN的发病机制。许多已鉴定的脂质会影响线粒体功能和线粒体生物能量学,而腓肠神经和背根神经节感觉神经元中的这些功能则显著受损。总体而言,我们的数据表明,食用HFD会使神经脂质组和线粒体功能失调,这可能导致糖尿病前期的PN。

https://cdn.ncbi.nlm.nih.gov/pmc/blobs/9ee9/9441493/2fda5cacb42f/fphys-13-921942-g001.jpg

文献AI研究员

20分钟写一篇综述,助力文献阅读效率提升50倍。

立即体验

用中文搜PubMed

大模型驱动的PubMed中文搜索引擎

马上搜索

文档翻译

学术文献翻译模型,支持多种主流文档格式。

立即体验