Suppr超能文献

IL6+CSF3+血管内皮细胞中NFκB信号通路的激活促进瘢痕疙瘩的形成。

Activation of the NFκB signaling pathway in IL6+CSF3+ vascular endothelial cells promotes the formation of keloids.

作者信息

Liu Delin, Zhang Yidi, Zhen Lisha, Xu Rong, Ji Zhenling, Ye Zheng

机构信息

Department of General Surgery, Institute for Minimally Invasive Surgery, Affiliated ZhongDa Hospital, Medical School, Southeast University, Dhaka, Bangladesh.

Department of Endcrinology, Affiliated ZhongDa Hospital, Medical School, Southeast University, Dhaka, Bangladesh.

出版信息

Front Bioeng Biotechnol. 2022 Aug 23;10:917726. doi: 10.3389/fbioe.2022.917726. eCollection 2022.

Abstract

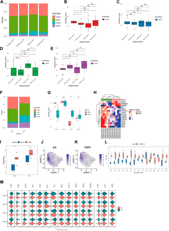
Keloid is a disease caused by abnormal proliferation of skin fibres, the causative mechanism of which remains unclear. In this study, endothelial cells of keloids were studied using scRNAseq combined with bulk-RNAseq data from keloids. The master regulators driving keloid development were identified by transcription factor enrichment analysis. The pattern of changes in vascular endothelial cells during keloid development was explored by inferring endothelial cell differentiation trajectories. Deconvolution of bulkRNAseq by CIBERSORTX verified the pattern of keloidogenesis. Immunohistochemistry for verification of the lesion process in keloid endothelial cells. The endothelial cells of keloids consist of four main cell populations (MMP1+ Endo0, FOS + JUN + Endo1, IL6+CSF3+Endo2, CXCL12 + Endo3). Endo3 is an endothelial progenitor cell, Endo1 is an endothelial cell in the resting state, Endo2 is an endothelial cell in the activated state and Endo0 is an endothelial cell in the terminally differentiated state. Activation of the NFΚB signaling pathway is a typical feature of Endo2 and represents the early skin state of keloids. We have identified patterns of vascular endothelial cell lesions during keloidogenesis and development, and have found that activation of the NFΚB signaling pathway is an essential feature of keloid formation. These findings are expected to contribute to the understanding of the pathogenesis of keloids and to the development of new targeted therapeutic agents for the lesional characteristics of vascular endothelial cells.

摘要

瘢痕疙瘩是一种由皮肤纤维异常增殖引起的疾病,其致病机制尚不清楚。在本研究中,利用单细胞RNA测序(scRNAseq)结合瘢痕疙瘩的批量RNA测序(bulk-RNAseq)数据对瘢痕疙瘩的内皮细胞进行了研究。通过转录因子富集分析确定了驱动瘢痕疙瘩发展的主要调节因子。通过推断内皮细胞分化轨迹,探索了瘢痕疙瘩发展过程中血管内皮细胞的变化模式。利用CIBERSORTX对批量RNAseq进行反卷积,验证了瘢痕疙瘩形成的模式。采用免疫组织化学方法验证瘢痕疙瘩内皮细胞的病变过程。瘢痕疙瘩的内皮细胞由四个主要细胞群组成(MMP1+Endo0、FOS+JUN+Endo1、IL6+CSF3+Endo2、CXCL12+Endo3)。Endo3是内皮祖细胞,Endo1是静息状态下的内皮细胞,Endo2是激活状态下的内皮细胞,Endo0是终末分化状态下的内皮细胞。NFΚB信号通路的激活是Endo2的典型特征,代表了瘢痕疙瘩的早期皮肤状态。我们已经确定了瘢痕疙瘩形成和发展过程中血管内皮细胞病变模式,并发现NFΚB信号通路的激活是瘢痕疙瘩形成的一个基本特征。这些发现有望有助于理解瘢痕疙瘩的发病机制,并为针对血管内皮细胞病变特征开发新的靶向治疗药物做出贡献。

https://cdn.ncbi.nlm.nih.gov/pmc/blobs/576d/9445273/7bc2773ce0f3/fbioe-10-917726-g001.jpg

文献AI研究员

20分钟写一篇综述,助力文献阅读效率提升50倍。

立即体验

用中文搜PubMed

大模型驱动的PubMed中文搜索引擎

马上搜索

文档翻译

学术文献翻译模型,支持多种主流文档格式。

立即体验