Suppr超能文献

稳健的细胞焦亡风险评分指导膀胱癌的治疗选择并预测预后。

Robust pyroptosis risk score guides the treatment options and predicts the prognosis of bladder carcinoma.

机构信息

Departments of Urology, Xiangya Hospital, Central South University, Changsha, China.

National Clinical Research Center for Geriatric Disorders, Xiangya Hospital, Changsha, China.

出版信息

Front Immunol. 2022 Aug 24;13:965469. doi: 10.3389/fimmu.2022.965469. eCollection 2022.

Abstract

BACKGROUND

Bladder carcinoma (BLCA) is a heterogeneous disease that makes it difficult to achieve proper individual treatment and predict prognosis. This study aimed to develop a risk score from a new perspective of pyroptosis and guide accurate treatment and prognosis prediction for BLCA.

METHODS

The TCGA-BLCA cohort data were downloaded from The Cancer Genome Atlas database. Two external validation cohorts were collected from the Gene Expression Omnibus. Another independent validation cohort (the Xiangya cohort) was recruited from our hospital. The least absolute shrinkage and selector operation (LASSO) algorithm and Cox regression models were used to establish the pyroptosis risk score. Thereafter, we correlated the pyroptosis risk score with prognosis, tumor microenvironment (TME) immune hallmarks, and multiple treatments, including anticancer immunotherapy, chemotherapy, radiotherapy, and targeted therapy.

RESULTS

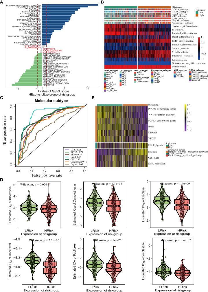
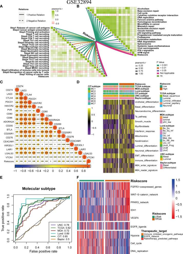
The pyroptosis risk score was an independent prognostic predictor of BLCA. We found that the activities of multiple steps of the anticancer immune response cycle, such as the release of cancer cell antigens, CD8 T cell recruitment, and NK cell recruitment, were significantly higher in the high-risk score group than in the low-risk score group. In addition, the infiltration levels of the corresponding tumor-infiltrating immune cells (TIICs), such as CD8 T cells and NK cells, were positively correlated with the pyroptosis risk score. Thus, BLCA with a high-risk score may be associated with inflamed phenotypes. Simultaneously, the expression of multiple immune checkpoints (such as PD-L1, CTLA-4, and PD-1) and enrichment scores of gene signatures positively correlated with immunotherapy response were positively correlated with the pyroptosis risk score. Therefore, patients with a high pyroptosis risk score may be more sensitive to immunotherapy. In addition, patients with high pyroptosis risk scores may be more sensitive to chemotherapeutic drugs, such as cisplatin, docetaxel, and paclitaxel. In addition, the pyroptosis risk score accurately predicted the molecular subtypes of BLCA, which were cross-validated in several independent systems.

CONCLUSIONS

This study developed and validated a robust pyroptosis risk score that can predict the clinical outcomes and TME immune phenotypes of BLCA. In summary, the pyroptosis risk score helps drive precision therapy in patients with BLCA.

摘要

背景

膀胱癌(BLCA)是一种异质性疾病,难以进行适当的个体化治疗和预测预后。本研究旨在从细胞焦亡的新视角建立风险评分,指导 BLCA 的精准治疗和预后预测。

方法

从癌症基因组图谱(TCGA)数据库中下载 BLCA 队列数据。从基因表达数据库中收集两个外部验证队列。另一个独立验证队列(湘雅队列)从我院招募。采用最小绝对值收缩和选择算子(LASSO)算法和 Cox 回归模型建立细胞焦亡风险评分。然后,我们将细胞焦亡风险评分与预后、肿瘤微环境(TME)免疫特征以及多种治疗方法(包括抗癌免疫治疗、化疗、放疗和靶向治疗)相关联。

结果

细胞焦亡风险评分是 BLCA 的独立预后预测因子。我们发现,抗肿瘤免疫反应周期的多个步骤的活性,如癌细胞抗原的释放、CD8 T 细胞募集和 NK 细胞募集,在高风险评分组中明显高于低风险评分组。此外,相应的肿瘤浸润免疫细胞(TIIC)的浸润水平,如 CD8 T 细胞和 NK 细胞,与细胞焦亡风险评分呈正相关。因此,具有高风险评分的 BLCA 可能与炎症表型有关。同时,多个免疫检查点(如 PD-L1、CTLA-4 和 PD-1)的表达和与免疫治疗反应相关的基因特征富集评分与细胞焦亡风险评分呈正相关。因此,具有高细胞焦亡风险评分的患者可能对免疫治疗更敏感。此外,具有高细胞焦亡风险评分的患者可能对顺铂、多西他赛和紫杉醇等化疗药物更敏感。此外,细胞焦亡风险评分准确预测了 BLCA 的分子亚型,在几个独立的系统中进行了交叉验证。

结论

本研究开发并验证了一种稳健的细胞焦亡风险评分,可预测 BLCA 的临床结局和 TME 免疫表型。总之,细胞焦亡风险评分有助于推动 BLCA 患者的精准治疗。

https://cdn.ncbi.nlm.nih.gov/pmc/blobs/eb8d/9450692/cfab998e66aa/fimmu-13-965469-g001.jpg

文献AI研究员

20分钟写一篇综述,助力文献阅读效率提升50倍。

立即体验

用中文搜PubMed

大模型驱动的PubMed中文搜索引擎

马上搜索

文档翻译

学术文献翻译模型,支持多种主流文档格式。

立即体验