Suppr超能文献

JAK3 启动子甲基化和 mRNA 表达在透明细胞肾细胞癌中的预后价值。

Prognostic value of JAK3 promoter methylation and mRNA expression in clear cell renal cell carcinoma.

机构信息

Sun Yat-sen University Cancer Center, State Key Laboratory of Oncology in South China, Collaborative Innovation Center of Cancer Medicine, Guangzhou, China.

Reproductive Center, Shenzhen Maternity & Child Healthcare Hospital, China.

出版信息

J Adv Res. 2022 Sep;40:153-166. doi: 10.1016/j.jare.2021.11.016. Epub 2021 Dec 4.

Abstract

INTRODUCTION

Janus kinase 3 (JAK3) is a well-established oncogene in clear cell renal cell carcinoma (ccRCC). The methylation status of oncogene promoters has emerged as biomarkers for cancer diagnosis and prognosis.

OBJECTIVE

This study aims to investigate the biological and clinical significance of JAK3 promoter methylation in ccRCC.

METHODS

We analyzed the relationship of JAK3 promoter methylation with its mRNA expression, overall survival, and immune cell infiltration in a cohort obtained from The Cancer Genome Atlas (TCGA), which was further validated by another independent cohort. We further validated correlations of JAK3 promoter methylation with JAK3 expression, overall survival, and immune cell infiltration in an independent ccRCC cohort (Sun Yat-sen University Cancer Center (SYSUCC) cohort) by methods of immunohistochemistry (IHC) and pyrosequencing.

RESULTS

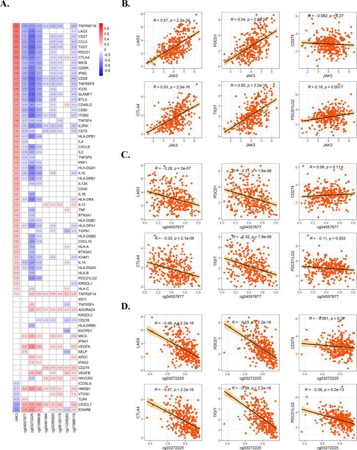
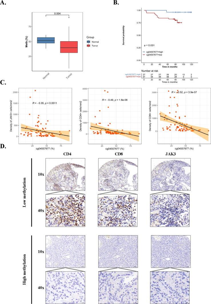
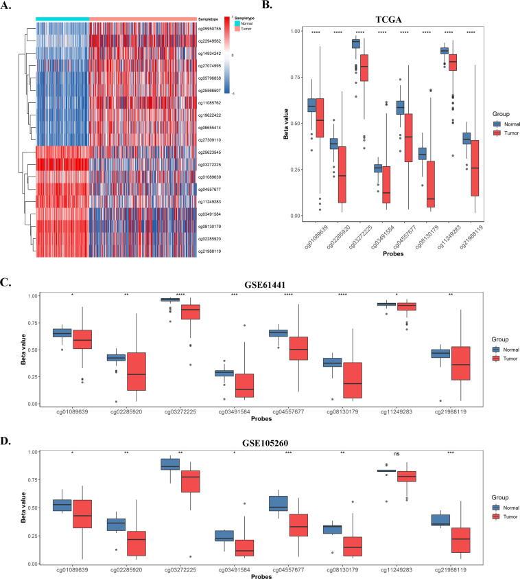
We found JAK3 promoter was significantly hypomethylated in tumor tissues compared to normal adjacent tissues in ccRCC, and JAK3 promoter hypomethylation was strongly correlated with high JAK3 mRNA expression in all three ccRCC cohorts we examined. JAK3 promoter hypomethylation predicted advanced clinicopathological characteristics and shorter overall survival (TCGA cohort and SYSUCC cohort). Furthermore, we found that JAK3 promoter methylation was significantly associated with immune cell infiltration and expression of immune checkpoint molecules (TCGA cohort and CPTAC cohort). Finally, our SYSUCC cohort validated that JAK3 promoter methylation was correlated with CD4 and CD8 T cell infiltration in ccRCC tumor tissues.

CONCLUSION

Our data demonstrated that the crucial role of JAK3 promoter methylation in its expression regulation and tumor microenvironment. JAK3 promoter methylation and expression are associated with clinicopathological characteristics, overall survival, and immune cell infiltration in ccRCC. We propose a rationale for further validation of JAK3 promoter methylation as a molecular biomarker for predicting responses to immune checkpoint inhibitors in ccRCC.

摘要

简介

Janus 激酶 3(JAK3)是肾透明细胞癌(ccRCC)中一种成熟的癌基因。癌基因启动子的甲基化状态已成为癌症诊断和预后的生物标志物。

目的

本研究旨在探讨 JAK3 启动子甲基化在 ccRCC 中的生物学和临床意义。

方法

我们分析了 JAK3 启动子甲基化与其 mRNA 表达、总生存期和 TCGA 队列中免疫细胞浸润之间的关系,并在另一个独立队列中进行了验证。我们进一步通过免疫组织化学(IHC)和焦磷酸测序验证了 JAK3 启动子甲基化与 JAK3 表达、总生存期和免疫细胞浸润在独立的 ccRCC 队列(中山大学肿瘤防治中心(SYSUCC)队列)中的相关性。

结果

我们发现 ccRCC 肿瘤组织中的 JAK3 启动子明显低甲基化,并且在我们检查的所有三个 ccRCC 队列中,JAK3 启动子低甲基化与 JAK3 mRNA 表达升高密切相关。JAK3 启动子低甲基化预测了更先进的临床病理特征和更短的总生存期(TCGA 队列和 SYSUCC 队列)。此外,我们发现 JAK3 启动子甲基化与免疫细胞浸润和免疫检查点分子的表达显著相关(TCGA 队列和 CPTAC 队列)。最后,我们的 SYSUCC 队列验证了 JAK3 启动子甲基化与 ccRCC 肿瘤组织中 CD4 和 CD8 T 细胞浸润相关。

结论

我们的数据表明 JAK3 启动子甲基化在其表达调控和肿瘤微环境中起着关键作用。JAK3 启动子甲基化及其表达与 ccRCC 的临床病理特征、总生存期和免疫细胞浸润有关。我们提出了进一步验证 JAK3 启动子甲基化为预测 ccRCC 对免疫检查点抑制剂反应的分子生物标志物的合理性。

https://cdn.ncbi.nlm.nih.gov/pmc/blobs/f0d0/9481962/7a98c80e4fa7/ga1.jpg

文献AI研究员

20分钟写一篇综述,助力文献阅读效率提升50倍。

立即体验

用中文搜PubMed

大模型驱动的PubMed中文搜索引擎

马上搜索

文档翻译

学术文献翻译模型,支持多种主流文档格式。

立即体验