Suppr超能文献

骨膜蛋白和 podoplanin 阳性的癌相关成纤维细胞亚型协同作用,在侵袭性胰腺腺癌中塑造炎症肿瘤微环境。

Periostin- and podoplanin-positive cancer-associated fibroblast subtypes cooperate to shape the inflamed tumor microenvironment in aggressive pancreatic adenocarcinoma.

机构信息

Department of Medical Oncology, Institut Curie, Université Versailles Saint-Quentin, Paris Saclay, Saint-Cloud, France.

UMR144, Institut Curie, Paris, France.

出版信息

J Pathol. 2022 Dec;258(4):408-425. doi: 10.1002/path.6011. Epub 2022 Oct 21.

Abstract

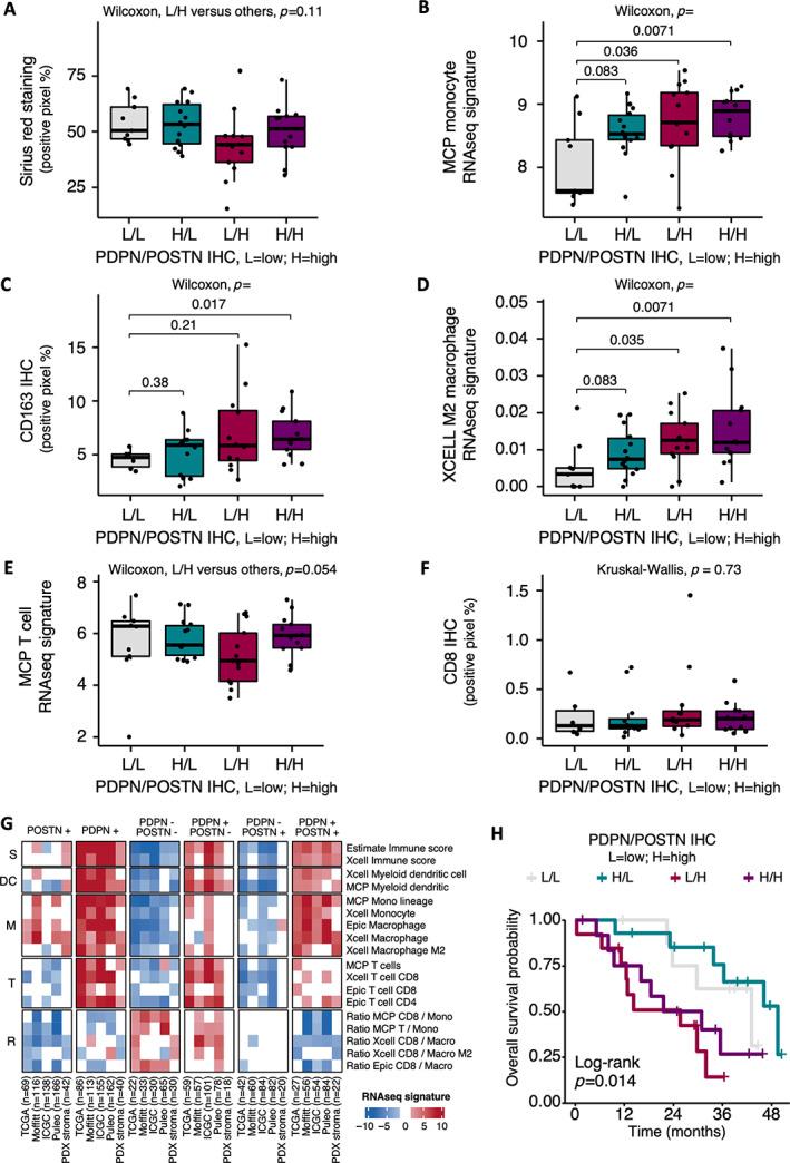
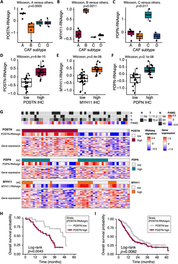
Cancer-associated fibroblasts (CAFs) are orchestrators of the pancreatic ductal adenocarcinoma (PDAC) microenvironment. Previously we described four CAF subtypes with specific molecular and functional features. Here, we have refined our CAF subtype signatures using RNAseq and immunostaining with the goal of defining bioinformatically the phenotypic stromal and tumor epithelial states associated with CAF diversity. We used primary CAF cultures grown from patient PDAC tumors, human data sets (in-house and public, including single-cell analyses), genetically engineered mouse PDAC tissues, and patient-derived xenografts (PDX) grown in mice. We found that CAF subtype RNAseq signatures correlated with immunostaining. Tumors rich in periostin-positive CAFs were significantly associated with shorter overall survival of patients. Periostin-positive CAFs were characterized by high proliferation and protein synthesis rates and low α-smooth muscle actin expression and were found in peri-/pre-tumoral areas. They were associated with highly cellular tumors and with macrophage infiltrates. Podoplanin-positive CAFs were associated with immune-related signatures and recruitment of dendritic cells. Importantly, we showed that the combination of periostin-positive CAFs and podoplanin-positive CAFs was associated with specific tumor microenvironment features in terms of stromal abundance and immune cell infiltrates. Podoplanin-positive CAFs identified an inflammatory CAF (iCAF)-like subset, whereas periostin-positive CAFs were not correlated with the published myofibroblastic CAF (myCAF)/iCAF classification. Taken together, these results suggest that a periostin-positive CAF is an early, activated CAF, associated with aggressive tumors, whereas a podoplanin-positive CAF is associated with an immune-related phenotype. These two subpopulations cooperate to define specific tumor microenvironment and patient prognosis and are of putative interest for future therapeutic stratification of patients. © 2022 The Authors. The Journal of Pathology published by John Wiley & Sons Ltd on behalf of The Pathological Society of Great Britain and Ireland.

摘要

癌症相关成纤维细胞(CAFs)是胰腺导管腺癌(PDAC)微环境的协调者。此前,我们描述了具有特定分子和功能特征的 4 种 CAF 亚型。在这里,我们使用 RNAseq 和免疫染色,对我们的 CAF 亚型特征进行了优化,目的是从生物信息学上定义与 CAF 多样性相关的表型基质和肿瘤上皮状态。我们使用从患者 PDAC 肿瘤中培养的原代 CAF 培养物、人类数据集(内部和公共数据集,包括单细胞分析)、基因工程小鼠 PDAC 组织和在小鼠中生长的患者来源异种移植物(PDX)。我们发现 CAF 亚型 RNAseq 特征与免疫染色相关。富含骨桥蛋白阳性 CAF 的肿瘤与患者总体生存率显著缩短显著相关。骨桥蛋白阳性 CAF 的特征是高增殖和蛋白质合成率以及低α-平滑肌肌动蛋白表达,并存在于肿瘤周围/前区域。它们与高细胞肿瘤和巨噬细胞浸润有关。Podoplanin 阳性 CAF 与免疫相关特征和树突状细胞的募集有关。重要的是,我们表明,periostin 阳性 CAF 和 podoplanin 阳性 CAF 的组合与特定的肿瘤微环境特征相关,包括基质丰度和免疫细胞浸润。Podoplanin 阳性 CAF 确定了炎症性 CAF(iCAF)样亚群,而 periostin 阳性 CAF 与已发表的肌成纤维细胞 CAF(myCAF)/iCAF 分类无关。综上所述,这些结果表明 periostin 阳性 CAF 是一种早期激活的 CAF,与侵袭性肿瘤相关,而 podoplanin 阳性 CAF 与免疫相关表型相关。这两个亚群共同定义了特定的肿瘤微环境和患者预后,对于未来患者的治疗分层具有潜在意义。

https://cdn.ncbi.nlm.nih.gov/pmc/blobs/7490/9828775/fdc457f6a1aa/PATH-258-408-g006.jpg

文献AI研究员

20分钟写一篇综述,助力文献阅读效率提升50倍。

立即体验

用中文搜PubMed

大模型驱动的PubMed中文搜索引擎

马上搜索

文档翻译

学术文献翻译模型,支持多种主流文档格式。

立即体验