Suppr超能文献

中国耐多药结核病(MDR-TB)患者抗结核药物最低抑菌浓度值与治疗结果及临床特征的相关性

The Correlations of Minimal Inhibitory Concentration Values of Anti-TB Drugs with Treatment Outcomes and Clinical Profiles in Patients with Multidrug-Resistant Tuberculosis (MDR-TB) in China.

作者信息

Tang Qin, Ke Hui, Sun Wen-Wen, Zhang Shao-Jun, Fan Lin

机构信息

Department of Tuberculosis, Shanghai Clinical Research Center for Tuberculosis, Shanghai Pulmonary Hospital, School of Medicine, Tongji University, Shanghai Clinical Research Center for Tuberculosis, Shanghai Key Laboratory of Tuberculosis, Shanghai, 200433, People's Republic of China.

出版信息

Infect Drug Resist. 2022 Sep 7;15:5275-5287. doi: 10.2147/IDR.S374687. eCollection 2022.

Abstract

OBJECTIVE

It is a challenge to obtain satisfactory treatment outcomes for patients with multidrug-resistant/rifampicin-resistant tuberculosis (MDR/RR-TB); the study aims to correlate the Minimum Inhibitory Concentration (MIC) value of drugs with the outcome of patients with MDR/RR-TB to obtain an understanding for better regimens and optimal outcomes.

METHODS

The patients diagnosed with MDR/RR-TB were retrospectively enrolled from January 1, 2018 to December 31, 2019, recorded clinical characteristics, MIC DST (Drug Susceptibility Test) results, and followed the treatment outcome. The data were analyzed on the correlations of MIC DST values with outcomes and clinical characteristics.

RESULTS

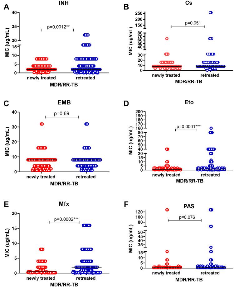
A total of 276 patients with MDR/RR-TB were included, containing 98 cases (35.5%) with newly treated patients and 178 cases (64.5%) with re-treated patients. A total of 220 cases recorded treatment success (79.7%) and 49 cases recorded treatment failure or died. MIC values of isoniazid (H), moxifloxacin (Mfx), and ethionamide (Eto) in newly treated patients were lower than those in retreated patients, and resistance levels of Mfx and H were closely associated with the treatment outcome (P < 0.05) while those of other drugs had no close association with treatment outcome.

CONCLUSIONS

MIC values of some anti-TB drugs, such as fluoroquinolones (FQs) and H, can reflect the treatment outcome for patients with MDR/RR-TB, which can contribute to making regimens for better treatment outcomes.

摘要

目的

对于耐多药/利福平耐药结核病(MDR/RR-TB)患者而言,获得满意的治疗结果是一项挑战;本研究旨在将药物的最低抑菌浓度(MIC)值与MDR/RR-TB患者的治疗结果相关联,以便更好地理解优化治疗方案及实现最佳治疗结果。

方法

回顾性纳入2018年1月1日至2019年12月31日期间诊断为MDR/RR-TB的患者,记录其临床特征、MIC药敏试验(DST)结果,并跟踪治疗结果。对MIC DST值与治疗结果及临床特征之间的相关性进行数据分析。

结果

共纳入276例MDR/RR-TB患者,其中新治患者98例(35.5%),复治患者178例(64.5%)。共有220例记录治疗成功(79.7%),49例记录治疗失败或死亡。新治患者中异烟肼(H)、莫西沙星(Mfx)和乙硫异烟胺(Eto)的MIC值低于复治患者,Mfx和H的耐药水平与治疗结果密切相关(P<0.05),而其他药物的耐药水平与治疗结果无密切关联。

结论

一些抗结核药物如氟喹诺酮类(FQs)和H的MIC值可反映MDR/RR-TB患者的治疗结果,这有助于制定实现更好治疗结果的方案。

https://cdn.ncbi.nlm.nih.gov/pmc/blobs/90e2/9464630/a98a2d17b49c/IDR-15-5275-g0001.jpg

文献AI研究员

20分钟写一篇综述,助力文献阅读效率提升50倍。

立即体验

用中文搜PubMed

大模型驱动的PubMed中文搜索引擎

马上搜索

文档翻译

学术文献翻译模型,支持多种主流文档格式。

立即体验