Suppr超能文献

小鼠颈动脉结扎诱导的内膜增生中铁死亡相关基因的表达谱及功能

Expression profiles and functions of ferroptosis-related genes in intimal hyperplasia induced by carotid artery ligation in mice.

作者信息

Zhang Lina, Li Wei, Shi Bo, Zhang Xiaoqing, Gong Kaizheng

机构信息

Department of Cardiology, The Affiliated Hospital of Yangzhou University, Yangzhou University, Yangzhou, China.

School of Life Science, Liaoning Normal University, Dalian, China.

出版信息

Front Genet. 2022 Aug 30;13:964458. doi: 10.3389/fgene.2022.964458. eCollection 2022.

Abstract

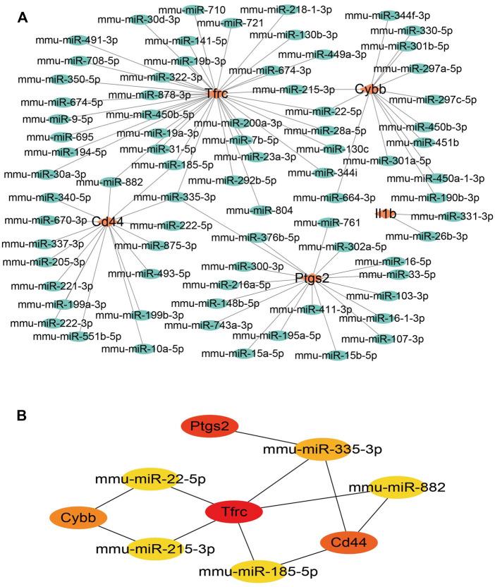
Intimal hyperplasia (IH) is a prominent pathological event that occurs during in-stent restenosis and atherosclerosis. Ferroptosis, characterized by iron-dependent and lipid peroxidation, has become the recent focus of studies on the occurrence and progress of cardiovascular diseases. However, there are few studies on ferroptosis and IH. Therefore, we aimed to identify and validate ferroptosis-related markers in IH to explore new possibilities for IH diagnosis and treatment. The IH microarray dataset (GSE182291) was downloaded from the Gene Expression Omnibus (GEO) database and ferroptosis-related genes (FRGs) were obtained from the FerrDb databases. The differentially expressed genes (DEGs) were analyzed using the GEO2R. Overlapping was performed to identify the ferroptosis-related DEGs among the DEGs and FRGs. Then, clustering, Gene Ontology (GO), Kyoto Encyclopedia of Genes and Genomes (KEGG) pathway enrichment, and protein-protein interaction (PPI) analyses were performed. Subsequently, the hub genes were identified using Cytoscape and hub gene-transcription factors and hub gene-microRNA networks were constructed. Finally, real-time qPCR (RT-qPCR) and immunohistochemistry (IHC) were used to verify the mRNA and protein levels of the hub FRGs in IH. Thirty-four FRGs showing significantly different expression were identified from a total of 1,197 DEGs 2 days after ligation; 31 FRGs were selected from a total of 1,556 DEGs 14 days after ligation. The GO and KEGG analyses revealed that these 34 ferroptosis-related DEGs identified 2 days after ligation were mainly enriched in the basolateral plasma membrane, ferroptosis, lipid and atherosclerosis, and IL-17 signaling pathways. The 31 ferroptosis-related DEGs in endometrial hyperplasia identified 14 days after ligation were mainly enriched in response to oxidative stress, ferroptosis, tumor necrosis factor signaling pathway, and lipid and atherosclerosis. Five hub FRGs (Il1b, Ptgs2, Cybb, Cd44, and Tfrc) were identified using PPI networks; four hub FRGs (Il1b, Ptgs2, Cybb, and Cd44) were validated to be upregulated 2 and 14 days after ligation using RT-qPCR and show significantly different expression 14 days after ligation via IHC. Our findings verify the expression of hub DEGs related to ferroptosis in IH and elucidate the potential relationship between ferroptosis and IH, providing more evidence about the vital role of ferroptosis in IH.

摘要

内膜增生(IH)是支架内再狭窄和动脉粥样硬化过程中发生的一个突出病理事件。铁死亡以铁依赖性和脂质过氧化为特征,已成为心血管疾病发生和进展研究的最新焦点。然而,关于铁死亡与内膜增生的研究较少。因此,我们旨在鉴定和验证内膜增生中铁死亡相关标志物,以探索内膜增生诊断和治疗的新可能性。从基因表达综合数据库(GEO)下载内膜增生微阵列数据集(GSE182291),并从FerrDb数据库获取铁死亡相关基因(FRGs)。使用GEO2R分析差异表达基因(DEGs)。进行重叠分析以鉴定DEGs和FRGs中的铁死亡相关DEGs。然后,进行聚类、基因本体(GO)、京都基因与基因组百科全书(KEGG)通路富集和蛋白质-蛋白质相互作用(PPI)分析。随后,使用Cytoscape鉴定枢纽基因,并构建枢纽基因-转录因子和枢纽基因-微小RNA网络。最后,使用实时定量聚合酶链反应(RT-qPCR)和免疫组织化学(IHC)验证内膜增生中枢纽FRGs的mRNA和蛋白质水平。结扎后2天,从总共1197个DEGs中鉴定出34个表达有显著差异的FRGs;结扎后14天,从总共1556个DEGs中筛选出31个FRGs。GO和KEGG分析显示,结扎后2天鉴定出的这34个铁死亡相关DEGs主要富集在基底外侧质膜、铁死亡、脂质与动脉粥样硬化以及白细胞介素-17信号通路。结扎后14天在内膜增生中鉴定出的31个铁死亡相关DEGs主要富集在对氧化应激的反应、铁死亡、肿瘤坏死因子信号通路以及脂质与动脉粥样硬化。使用PPI网络鉴定出5个枢纽FRGs(Il1b、Ptgs2、Cybb、Cd44和Tfrc);使用RT-qPCR验证4个枢纽FRGs(Il1b、Ptgs2、Cybb和Cd44)在结扎后2天和14天上调,并通过IHC显示结扎后14天表达有显著差异。我们的研究结果验证了内膜增生中铁死亡相关枢纽DEGs的表达,并阐明了铁死亡与内膜增生之间的潜在关系,为铁死亡在内膜增生中的重要作用提供了更多证据。

https://cdn.ncbi.nlm.nih.gov/pmc/blobs/bd75/9468614/5ab52145891b/fgene-13-964458-g001.jpg

文献AI研究员

20分钟写一篇综述,助力文献阅读效率提升50倍。

立即体验

用中文搜PubMed

大模型驱动的PubMed中文搜索引擎

马上搜索

文档翻译

学术文献翻译模型,支持多种主流文档格式。

立即体验