Suppr超能文献

荨麻中的碳水化合物结合蛋白作为融合抑制剂用于治疗 SARS-CoV-2 关切变异株。

Carbohydrate-binding protein from stinging nettle as fusion inhibitor for SARS-CoV-2 variants of concern.

机构信息

Laboratory of Virology and Chemotherapy, Rega Institute, Department of Microbiology, Immunology and Transplantation, KU Leuven, Leuven, Belgium.

Laboratory of Biochemistry and Glycobiology, Department of Biotechnology, Ghent University, Ghent, Belgium.

出版信息

Front Cell Infect Microbiol. 2022 Aug 30;12:989534. doi: 10.3389/fcimb.2022.989534. eCollection 2022.

Abstract

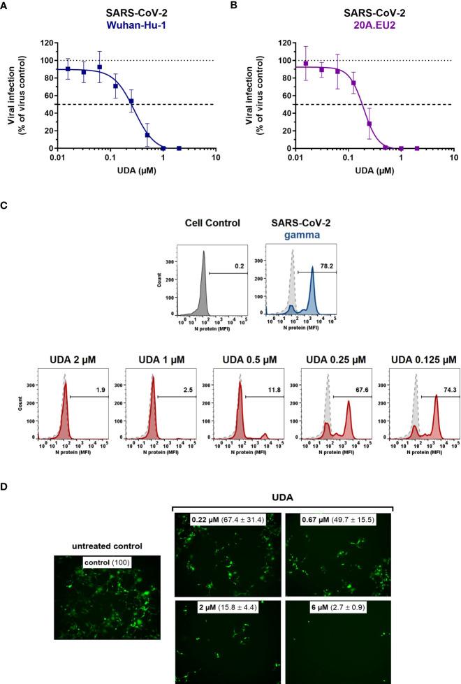
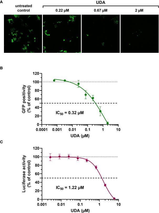
agglutinin (UDA) is a carbohydrate-binding small monomeric protein isolated from stinging nettle rhizomes. It inhibits replication of a broad range of viruses, including coronaviruses, in multiple cell types, with appealing selectivity. In this work, we investigated the potential of UDA as a broad-spectrum antiviral agent against SARS-CoV-2. UDA potently blocks transduction of pseudotyped SARS-CoV-2 in A549.ACE2-TMPRSS2 cells, with IC values ranging from 0.32 to 1.22 µM. Furthermore, UDA prevents viral replication of the early Wuhan-Hu-1 strain in Vero E6 cells (IC = 225 nM), but also the replication of SARS-CoV-2 variants of concern, including Alpha, Beta and Gamma (IC ranging from 115 to 171 nM). In addition, UDA exerts antiviral activity against the latest circulating Delta and Omicron variant in U87.ACE2 cells (IC values are 1.6 and 0.9 µM, respectively). Importantly, when tested in Air-Liquid Interface (ALI) primary lung epithelial cell cultures, UDA preserves antiviral activity against SARS-CoV-2 (20A.EU2 variant) in the nanomolar range. Surface plasmon resonance (SPR) studies demonstrated a concentration-dependent binding of UDA to the viral spike protein of SARS-CoV-2, suggesting interference of UDA with cell attachment or subsequent virus entry. Moreover, in additional mechanistic studies with cell-cell fusion assays, UDA inhibited SARS-CoV-2 spike protein-mediated membrane fusion. Finally, pseudotyped SARS-CoV-2 mutants with N-glycosylation deletions in the S2 subunit of the spike protein remained sensitive to the antiviral activity of UDA. In conclusion, our data establish UDA as a potent fusion inhibitor for the current variants of SARS-CoV-2.

摘要

凝集素(UDA)是一种从荨麻根茎中分离出来的结合碳水化合物的小型单体蛋白。它在多种细胞类型中抑制多种病毒的复制,包括冠状病毒,具有吸引人的选择性。在这项工作中,我们研究了 UDA 作为一种针对 SARS-CoV-2 的广谱抗病毒药物的潜力。UDA 可有效阻断 A549.ACE2-TMPRSS2 细胞中假型 SARS-CoV-2 的转导,IC 值范围为 0.32 至 1.22µM。此外,UDA 可防止 SARS-CoV-2 的早期武汉-Hu-1 株在 Vero E6 细胞中的复制(IC = 225nM),也可防止包括 Alpha、Beta 和 Gamma 在内的 SARS-CoV-2 变体的复制(IC 值范围为 115 至 171nM)。此外,UDA 对 U87.ACE2 细胞中最新流行的 Delta 和 Omicron 变体也具有抗病毒活性(IC 值分别为 1.6 和 0.9µM)。重要的是,当在 Air-Liquid Interface(ALI)原代肺上皮细胞培养物中进行测试时,UDA 在纳摩尔范围内保留了针对 SARS-CoV-2(20A.EU2 变体)的抗病毒活性。表面等离子体共振(SPR)研究表明,UDA 与 SARS-CoV-2 病毒刺突蛋白的结合呈浓度依赖性,表明 UDA 干扰细胞附着或随后的病毒进入。此外,在细胞-细胞融合测定的进一步机制研究中,UDA 抑制了 SARS-CoV-2 刺突蛋白介导的膜融合。最后,带有 Spike 蛋白 S2 亚基中 N-糖基化缺失的假型 SARS-CoV-2 突变体仍然对 UDA 的抗病毒活性敏感。总之,我们的数据将 UDA 确立为针对当前 SARS-CoV-2 变体的有效融合抑制剂。

https://cdn.ncbi.nlm.nih.gov/pmc/blobs/c330/9468479/a25cab76140c/fcimb-12-989534-g001.jpg

文献AI研究员

20分钟写一篇综述,助力文献阅读效率提升50倍。

立即体验

用中文搜PubMed

大模型驱动的PubMed中文搜索引擎

马上搜索

文档翻译

学术文献翻译模型,支持多种主流文档格式。

立即体验