Suppr超能文献

3-巯基丙酮酸硫转移酶调控结肠癌细胞中 CyR61 的表达和释放。

Regulation of CyR61 expression and release by 3-mercaptopyruvate sulfurtransferase in colon cancer cells.

机构信息

Chair of Pharmacology, Faculty of Science and Medicine, University of Fribourg, Fribourg, Switzerland.

Chair of Pharmacology, Faculty of Science and Medicine, University of Fribourg, Fribourg, Switzerland.

出版信息

Redox Biol. 2022 Oct;56:102466. doi: 10.1016/j.redox.2022.102466. Epub 2022 Sep 8.

Abstract

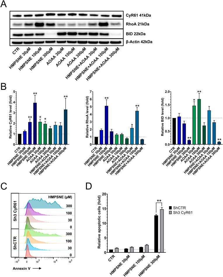
Cysteine-rich angiogenic inducer 61 (CYR61, also termed CCN family member 1 or CCN1), is a matricellular protein encoded by the CYR61 gene. This protein has been implicated in the regulation of various cancer-associated processes including tumor growth, angiogenesis, tumor cell adhesion, migration, and invasion as well as the regulation of anticancer drug resistance. Hydrogen sulfide (HS) is a gaseous endogenous biological mediator, involved in the regulation of cellular bioenergetics, angiogenesis, invasion, and chemotherapeutic resistance in several types of cancer. HS is produced by three enzymes: cystathionine-β-synthase (CBS), cystathionine-γ-lyase (CSE) and 3-mercaptopyruvate sulfurtransferase (3-MST). The current studies were set up to investigate if CBS or 3-MST regulates CyR61 in colon cancer cells in the context of the regulation of proliferation, migration, and survival. The study mainly utilized HCT116 cells, in which two of the principal HS-producing enzymes, CBS and 3-MST, are highly expressed. The HS donor GYY4137 and the polysulfide donor NaS activated the CyR61 promoter in a concentration-dependent fashion. Aminooxyacetic acid (AOAA), a pharmacological inhibitor of CBS as well as HMPSNE: 2-[(4-hydroxy-6- methylpyrimidin-2-yl)sulfanyl]-1-(naphthalen-1-yl)ethan-1-one, a pharmacological inhibitor of 3-MST inhibited CyR61 mRNA expression. This effect was more pronounced in response to HMPSNE than to AOAA and occurred through the modulation of S1PR via ATF1 and CREB. CyR61 was found to play an active, but relatively minor role in maintaining colon cell proliferation. HMPSNE markedly suppressed the secretion/release of CyR61 from the colon cancer cells. Moreover, HMPSNE promoted colon cancer cell apoptosis; endogenously produced CyR61 was found to counteract this effect, at least in part via RhoA activation. Taken together, we conclude that the upregulation of 3-MST in cancer cells exerts cytoprotective effects and confers the cancer cells a more aggressive phenotype - at least in part via the modulation of CyR61 expression and release.

摘要

富含半胱氨酸的血管生成诱导因子 61(CYR61,也称为细胞外基质成分家族成员 1 或 CCN1)是一种由 CYR61 基因编码的基质细胞蛋白。该蛋白已被牵涉到各种与癌症相关的过程的调控中,包括肿瘤生长、血管生成、肿瘤细胞黏附、迁移和侵袭以及抗癌药物耐药性的调控。硫化氢(HS)是一种内源性生物调节剂气体,参与多种类型癌症中的细胞生物能量学、血管生成、侵袭和化疗耐药性的调控。HS 由三种酶产生:胱硫醚-β-合酶(CBS)、胱硫醚-γ-裂解酶(CSE)和 3-巯基丙酮酸硫转移酶(3-MST)。本研究旨在探讨 CBS 或 3-MST 是否会在结肠癌细胞中调节 CyR61,以调节增殖、迁移和存活。该研究主要利用 HCT116 细胞,其中两种主要的 HS 产生酶,CBS 和 3-MST,高度表达。HS 供体 GYY4137 和多硫化物供体 NaS 以浓度依赖的方式激活 CyR61 启动子。氨基氧乙酸(AOAA),CBS 的药理学抑制剂,以及 HMPSNE:2-[(4-羟基-6-甲基嘧啶-2-基)硫基]-1-(萘-1-基)乙-1-酮,3-MST 的药理学抑制剂,抑制 CyR61 mRNA 表达。这种作用在响应 HMPSNE 时比响应 AOAA 更为明显,并且通过 ATF1 和 CREB 调节 S1PR 发生。发现 CyR61 在维持结肠细胞增殖中发挥积极但相对次要的作用。HMPSNE 显著抑制结肠癌细胞中 CyR61 的分泌/释放。此外,HMPSNE 促进结肠癌细胞凋亡;内源性产生的 CyR61 被发现至少部分通过 RhoA 激活来拮抗这种作用。总之,我们得出结论,癌细胞中 3-MST 的上调发挥细胞保护作用,并赋予癌细胞更具侵袭性的表型-至少部分通过调节 CyR61 的表达和释放。

https://cdn.ncbi.nlm.nih.gov/pmc/blobs/520a/9482125/ccc0aacf89f9/gr1.jpg

文献AI研究员

20分钟写一篇综述,助力文献阅读效率提升50倍。

立即体验

用中文搜PubMed

大模型驱动的PubMed中文搜索引擎

马上搜索

文档翻译

学术文献翻译模型,支持多种主流文档格式。

立即体验