Suppr超能文献

DNA 双加氧酶 Ten-Eleven 易位 3(TET3)在类风湿关节炎进展中的作用。

Role of DNA dioxygenase Ten-Eleven translocation 3 (TET3) in rheumatoid arthritis progression.

机构信息

The First Department of Internal Medicine, School of Medicine, University of Occupational and Environmental Health, Japan, 1-1 Iseigaoka, Yahatanishi, Kitakyushu, 807-8555, Japan.

Health Sciences Research Center, Iryo Sosei University, 5-5-1 Chuodai-iino, Iwaki, Fukushima, 970-8551, Japan.

出版信息

Arthritis Res Ther. 2022 Sep 16;24(1):222. doi: 10.1186/s13075-022-02908-5.

Abstract

BACKGROUND

Rheumatoid arthritis (RA) patients present with abnormal methylation patterns in their fibroblast-like synoviocytes (FLS). Given that DNA demethylation is critical for producing DNA methylation patterns, we hypothesized that DNA demethylation may facilitate RA progression. Therefore, we designed this study to examine the role of DNA dioxygenase family, Ten-Eleven translocation (TET1/2/3), in the pathological process of RA.

METHODS

Synovial tissues and FLS were obtained from patients with RA and Osteoarthritis. K/BxN serum-induced arthritis was induced in Wild-type (WT) and TET3 heterozygous-deficient (TET3) C57BL/6 mice.

RESULTS

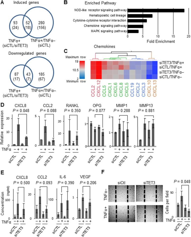
We found that both TET3 and 5-hydroxymethylcytosine (5hmC) were upregulated in synovitis tissues from RA patients and confirmed this upregulation in the cultured FLS derived from synovitis tissues. Tumor necrosis factor α (TNFα) upregulated TET3 and 5hmC levels in cultured FLS, and the stimulated FLS exhibited high cell mobility with increased transcription of cellular migration-related factors such as C-X-C motif chemokine ligand 8 (CXCL8) and C-C motif chemokine ligand 2 (CCL2) in a TET3-dependent manner. In addition, TET3 haploinsufficiency lowered RA progression in a mouse model of serum-induced arthritis.

CONCLUSIONS

Based on these findings, we can assume that TET3-mediated DNA demethylation acts as an epigenetic regulator of RA progression.

摘要

背景

类风湿关节炎(RA)患者的成纤维样滑膜细胞(FLS)中存在异常的甲基化模式。鉴于 DNA 去甲基化对于产生 DNA 甲基化模式至关重要,我们假设 DNA 去甲基化可能促进 RA 的进展。因此,我们设计了这项研究来研究 DNA 双加氧酶家族,Ten-Eleven 易位(TET1/2/3)在 RA 病理过程中的作用。

方法

从 RA 和骨关节炎患者中获取滑膜组织和 FLS。在野生型(WT)和 TET3 杂合缺失(TET3)C57BL/6 小鼠中诱导 K/BxN 血清诱导的关节炎。

结果

我们发现 TET3 和 5-羟甲基胞嘧啶(5hmC)在 RA 患者的滑膜炎组织中均上调,并在源自滑膜炎组织的培养 FLS 中证实了这种上调。肿瘤坏死因子 α(TNFα)上调了培养的 FLS 中的 TET3 和 5hmC 水平,刺激的 FLS 表现出高细胞迁移性,细胞迁移相关因子如 C-X-C 基序趋化因子配体 8(CXCL8)和 C-C 基序趋化因子配体 2(CCL2)的转录增加,这是一种依赖于 TET3 的方式。此外,TET3 杂合不足降低了血清诱导关节炎小鼠模型中的 RA 进展。

结论

基于这些发现,我们可以假设 TET3 介导的 DNA 去甲基化是 RA 进展的表观遗传调节剂。

https://cdn.ncbi.nlm.nih.gov/pmc/blobs/9948/9479255/f563558a52de/13075_2022_2908_Fig1_HTML.jpg

文献AI研究员

20分钟写一篇综述,助力文献阅读效率提升50倍。

立即体验

用中文搜PubMed

大模型驱动的PubMed中文搜索引擎

马上搜索

文档翻译

学术文献翻译模型,支持多种主流文档格式。

立即体验