Suppr超能文献

血必净对……感染的有益作用。 (注:原文“in.”后面内容缺失)

Beneficial effect of Xuebijing against infection in .

作者信息

Zhang Le, Wang Yuxing, Cao Chang, Zhu Yike, Huang Wei, Yang Yi, Qiu Haibo, Liu Songqiao, Wang Dayong

机构信息

Jiangsu Provincial Key Laboratory of Critical Care Medicine, School of Medicine, Southeast University, Nanjing, China.

Department of Critical Care Medicine, Zhongda Hospital, Nanjing, China.

出版信息

Front Pharmacol. 2022 Aug 31;13:949608. doi: 10.3389/fphar.2022.949608. eCollection 2022.

Abstract

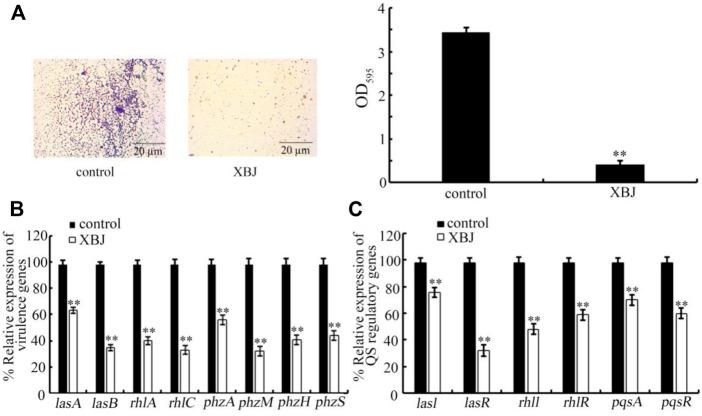
In the clinical intensive care units (ICU), the traditional Chinese medicine (TCM) formulation of Xuebijing has been frequently used for treating sepsis. Nevertheless, the underlying pharmacological mechanisms of Xuebijing remain largely unclear. is an important experimental host for bacterial infections. Using as an animal model, we here examined the potential of Xuebijing treatment against bacterial infection and the underlying mechanisms. Xuebijing treatment could inhibit the reduction tendency of lifespan caused by infection. For the cellular mechanisms of this antibacterial infection property, we found that Xuebijing treatment rescued lifespan to be against infection by inhibiting colonization in the intestinal lumen. Meanwhile, the increase in the expression of antimicrobial genes induced by infection was also suppressed by Xuebijing treatment. Moreover, the beneficial effect of Xuebijing against infection depended on insulin, p38 MAPK, Wnt, DBL-1/TGF-β, ELT-2, and programmed cell death (PCD)-related signals. Although Xuebijing did not show obvious antibacterial activity, Xuebijing (100%) treatment could inhibit the biofilm formation and decrease the expression of virulence genes (, , , , , , , and ) and quorum sensing (QS)-related genes (, , , , and ). Our results support the potential role of Xuebijing treatment against bacterial infection in hosts.

摘要

在临床重症监护病房(ICU),中药制剂血必净已被频繁用于治疗败血症。然而,血必净的潜在药理机制在很大程度上仍不清楚。[具体动物名称]是细菌感染的重要实验宿主。我们以[具体动物名称]作为动物模型,在此研究了血必净治疗细菌感染的潜力及其潜在机制。血必净治疗可抑制[具体细菌名称]感染引起的寿命缩短趋势。对于这种抗感染特性的细胞机制,我们发现血必净治疗通过抑制[具体细菌名称]在肠腔中的定植来挽救[具体动物名称]的寿命以抵抗[具体细菌名称]感染。同时,血必净治疗也抑制了[具体细菌名称]感染诱导的抗菌基因表达增加。此外,血必净对[具体细菌名称]感染的有益作用依赖于胰岛素、p38丝裂原活化蛋白激酶(MAPK)、Wnt、DBL-1/TGF-β、ELT-2和程序性细胞死亡(PCD)相关信号。虽然血必净未显示出明显的抗菌活性,但血必净(100%)治疗可抑制[具体细菌名称]生物膜形成,并降低毒力基因([具体基因名称1]、[具体基因名称2]、[具体基因名称3]、[具体基因名称4]、[具体基因名称5]、[具体基因名称6]、[具体基因名称7]和[具体基因名称8])和群体感应(QS)相关基因([具体基因名称9]、[具体基因名称10]、[具体基因名称11]、[具体基因名称12]和[具体基因名称13])的表达。我们的结果支持血必净治疗对宿主细菌感染的潜在作用。

https://cdn.ncbi.nlm.nih.gov/pmc/blobs/a0bb/9470999/9319eec7b58a/fphar-13-949608-g001.jpg

文献AI研究员

20分钟写一篇综述,助力文献阅读效率提升50倍。

立即体验

用中文搜PubMed

大模型驱动的PubMed中文搜索引擎

马上搜索

文档翻译

学术文献翻译模型,支持多种主流文档格式。

立即体验