Suppr超能文献

H3K9me1/2 甲基化限制了 突变体的寿命。

H3K9me1/2 methylation limits the lifespan of mutants in .

机构信息

The USTC RNA Institute, Ministry of Education Key Laboratory for Membraneless Organelles & Cellular Dynamics, Department of Obstetrics and Gynecology, The First Affiliated Hospital of USTC, School of Life Sciences, Division of Life Sciences and Medicine, Biomedical Sciences and Health Laboratory of Anhui Province, University of Science and Technology of China, Hefei, China.

State Key Laboratory of Pharmaceutical Biotechnology and MOE Key Laboratory of Model Animals for Disease Study, Model Animal Research Center, Institute for Brain Sciences, Nanjing University, Nanjing, China.

出版信息

Elife. 2022 Sep 20;11:e74812. doi: 10.7554/eLife.74812.

Abstract

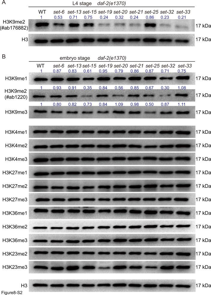
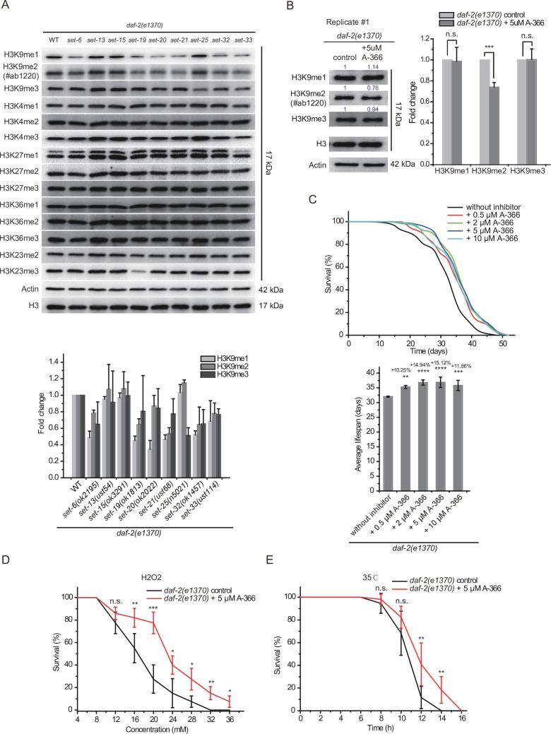
Histone methylation plays crucial roles in the development, gene regulation, and maintenance of stem cell pluripotency in mammals. Recent work shows that histone methylation is associated with aging, yet the underlying mechanism remains unclear. In this work, we identified a class of putative histone 3 lysine 9 mono/dimethyltransferase genes ( and ), mutations in which induce synergistic lifespan extension in the long-lived DAF-2 (insulin growth factor 1 [IGF-1] receptor) mutant in . These putative histone methyltransferase plus double mutants not only exhibited an average lifespan nearly three times that of wild-type animals and a maximal lifespan of approximately 100 days, but also significantly increased resistance to oxidative and heat stress. Synergistic lifespan extension depends on the transcription factor DAF-16 (FOXO). mRNA-seq experiments revealed that the mRNA levels of DAF-16 Class I genes, which are activated by DAF-16, were further elevated in the double mutants. Among these genes, , , , , , and are required for the lifespan extension of the double mutant. In addition, treating animals with the H3K9me1/2 methyltransferase G9a inhibitor also extends lifespan and increases stress resistance. Therefore, investigation of DAF-2 and H3K9me1/2 deficiency-mediated synergistic longevity will contribute to a better understanding of the molecular mechanisms of aging and therapeutic applications.

摘要

组蛋白甲基化在哺乳动物的发育、基因调控和干细胞多能性维持中起着至关重要的作用。最近的研究表明,组蛋白甲基化与衰老有关,但潜在的机制尚不清楚。在这项工作中,我们鉴定了一类假定的组蛋白 3 赖氨酸 9 单/二甲基转移酶基因(和),其突变可诱导长寿 DAF-2(胰岛素生长因子 1 [IGF-1] 受体)突变体在中的协同寿命延长。这些假定的组蛋白甲基转移酶加双突变体不仅表现出接近野生型动物三倍的平均寿命和大约 100 天的最大寿命,而且还显著提高了对氧化和热应激的抗性。协同寿命延长依赖于转录因子 DAF-16(FOXO)。mRNA-seq 实验表明,DAF-16 类 I 基因的 mRNA 水平,这些基因被 DAF-16 激活,在双突变体中进一步升高。在这些基因中,、、、、、、和是双突变体延长寿命所必需的。此外,用 H3K9me1/2 甲基转移酶 G9a 抑制剂处理双突变体动物也可延长寿命并提高应激抗性。因此,研究 DAF-2 和 H3K9me1/2 缺陷介导的协同长寿将有助于更好地理解衰老的分子机制和治疗应用。

https://cdn.ncbi.nlm.nih.gov/pmc/blobs/0e6e/9514849/40b9754a21e9/elife-74812-fig1.jpg

文献AI研究员

20分钟写一篇综述,助力文献阅读效率提升50倍。

立即体验

用中文搜PubMed

大模型驱动的PubMed中文搜索引擎

马上搜索

文档翻译

学术文献翻译模型,支持多种主流文档格式。

立即体验