Suppr超能文献

TGFB2-AS1 通过与 SMARCA4 相互作用并调控其靶基因抑制三阴性乳腺癌的进展。

TGFB2-AS1 inhibits triple-negative breast cancer progression via interaction with SMARCA4 and regulating its targets and .

机构信息

State Key Lab of Oncogene and Related Genes, Renji Hospital, Shanghai Institute of Cancer, Key Lab of Cell Differentiation and Apoptosis of Ministry of Education, Research Unit 2019RU043, Chinese Academy of Medical Sciences, Shanghai Jiao Tong University School of Medicine, Shanghai 200025, China.

Department of General Surgery, Comprehensive Breast Health Center, Ruijin Hospital, Shanghai Jiao Tong University School of Medicine, Shanghai 200025, China.

出版信息

Proc Natl Acad Sci U S A. 2022 Sep 27;119(39):e2117988119. doi: 10.1073/pnas.2117988119. Epub 2022 Sep 20.

Abstract

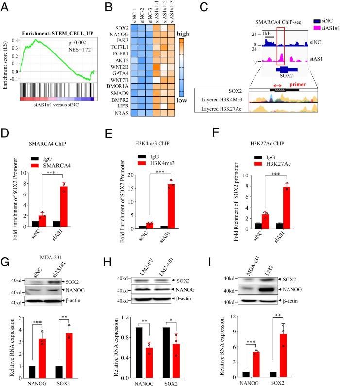
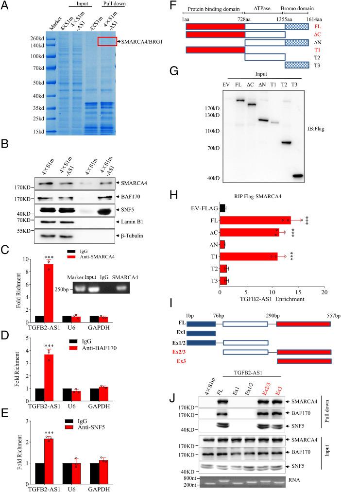
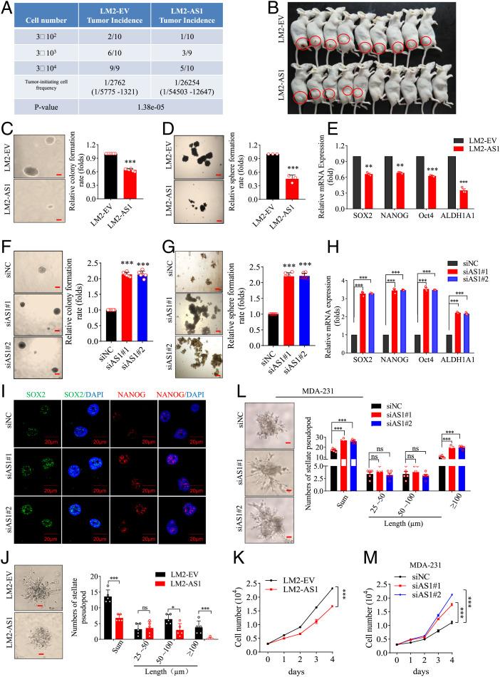
Triple-negative breast cancer (TNBC) is the most challenging breast cancer subtype for its high rates of relapse, great metastatic potential, and short overall survival. How cancer cells acquire metastatic potency through the conversion of noncancer stem-like cells into cancer cells with stem-cell properties is poorly understood. Here, we identified the long noncoding RNA (lncRNA) TGFB2-AS1 as an important regulator of the reversibility and plasticity of noncancer stem cell populations in TNBC. We revealed that TGFB2-AS1 impairs the breast cancer stem-like cell (BCSC) traits of TNBC cells in vitro and dramatically decreases tumorigenic frequency and lung metastasis in vivo. Mechanistically, TGFB2-AS1 interacts with SMARCA4, a core subunit of the SWI/SNF chromatin remodeling complex, and results in transcriptional repression of its target genes including and in an or way, leading to inhibition of transforming growth factor β (TGFβ) signaling and BCSC characteristics. In line with this, TGFB2-AS1 overexpression in an orthotopic TNBC mouse model remarkably abrogates the enhancement of tumor growth and lung metastasis endowed by TGFβ2. Furthermore, combined prognosis analysis of TGFB2-AS1 and TGFβ2 in TNBC patients shows that high TGFB2-AS1 and low TGFβ2 levels are correlated with better outcome. These findings demonstrate a key role of TGFB2-AS1 in inhibiting disease progression of TNBC based on switching the cancer cell fate of TNBC and also shed light on the treatment of TNBC patients.

摘要

三阴性乳腺癌(TNBC)因其高复发率、巨大的转移潜能和总体生存时间短,是最具挑战性的乳腺癌亚型。癌细胞如何通过将非癌干细胞样细胞转化为具有干细胞特性的癌细胞获得转移能力,目前还知之甚少。在这里,我们发现长链非编码 RNA(lncRNA)TGFB2-AS1 是 TNBC 中非癌干细胞群体可逆性和可塑性的重要调节因子。我们揭示了 TGFB2-AS1 在体外损害 TNBC 细胞的乳腺癌干细胞样细胞(BCSC)特性,并显著降低体内肿瘤发生频率和肺转移。在机制上,TGFB2-AS1 与 SWI/SNF 染色质重塑复合物的核心亚基 SMARCA4 相互作用,导致其靶基因包括和的转录抑制,以的方式,从而抑制转化生长因子β(TGFβ)信号和 BCSC 特征。与此一致的是,在 TNBC 小鼠模型的原位模型中过表达 TGFB2-AS1 可显著消除 TGFβ2 赋予的增强肿瘤生长和肺转移的作用。此外,TNBC 患者中 TGFB2-AS1 和 TGFβ2 的联合预后分析表明,TGFB2-AS1 水平高和 TGFβ2 水平低与更好的预后相关。这些发现表明 TGFB2-AS1 在基于切换 TNBC 的癌细胞命运抑制 TNBC 的疾病进展方面发挥关键作用,并为 TNBC 患者的治疗提供了思路。

https://cdn.ncbi.nlm.nih.gov/pmc/blobs/b011/9522332/00d69436fee9/pnas.2117988119fig01.jpg

文献AI研究员

20分钟写一篇综述,助力文献阅读效率提升50倍。

立即体验

用中文搜PubMed

大模型驱动的PubMed中文搜索引擎

马上搜索

文档翻译

学术文献翻译模型,支持多种主流文档格式。

立即体验