Suppr超能文献

SWI/SNF 复合物基因突变与晚期非小细胞肺癌临床结局的相关性。

Correlations of switch/sucrose nonfermentable complex mutations with clinical outcomes in advanced non-small cell lung cancer.

机构信息

State Key Laboratory of Molecular Oncology, Department of Medical Oncology, National Cancer Center/National Clinical Research Center for Cancer/Cancer Hospital, Chinese Academy of Medical Sciences and Peking Union Medical College, Beijing, China.

Department of Pathology, National Cancer Center/National Clinical Research Center for Cancer/Cancer Hospital, Chinese Academy of Medical Sciences and Peking Union Medical College, Beijing, China.

出版信息

Thorac Cancer. 2022 Nov;13(21):2951-2959. doi: 10.1111/1759-7714.14635. Epub 2022 Sep 20.

Abstract

BACKGROUND

The switch/sucrose nonfermentable complex mutations (SWI/SNF-mut) are common in non-small cell lung cancer (NSCLC). However, the association of SWI/SNF-mut with the clinical outcomes of immune checkpoint inhibitors (ICIs), particularly of epidermal growth factor receptor tyrosine kinase inhibitors (EGFR-TKIs), has not been established.

METHODS

We retrospectively collected data of patients at Cancer Hospital Chinese Academy of Medical Sciences. Patients with advanced NSCLC who received programmed cell death protein-1 or programmed cell death ligand 1 (PD-[L]1) inhibitors were included in cohort 1 and those with EGFR mutations (EGFR-mutant) received EGFR-TKIs monotherapy were included in cohort 2. Two reported Memorial Sloan-Kettering Cancer Center (MSKCC) cohorts received immunotherapy alone used as the validation for cohort 1. We analyzed the relationship between SWI/SNF alterations and clinical outcomes in each cohort.

RESULTS

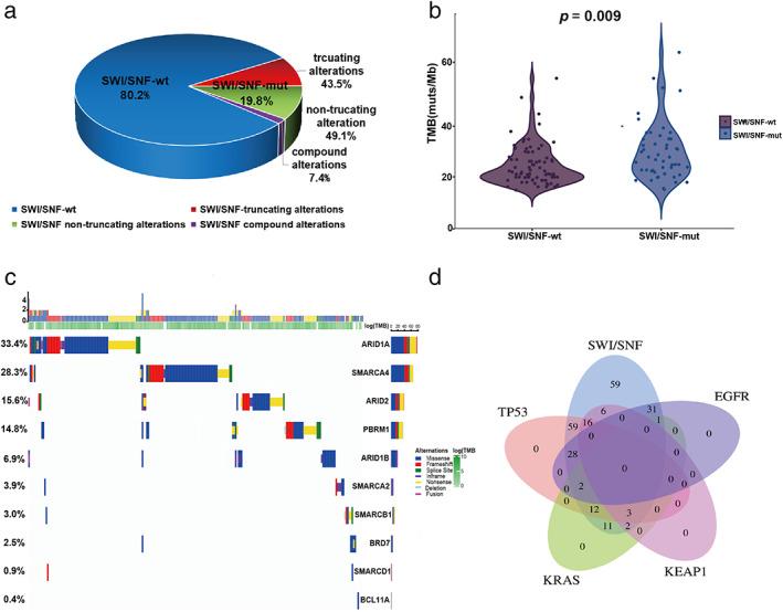
In total, 1162 patients were included, of which 230 patients (19.8%) were identified as SWI/SNF-mut with the most common genetic alterations being ARID1A (33.4%) and SMARCA4 (28.3%). In cohort 1 (n = 146), patients with co-mutations of SWI/SNF and Kirsten rat sarcoma oncogene (KRAS) (SWI/SNFmutKRASmut, n = 18) had significantly prolonged progression-free survival (PFS) (8.6 m vs. 1.9 m; hazard ratio [HR],  0.31; 95% confidence intervals [CI], 0.11-0.83; p = 0.032) to PD-(L)1 inhibitors monotherapy, which was consistent with the MSKCC cohorts (not reach [NR] vs. 6.3 m; HR, 0.36, 95% CI, 0.15-0.82; p = 0.016). In cohort 2 (n = 205), ARID1A-mut (n = 16) was associated with improved PFS after EGFR-TKIs (20.6 m vs. 11.2 m; HR, 0.47, 95% CI, 0.27-0.94; p = 0.023).

CONCLUSIONS

In advanced NSCLC, patients with SWI/SNFmutKRASmut seem to benefit more from ICIs. Furthermore, ARID1A-mut may provide a protective effect to EGFR-TKIs in EGFR-mutant patients. However, this is a retrospective single-institution analysis that requires further validation by large prospective studies.

摘要

背景

开关/蔗糖非发酵复合物突变(SWI/SNF-mut)在非小细胞肺癌(NSCLC)中较为常见。然而,SWI/SNF-mut 与免疫检查点抑制剂(ICIs),特别是表皮生长因子受体酪氨酸激酶抑制剂(EGFR-TKIs)的临床结局之间的关联尚未确定。

方法

我们回顾性收集了中国医学科学院肿瘤医院患者的数据。接受程序性死亡蛋白-1 或程序性死亡配体 1(PD-[L]1)抑制剂治疗的晚期 NSCLC 患者纳入队列 1,接受 EGFR 突变(EGFR-mutant)的患者接受 EGFR-TKIs 单药治疗纳入队列 2。两个已报道的 Memorial Sloan-Kettering 癌症中心(MSKCC)队列单独接受免疫治疗,作为队列 1 的验证。我们分析了每个队列中 SWI/SNF 改变与临床结局之间的关系。

结果

共纳入 1162 例患者,其中 230 例(19.8%)被鉴定为 SWI/SNF-mut,最常见的遗传改变为 ARID1A(33.4%)和 SMARCA4(28.3%)。在队列 1(n=146)中,SWI/SNF 和 Kirsten 大鼠肉瘤癌基因(KRAS)共突变(SWI/SNFmutKRASmut,n=18)的患者接受 PD-(L)1 抑制剂单药治疗的无进展生存期(PFS)显著延长(8.6m 比 1.9m;风险比[HR],0.31;95%置信区间[CI],0.11-0.83;p=0.032),这与 MSKCC 队列一致(未达到[NR]比 6.3m;HR,0.36,95%CI,0.15-0.82;p=0.016)。在队列 2(n=205)中,ARID1A-mut(n=16)与 EGFR-TKIs 后 PFS 改善相关(20.6m 比 11.2m;HR,0.47,95%CI,0.27-0.94;p=0.023)。

结论

在晚期 NSCLC 中,SWI/SNFmutKRASmut 患者似乎从 ICIs 中获益更多。此外,ARID1A-mut 可能为 EGFR-TKIs 治疗 EGFR-mutant 患者提供保护作用。然而,这是一项回顾性单中心分析,需要进一步的大样本前瞻性研究验证。

https://cdn.ncbi.nlm.nih.gov/pmc/blobs/6a58/9626335/4d2edbff4d68/TCA-13-2951-g005.jpg

文献AI研究员

20分钟写一篇综述,助力文献阅读效率提升50倍。

立即体验

用中文搜PubMed

大模型驱动的PubMed中文搜索引擎

马上搜索

文档翻译

学术文献翻译模型,支持多种主流文档格式。

立即体验