Suppr超能文献

纳米技术在急性胰腺炎诊断与治疗中的应用。

Application of nanotechnology in the diagnosis and treatment of acute pancreatitis.

作者信息

Jia WeiLu, Xu LinFeng, Xu WenJing, Yang Meng, Zhang YeWei

机构信息

Medical School, Southeast University Nanjing 210009 China

Department of General Surgery, The Second Affiliated Hospital of Nanjing Medical University Nanjing 210009 China

出版信息

Nanoscale Adv. 2022 Mar 19;4(8):1949-1961. doi: 10.1039/d2na00020b. eCollection 2022 Apr 12.

Abstract

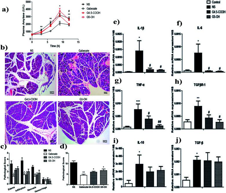
Acute pancreatitis (AP) is a common digestive system disease. The severity of AP ranges from mild edema in the pancreas to severe systemic inflammatory responses leading to peripancreatic/pancreatic necrosis, multi-organ failure and death. Improving the sensitivity of AP diagnosis and developing alternatives to traditional methods to treat AP have gained the attention of researchers. With the continuous rise of nanotechnology, it is being widely used in daily life, biomedicine, chemical energy and many other fields. Studies have demonstrated the effectiveness of nanotechnology in the diagnosis and treatment of AP. Nanotechnology has the advantages of simplicity, rapidity and sensitivity in detecting biomarkers of AP, as well as enhancing imaging, which helps in the early diagnosis of AP. On the other hand, nanoparticles (NPs) have oxidative stress inhibiting and anti-inflammatory effects, and can also be loaded with drugs as well as being used in anti-infection therapy, providing a new approach for the treatment of AP. In this article, we elaborate and summarize on the potential of nanoparticles for diagnostic and therapeutic applications in AP from the current reported literature and experimental results to provide useful guidelines for further research on the application of nanotechnology.

摘要

急性胰腺炎(AP)是一种常见的消化系统疾病。AP的严重程度从胰腺轻度水肿到严重的全身炎症反应,可导致胰腺周围/胰腺坏死、多器官功能衰竭和死亡。提高AP诊断的敏感性并开发传统治疗方法的替代方案已引起研究人员的关注。随着纳米技术的不断兴起,它在日常生活、生物医学、化学能源等许多领域得到了广泛应用。研究已证明纳米技术在AP诊断和治疗中的有效性。纳米技术在检测AP生物标志物方面具有简便、快速和灵敏的优点,同时还能增强成像,有助于AP的早期诊断。另一方面,纳米颗粒(NPs)具有氧化应激抑制和抗炎作用,还可负载药物并用于抗感染治疗,为AP的治疗提供了新途径。在本文中,我们根据目前报道的文献和实验结果,阐述并总结纳米颗粒在AP诊断和治疗应用中的潜力,为纳米技术应用的进一步研究提供有用的指导。

https://cdn.ncbi.nlm.nih.gov/pmc/blobs/ad9d/9419146/a73bf08f054d/d2na00020b-f1.jpg

文献AI研究员

20分钟写一篇综述,助力文献阅读效率提升50倍。

立即体验

用中文搜PubMed

大模型驱动的PubMed中文搜索引擎

马上搜索

文档翻译

学术文献翻译模型,支持多种主流文档格式。

立即体验