Suppr超能文献

俄罗斯蝙蝠体内一种依赖 ACE2 的沙贝科病毒对 SARS-CoV-2 疫苗具有抗性。

An ACE2-dependent Sarbecovirus in Russian bats is resistant to SARS-CoV-2 vaccines.

机构信息

Paul G. Allen School for Global Health, Washington State University, Pullman, Washington, United States of America.

Department of Microbiology and Immunology, Tulane University School of Medicine, New Orleans, Louisiana, United States of America.

出版信息

PLoS Pathog. 2022 Sep 22;18(9):e1010828. doi: 10.1371/journal.ppat.1010828. eCollection 2022 Sep.

Abstract

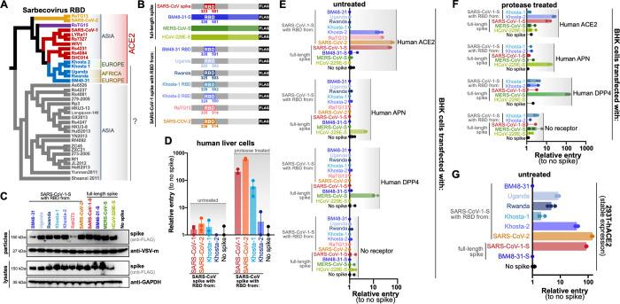
Spillover of sarbecoviruses from animals to humans has resulted in outbreaks of severe acute respiratory syndrome SARS-CoVs and the ongoing COVID-19 pandemic. Efforts to identify the origins of SARS-CoV-1 and -2 has resulted in the discovery of numerous animal sarbecoviruses-the majority of which are only distantly related to known human pathogens and do not infect human cells. The receptor binding domain (RBD) on sarbecoviruses engages receptor molecules on the host cell and mediates cell invasion. Here, we tested the receptor tropism and serological cross reactivity for RBDs from two sarbecoviruses found in Russian horseshoe bats. While these two viruses are in a viral lineage distinct from SARS-CoV-1 and -2, the RBD from one virus, Khosta 2, was capable of using human ACE2 to facilitate cell entry. Viral pseudotypes with a recombinant, SARS-CoV-2 spike encoding for the Khosta 2 RBD were resistant to both SARS-CoV-2 monoclonal antibodies and serum from individuals vaccinated for SARS-CoV-2. Our findings further demonstrate that sarbecoviruses circulating in wildlife outside of Asia also pose a threat to global health and ongoing vaccine campaigns against SARS-CoV-2.

摘要

动物源性沙贝冠状病毒向人类溢出,导致严重急性呼吸综合征 SARS-CoV 和持续的 COVID-19 大流行。为了确定 SARS-CoV-1 和 -2 的起源,已经发现了许多动物源性沙贝冠状病毒,其中大多数与已知的人类病原体关系较远,不感染人类细胞。沙贝冠状病毒上的受体结合域(RBD)与宿主细胞上的受体分子结合,并介导细胞入侵。在这里,我们测试了在俄罗斯马蹄蝠中发现的两种沙贝冠状病毒的 RBD 的受体嗜性和血清学交叉反应性。虽然这两种病毒与 SARS-CoV-1 和 -2 属于不同的病毒谱系,但其中一种病毒 Khosta 2 的 RBD 能够利用人类 ACE2 促进细胞进入。带有重组 SARS-CoV-2 刺突编码 Khosta 2 RBD 的病毒假型对两种 SARS-CoV-2 单克隆抗体和针对 SARS-CoV-2 接种疫苗的个体的血清均具有抗性。我们的研究结果进一步表明,亚洲以外野生动物中循环的沙贝冠状病毒也对全球健康和正在进行的 SARS-CoV-2 疫苗接种运动构成威胁。

https://cdn.ncbi.nlm.nih.gov/pmc/blobs/4d2e/9498966/86329c6de712/ppat.1010828.g001.jpg

文献AI研究员

20分钟写一篇综述,助力文献阅读效率提升50倍。

立即体验

用中文搜PubMed

大模型驱动的PubMed中文搜索引擎

马上搜索

文档翻译

学术文献翻译模型,支持多种主流文档格式。

立即体验