Suppr超能文献

白皮书:作为个性化癌症治疗新候选药物的2类肿瘤抑制蛋白模拟物

White Paper: Mimetics of Class 2 Tumor Suppressor Proteins as Novel Drug Candidates for Personalized Cancer Therapy.

作者信息

Dahl Edgar, Villwock Sophia, Habenberger Peter, Choidas Axel, Rose Michael, Klebl Bert M

机构信息

Institute of Pathology, Medical Faculty, RWTH Aachen University, D-52074 Aachen, Germany.

Center for Integrated Oncology Aachen Bonn Cologne Duesseldorf (CIO ABCD), D-52074 Aachen, Germany.

出版信息

Cancers (Basel). 2022 Sep 9;14(18):4386. doi: 10.3390/cancers14184386.

Abstract

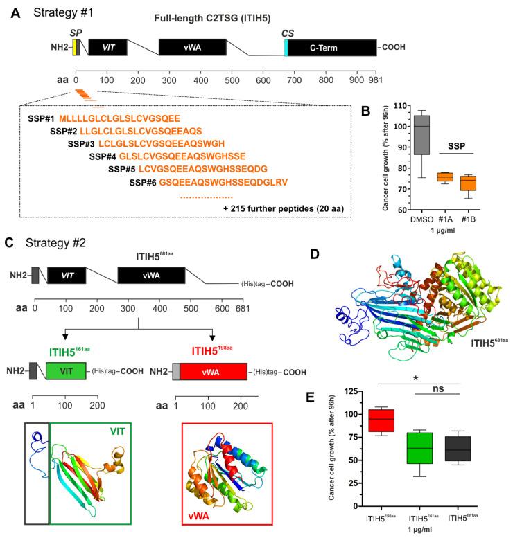
The aim of our proposed concept is to find new target structures for combating cancers with unmet medical needs. This, unfortunately, still applies to the majority of the clinically most relevant tumor entities such as, for example, liver cancer, pancreatic cancer, and many others. Current target structures almost all belong to the class of oncogenic proteins caused by tumor-specific genetic alterations, such as activating mutations, gene fusions, or gene amplifications, often referred to as cancer "driver alterations" or just "drivers." However, restoring the lost function of tumor suppressor genes (TSGs) could also be a valid approach to treating cancer. TSG-derived proteins are usually considered as control systems of cells against oncogenic properties; thus, they represent the brakes in the "car-of-life." Restoring these tumor-defective brakes by gene therapy has not been successful so far, with a few exceptions. It can be assumed that most TSGs are not being inactivated by genetic alteration (class 1 TSGs) but rather by epigenetic silencing (class 2 TSGs or short "C2TSGs"). Reactivation of C2TSGs in cancer therapy is being addressed by the use of DNA demethylating agents and histone deacetylase inhibitors which act on the whole cancer cell genome. These epigenetic therapies have neither been particularly successful, probably because they are "shotgun" approaches that, although acting on C2TSGs, may also reactivate epigenetically silenced oncogenic sequences in the genome. Thus, new strategies are needed to exploit the therapeutic potential of C2TSGs, which have also been named DNA methylation cancer driver genes or "DNAme drivers" recently. Here we present a concept for a new translational and therapeutic approach that focuses on the phenotypic imitation ("mimesis") of proteins encoded by highly disease-relevant C2TSGs/DNAme drivers. Molecular knowledge on C2TSGs is used in two complementary approaches having the translational concept of defining mimetic drugs in common: First, a concept is presented how truncated and/or genetically engineered C2TSG proteins, consisting solely of domains with defined tumor suppressive function can be developed as biologicals. Second, a method is described for identifying small molecules that can mimic the effect of the C2TSG protein lost in the cancer cell. Both approaches should open up a new, previously untapped discovery space for anticancer drugs.

摘要

我们提出的概念的目的是寻找新的靶点结构,以对抗存在未满足医疗需求的癌症。不幸的是,这一情况仍然适用于大多数临床上最相关的肿瘤实体,例如肝癌、胰腺癌等等。目前的靶点结构几乎都属于由肿瘤特异性基因改变引起的致癌蛋白类别,如激活突变、基因融合或基因扩增,这些通常被称为癌症“驱动改变”或简称为“驱动因素”。然而,恢复肿瘤抑制基因(TSGs)丧失的功能也可能是一种有效的癌症治疗方法。TSG衍生的蛋白质通常被视为细胞对抗致癌特性的控制系统;因此,它们代表了“生命之车”中的刹车。到目前为止,通过基因疗法恢复这些肿瘤缺陷刹车的方法尚未成功,仅有少数例外。可以推测,大多数TSGs并非因基因改变而失活(1类TSGs),而是因表观遗传沉默而失活(2类TSGs或简称为“C2TSGs”)。癌症治疗中C2TSGs的重新激活可通过使用作用于整个癌细胞基因组的DNA去甲基化剂和组蛋白脱乙酰酶抑制剂来实现。这些表观遗传疗法都不太成功,可能是因为它们是“散弹枪”式的方法,虽然作用于C2TSGs,但也可能重新激活基因组中表观遗传沉默的致癌序列。因此,需要新的策略来挖掘C2TSGs的治疗潜力,C2TSGs最近也被称为DNA甲基化癌症驱动基因或“DNAme驱动因素 ”。在这里,我们提出了一种新的转化和治疗方法的概念,该方法侧重于对高度疾病相关的C2TSGs/DNAme驱动因素编码的蛋白质进行表型模仿(“模拟”)。关于C2TSGs的分子知识用于两种具有共同定义模拟药物转化概念的互补方法:第一,提出了一个概念:如何将仅由具有确定肿瘤抑制功能的结构域组成的截短和/或基因工程C2TSG蛋白开发为生物制品。第二,描述了一种鉴定能够模拟癌细胞中丧失的C2TSG蛋白作用的小分子的方法。这两种方法都应该为抗癌药物开辟一个新的、以前未开发的发现空间。

https://cdn.ncbi.nlm.nih.gov/pmc/blobs/f1b7/9496810/672c7f743cbc/cancers-14-04386-g001.jpg

文献AI研究员

20分钟写一篇综述,助力文献阅读效率提升50倍。

立即体验

用中文搜PubMed

大模型驱动的PubMed中文搜索引擎

马上搜索

文档翻译

学术文献翻译模型,支持多种主流文档格式。

立即体验